LEMON Manuals: Even more car manuals for everyone: 1960-2025
Home >> Mercury >> 1986 >> Sable L4-153 2.5L HSC >> Repair and Diagnosis >> Powertrain Management >> Ignition System >> Ignition Control Module >> Technical Service Bulletins >> All Technical Service Bulletins >> TFI Module/PIP Sensor - New Diagnostic Procedure >> Part 2 TFI-IV Closed Bowl Distributor (With TFI Ignition Tester) >> Functional Schematic
April 5, 2026: LEMON Manuals is launched! Read the announcement.

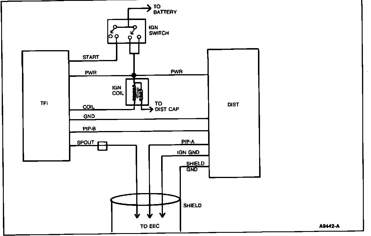
Functional Schematic




TFI-IV

Closed Bowl

Distributor
The TFI-IV Closed Bowl Distributor system electrical schematic is shown below. For detailed information, refer to the vehicle wiring diagram.