LEMON Manuals: Even more car manuals for everyone: 1960-2025
Home >> Mini >> 2005 >> Cooper Base, 2D Convertible, Standard >> Repair and Diagnosis (Single Page) >> Engine Performance >> System >> Diagnostic Trouble Codes - With Charts >> OBD System Description >> Misfire Monitoring >> Algorithm
April 5, 2026: LEMON Manuals is launched! Read the announcement.

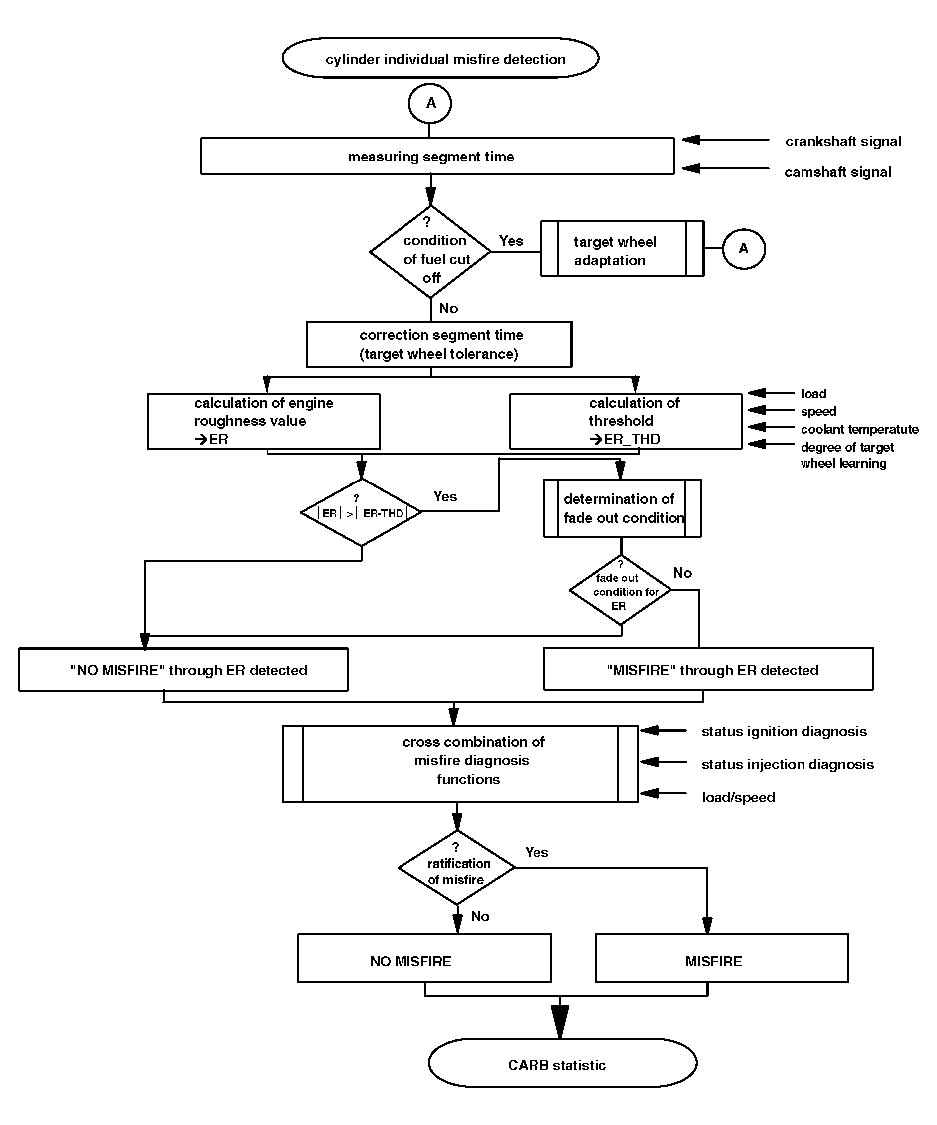
Misfire Monitoring: Algorithm

Fig 1: Flow Chart - Algorithm
G04562178Courtesy of BMW OF NORTH AMERICA, INC.