LEMON Manuals
: Even more car manuals for everyone: 1960-2025
Home
>>
Mitsubishi
>>
2003
>>
Eclipse RS, Standard
>>
Repair and Diagnosis
>>
Brakes
>>
Traction Control
>>
Traction Control System (TCL)
>>
Traction Control System (TCL) Diagnosis
>>
Symptom Procedures
>>
INSPECTION PROCEDURE 1: Communication between the Scan Tool and the ABS-ECU is not Possible.
>>
Notes
April 5, 2026:
LEMON Manuals is launched!
Read the announcement.
INSPECTION PROCEDURE 1: Communication between the Scan Tool and the ABS-ECU is not Possible.: Notes
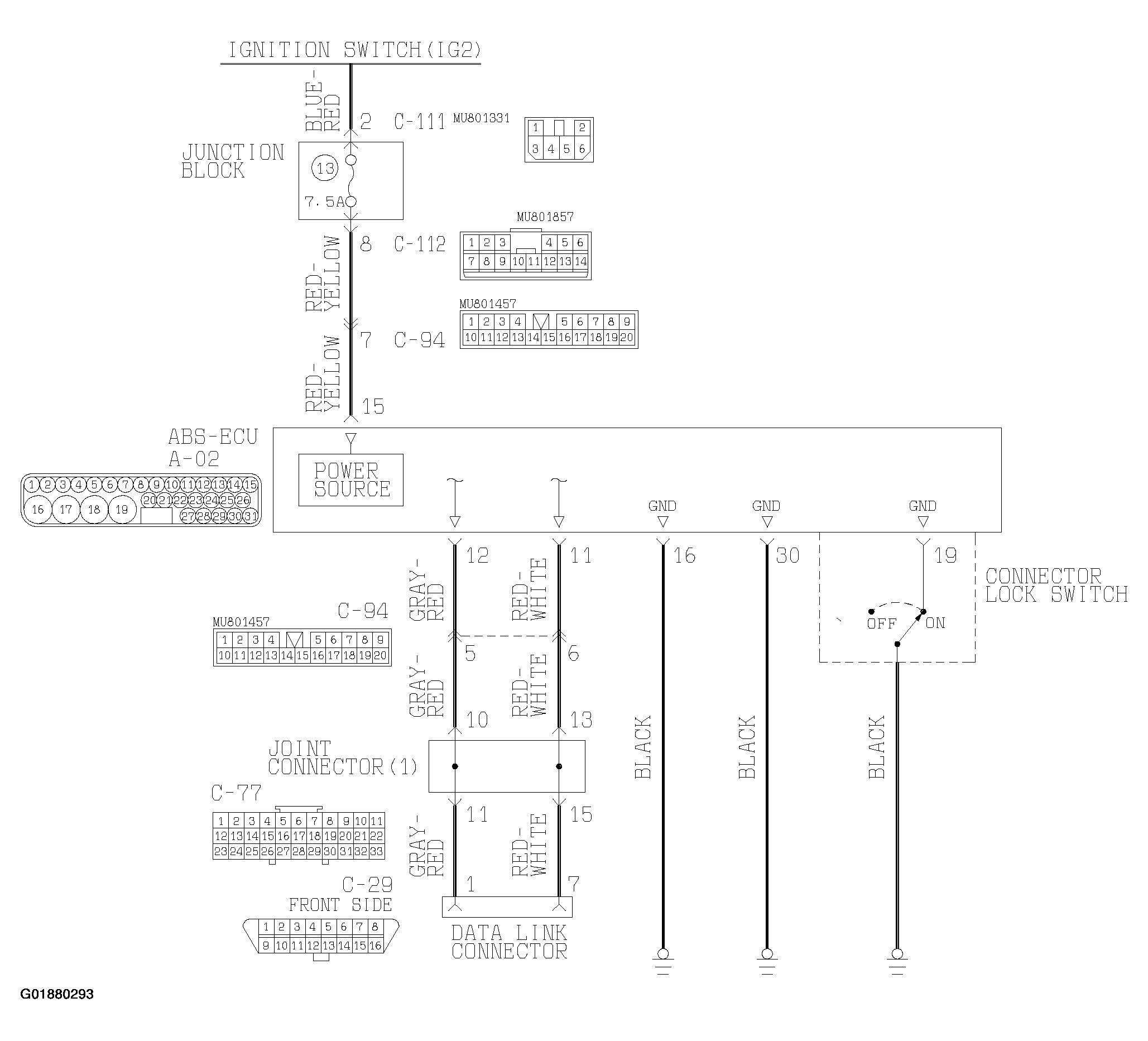
Fig 1: Circuit Diagram - Data Link Connector (1 Of 2)
Courtesy of MITSUBISHI MOTOR SALES OF AMERICA.
NOTE:
CONNECTOR LOCK SWITCH.
ON: The ABS-ECU connector A-02 is connected.
OFF: The ABS-ECU connector A-02 is disconnected.
Fig 2: Circuit Diagram - Data Link Connector (2 Of 2)
Courtesy of MITSUBISHI MOTOR SALES OF AMERICA.