LEMON Manuals: Even more car manuals for everyone: 1960-2025
Home >> Mitsubishi >> 2003 >> Lancer ES, Automatic >> Repair and Diagnosis >> External Pages >> Different car >> Section 249 (Anti-Lock Brake System & Traction Control System - Abs/TCS) >> Trouble Diagnosis >> How to Perform Trouble Diagnoses for Quick and Accurate Repair >> Work Flow
April 5, 2026: LEMON Manuals is launched! Read the announcement.

Work Flow

WARNING: This page is about a different car, the 2003 Nissan Altima. However, it is still accessible from the selected car via links, so may be relevant.
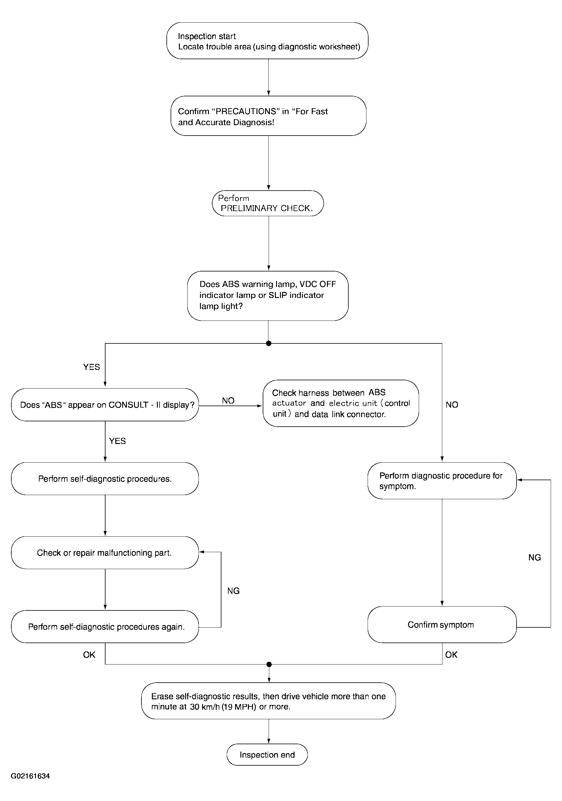
Fig 1: ABS Work Flow Chart
G02161634Courtesy of NISSAN MOTOR CO., U.S.A.