LEMON Manuals: Even more car manuals for everyone: 1960-2025
Home >> Mitsubishi >> 2005 >> Eclipse GTS, Standard >> Repair and Diagnosis >> Brakes >> Traction Control >> Traction Control System >> Traction Control System (TCL) Diagnosis >> Symptom Procedures >> INSPECTION PROCEDURE 1: Communication between the Scan Tool and the ABS-ECU is not Possible. >> Notes
April 5, 2026: LEMON Manuals is launched! Read the announcement.

INSPECTION PROCEDURE 1: Communication between the Scan Tool and the ABS-ECU is not Possible.: Notes

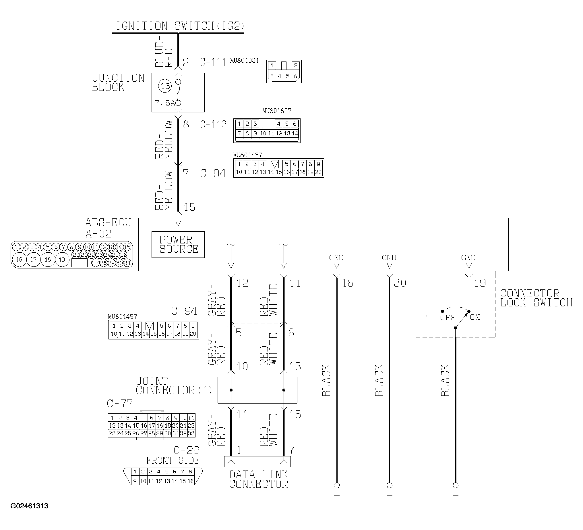
Fig 1: Data Link Connector Circuit Diagram
G02461313Courtesy of MITSUBISHI MOTOR SALES OF AMERICA.
NOTE: CONNECTOR LOCK SWITCH
  • ON: The ABS-ECU connector A-02 is connected.
  • OFF: The ABS-ECU connector A-02 is disconnected.
Fig 2: Identifying Connectors
G02461314Courtesy of MITSUBISHI MOTOR SALES OF AMERICA.