LEMON Manuals: Even more car manuals for everyone: 1960-2025
Home >> Mitsubishi >> 2005 >> Lancer Evolution RS >> Repair and Diagnosis (Single Page) >> Electrical >> Body Electrical >> Simplified Wiring System (SWS) - Evolution >> Symptom Procedures >> Ecu Communication System >> INSPECTION PROCEDURE A-2: Communication With The Column Switch (Column-ECU) Is Not Possible. >> Notes
April 5, 2026: LEMON Manuals is launched! Read the announcement.

INSPECTION PROCEDURE A-2: Communication With The Column Switch (Column-ECU) Is Not Possible.: Notes

NOTE: This troubleshooting procedure requires the use of scan tool MB991958 and SWS monitor kit MB991813. For details on how to use the SWS monitor, refer to "HOW TO USE SWS MONITOR ".
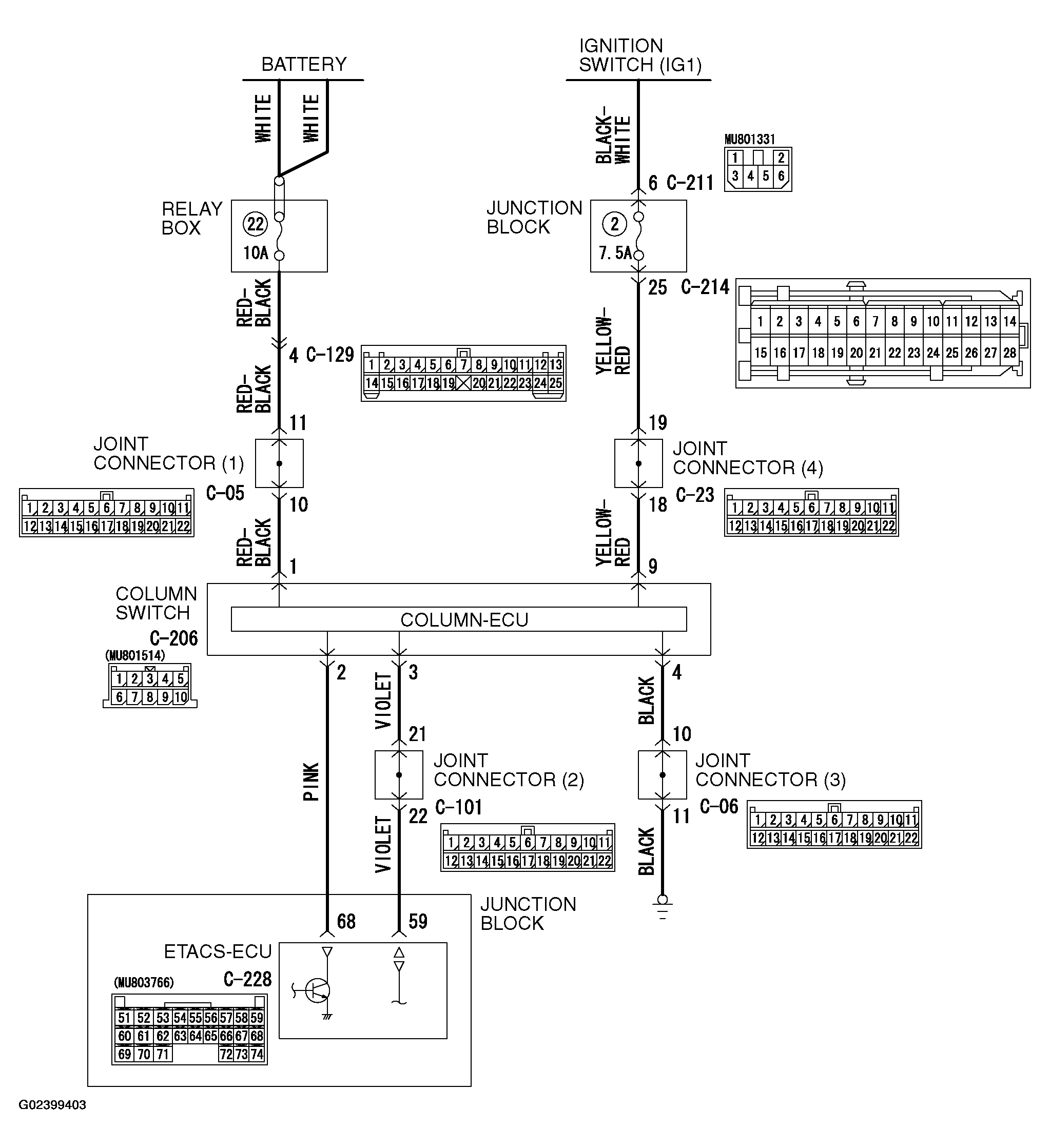
Fig 1: Column Switch Power Supply And SWS Communication Circuit Diagram
G02399403Courtesy of MITSUBISHI MOTOR SALES OF AMERICA.
Fig 2: Identifying Connectors
G02399404Courtesy of MITSUBISHI MOTOR SALES OF AMERICA.