LEMON Manuals: Even more car manuals for everyone: 1960-2025
Home >> Mitsubishi >> 2005 >> Lancer Evolution >> Repair and Diagnosis >> External Pages >> Different variant/trim >> Section 5 (Supplemental Restraints System -- Except Evolution) >> SRS Air Bag Diagnosis >> Diagnostic Trouble Code Procedures >> DTC 43: SRS Warning Light Drive Circuit System Fault 1 (Light does not Switch Off). >> Notes
April 5, 2026: LEMON Manuals is launched! Read the announcement.

DTC 43: SRS Warning Light Drive Circuit System Fault 1 (Light does not Switch Off).: Notes

WARNING: This page is about a different variant/trim than selected.
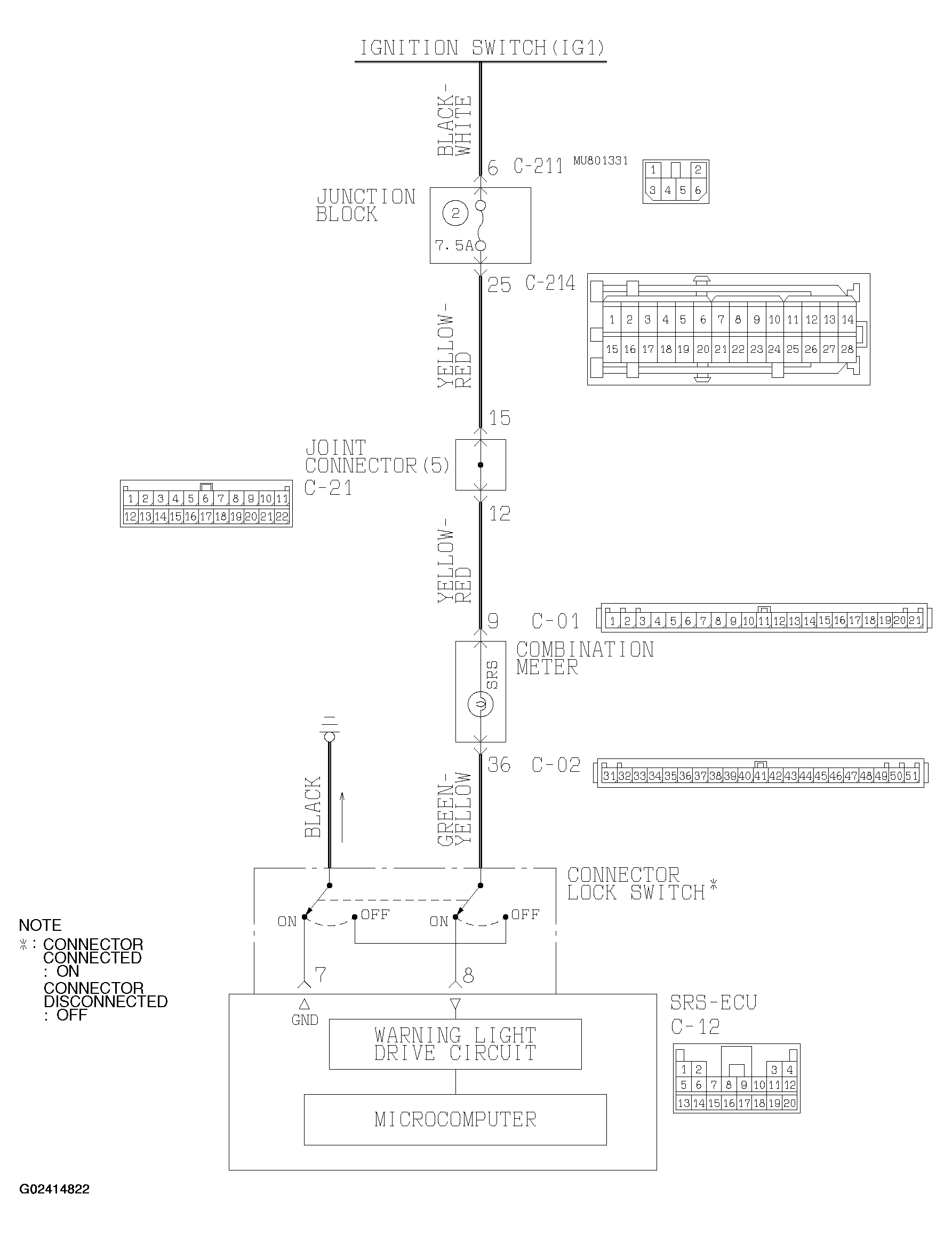
Fig 1: SRS Warning Light Drive Circuit
G02414822Courtesy of MITSUBISHI MOTOR SALES OF AMERICA.
Fig 2: Identifying Harness Connector
G02414823Courtesy of MITSUBISHI MOTOR SALES OF AMERICA.