LEMON Manuals: Even more car manuals for everyone: 1960-2025
Home >> Mitsubishi >> 2007 >> Raider SE >> Repair and Diagnosis >> Engine Performance >> Engine Control Systems >> Electronic Control Modules >> Diagnosis And Testing >> DTC U0001-Can C Bus Circuit >> Notes
April 5, 2026: LEMON Manuals is launched! Read the announcement.

DTC U0001-Can C Bus Circuit: Notes

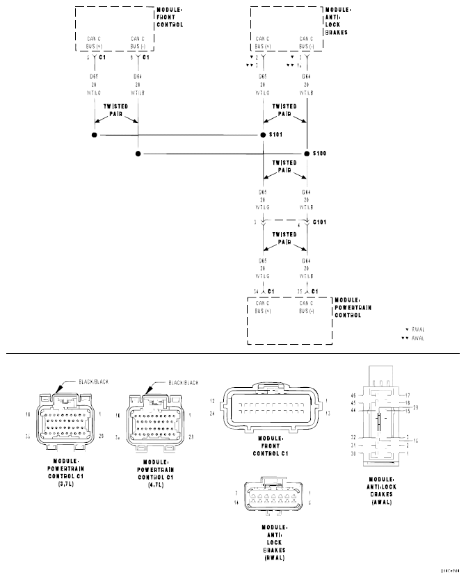
Fig 1: CAN C Bus Circuit Diagram
G04853308Courtesy of MITSUBISHI MOTOR SALES OF AMERICA.

For a complete wiring diagram  , refer to appropriate SYSTEM WIRING DIAGRAMS article.

Possible Causes
(D65) CAN C BUS (+) CIRCUIT SHORTED TO GROUND 
(D64) CAN C BUS (-) CIRCUIT SHORTED TO GROUND 
(D65) CAN C BUS (+) CIRCUIT SHORTED TO VOLTAGE 
(D64) CAN C BUS (-) CIRCUIT SHORTED TO VOLTAGE 
(D65) CAN C BUS (+) CIRCUIT SHORTED TO (D64) CAN C BUS (-) CIRCUIT 
ANTILOCK BRAKE MODULE 
POWERTRAIN CONTROL MODULE 
FRONT CONTROL MODULE