LEMON Manuals: Even more car manuals for everyone: 1960-2025
Home >> Mitsubishi >> 2013 >> Lancer SE >> Repair and Diagnosis >> External Pages >> Different variant/trim >> Section 36 (Hands Free Module - Lancer Evolution) >> Symptom Procedures >> Inspection Procedure 4: When The Speech Switch Is Pressed, The Voice Information Is Not Output < Vehicles With Radio And CD Player > >> Notes
April 5, 2026: LEMON Manuals is launched! Read the announcement.

Inspection Procedure 4: When The Speech Switch Is Pressed, The Voice Information Is Not Output < Vehicles With Radio And CD Player >: Notes

WARNING: This page is about a different variant/trim than selected.
CAUTION:

Before replacing the hands free module, ensure that the power supply circuit, the ground circuit and the communication circuit are normal.

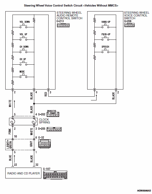
Fig 1: Steering Wheel Voice Control Switch Circuit Diagram (Vehicles Without MMCS)
G00527913Courtesy of MITSUBISHI MOTOR SALES OF AMERICA.
Fig 2: Locating Steering Wheel Voice Control Connectors
G00527914Courtesy of MITSUBISHI MOTOR SALES OF AMERICA.