LEMON Manuals: Even more car manuals for everyone: 1960-2025
Home >> Mitsubishi >> 2013 >> RVR ES >> Repair and Diagnosis >> Body & Frame >> Door Locks >> Wireless Control Module (WCM) >> Diagnosis >> Diagnostic Trouble Code Procedures >> DTC B2101: IG SW Start Pos.Circuit Low; DTC B2102: IG SW Start Pos.Circuit High >> Notes
April 5, 2026: LEMON Manuals is launched! Read the announcement.

DTC B2101: IG SW Start Pos.Circuit Low; DTC B2102: IG SW Start Pos.Circuit High: Notes

CAUTION:
  • If DTC B2101 or B2102 is set, be sure to diagnose the CAN bus line.
  • Before replacing the ECU, ensure that the communication circuit is normal.
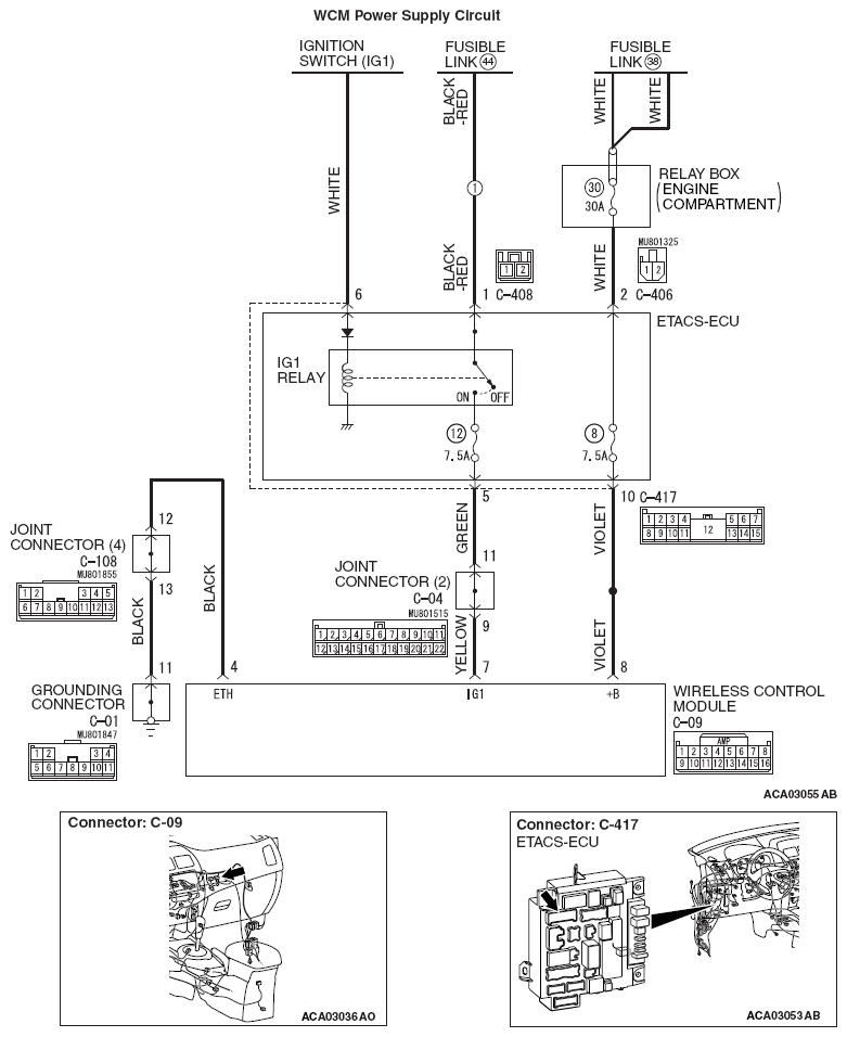
    Fig 1: WCM Power Supply Circuit Diagram
    G07048855Courtesy of MITSUBISHI MOTOR SALES OF AMERICA.