LEMON Manuals: Even more car manuals for everyone: 1960-2025
Home >> Mitsubishi >> 2019 >> Eclipse Cross SP >> Repair and Diagnosis (Single Page) >> Transmission >> Automatic Trans >> Continuously Variable Transaxle (CVT) (With Diagnostics) >> General Information >> Hydraulic Control System >> Control Description
April 5, 2026: LEMON Manuals is launched! Read the announcement.

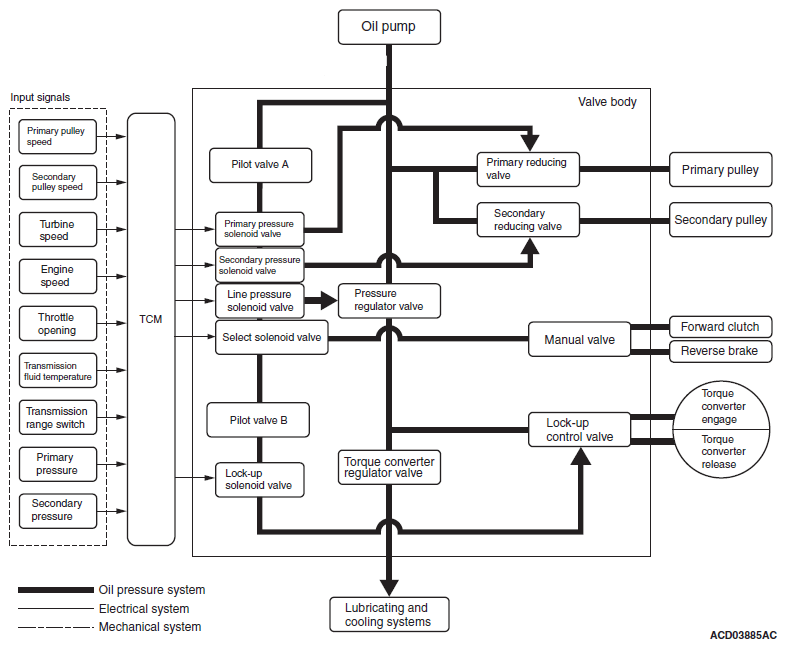
Control Description

The hydraulic control mechanism is comprised of the vane-type oil pump driven by the engine via the oil pump drive chain, the hydraulic control valve which controls the line pressure and shift change, and the input signal system.

G12147151Courtesy of MITSUBISHI MOTOR SALES OF AMERICA.