LEMON Manuals: Even more car manuals for everyone: 1960-2025
Home >> Nissan-Datsun >> 2012 >> Sentra SE-R Spec V, Trans Mfr CD RS6F52A >> Repair and Diagnosis >> External Pages >> Different variant/trim >> Section 18 (Engine Control System - Component Testing (MR20DE) (Except CALIFORNIA)) >> Mil And Data Link Connector >> Wiring Diagram
April 5, 2026: LEMON Manuals is launched! Read the announcement.

Mil And Data Link Connector: Wiring Diagram

WARNING: This page is about a different variant/trim than selected.
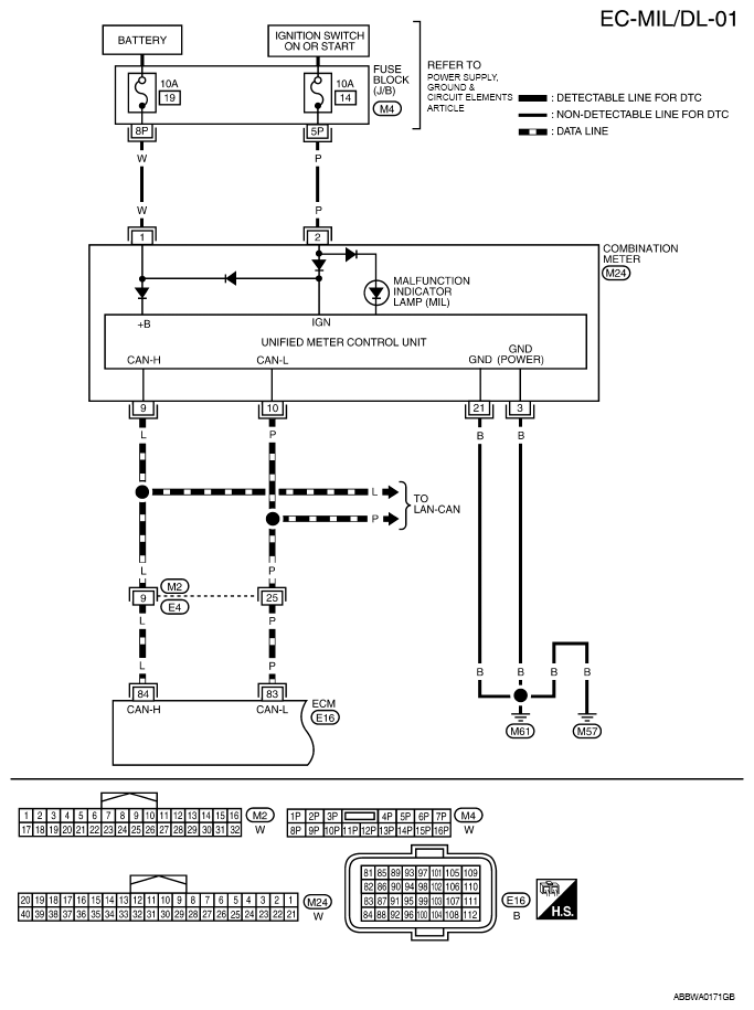
Fig 1: Identifying Wiring Diagram With Connector End View (EC-MIL/DL-01)
G06551438Courtesy of NISSAN NORTH AMERICA, INC.
Fig 2: Identifying Wiring Diagram With Connector End View (EC-MIL/DL-02)
G04925661Courtesy of NISSAN NORTH AMERICA, INC.