LEMON Manuals: Even more car manuals for everyone: 1960-2025
Home >> Pontiac >> 2009 >> Torrent Base, FWD >> Repair and Diagnosis >> Engine Performance >> System >> Data Communication System >> Schematic and Routing Diagrams >> Data Communication Schematics
April 5, 2026: LEMON Manuals is launched! Read the announcement.

Data Communication Schematics

Fig 1: Low Speed GMLAN Schematic
GM2085719Courtesy of GENERAL MOTORS CORP.
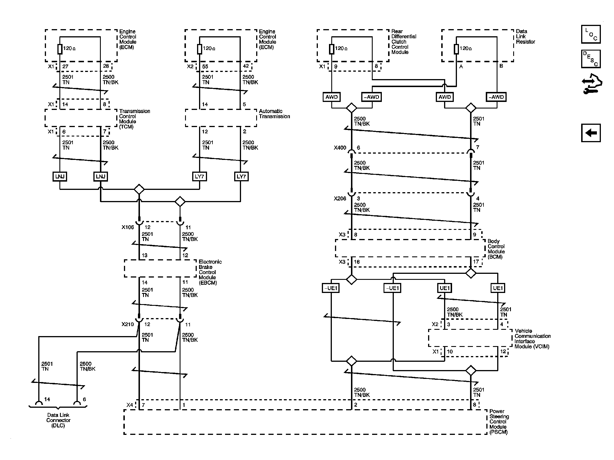
Fig 2: CAN Bus and Enable Serial Data Schematic
GM2085723Courtesy of GENERAL MOTORS CORP.
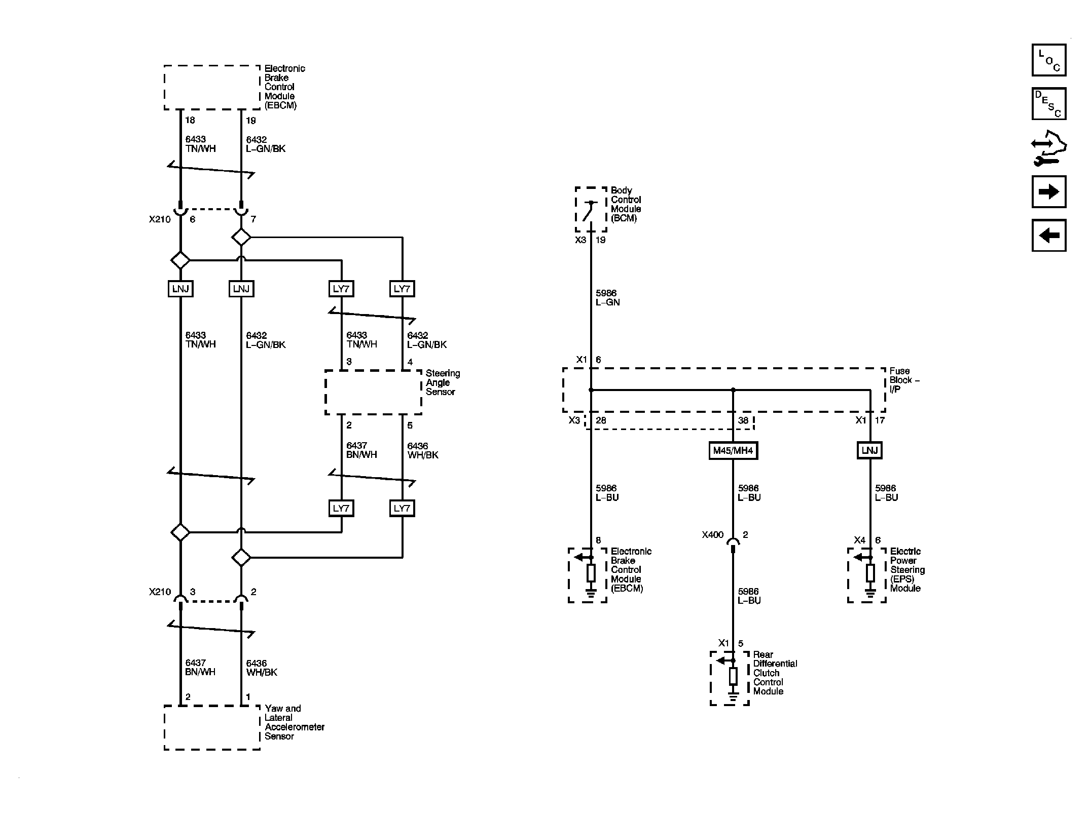
Fig 3: High Speed GMLAN Schematic
GM2085728Courtesy of GENERAL MOTORS CORP.