LEMON Manuals: Even more car manuals for everyone: 1960-2025
Home >> Pontiac >> 2009 >> Vibe Base, 1.8 8, Automatic >> Repair and Diagnosis >> Engine Performance >> System >> Engine Control System & Fuel System - 1.8L (Lay) - Introduction >> Schematic and Routing Diagrams >> Engine Controls Schematics
April 5, 2026: LEMON Manuals is launched! Read the announcement.

Engine Controls Schematics

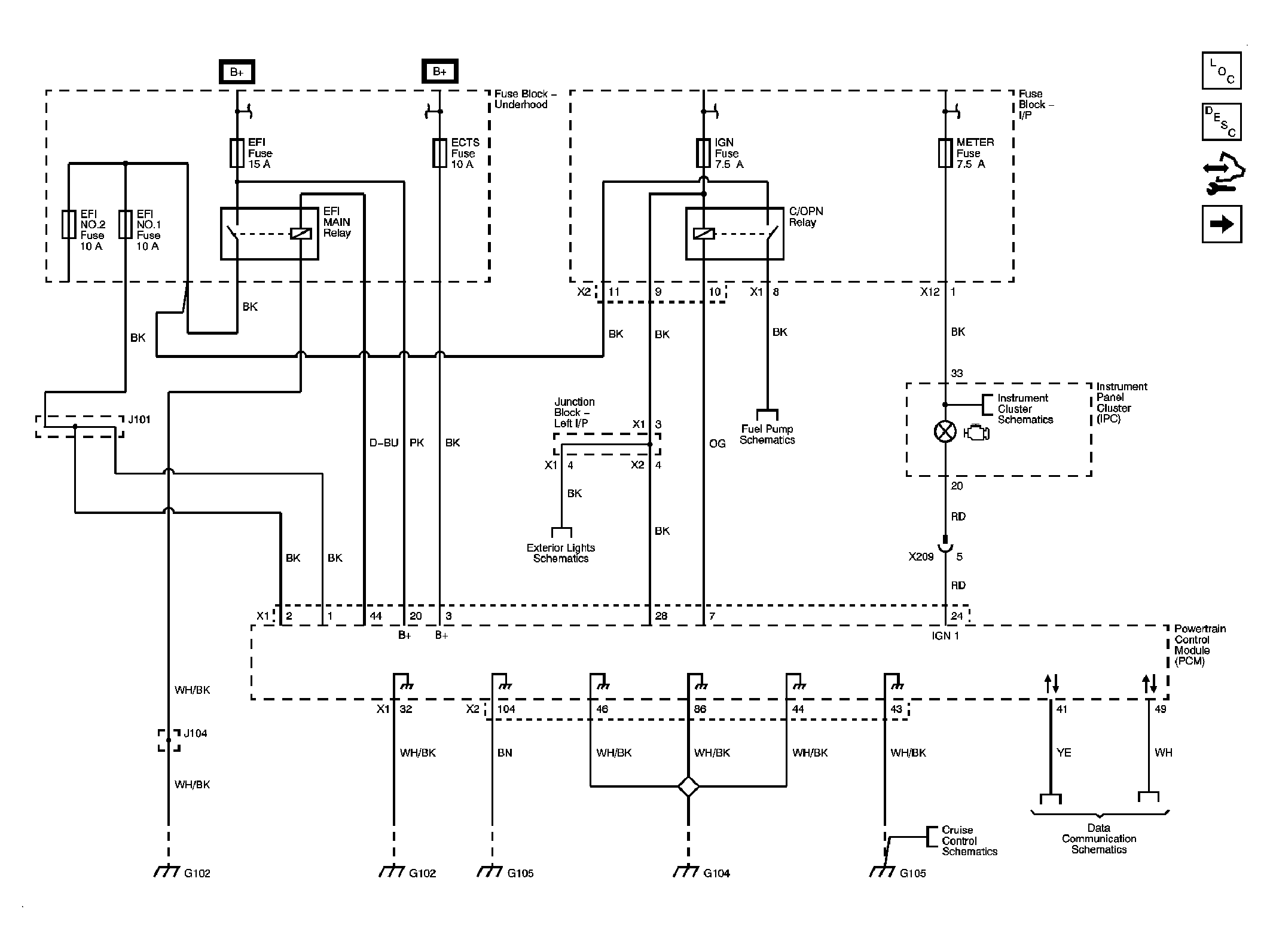
Fig 1: Power, Ground, Serial Data, and MIL
GM2032215Courtesy of GENERAL MOTORS CORP.
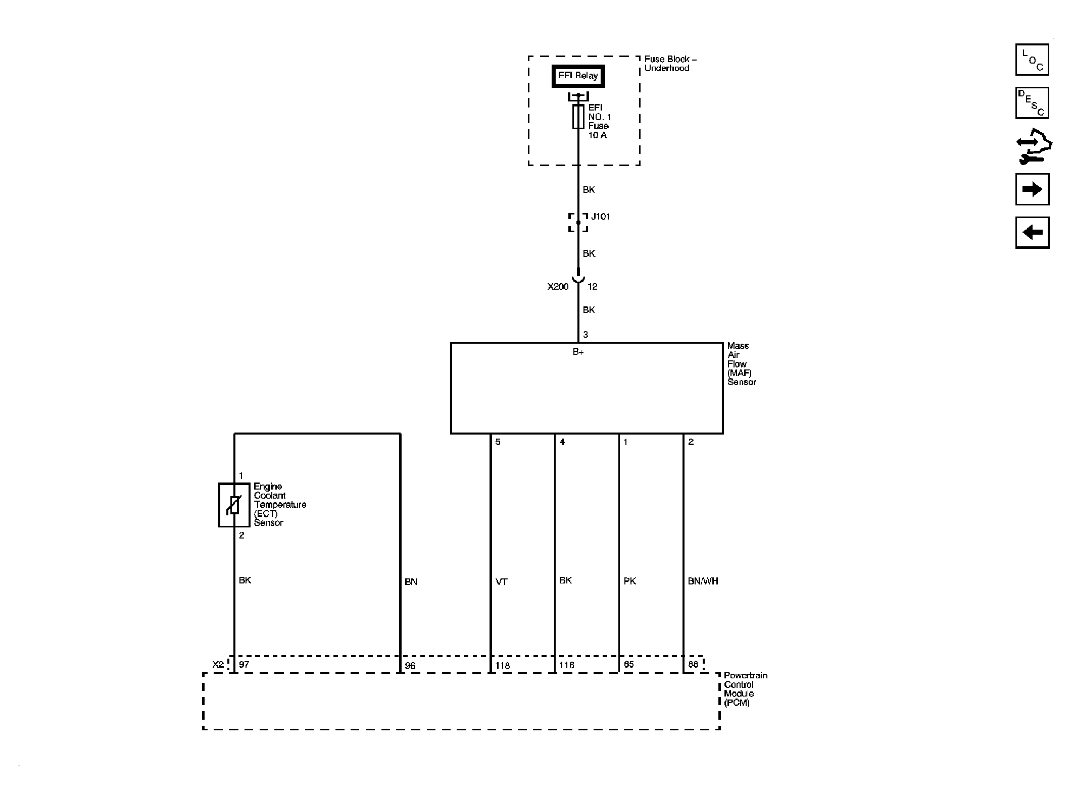
Fig 2: Engine Data Sensors - MAF and ECT
GM2030374Courtesy of GENERAL MOTORS CORP.
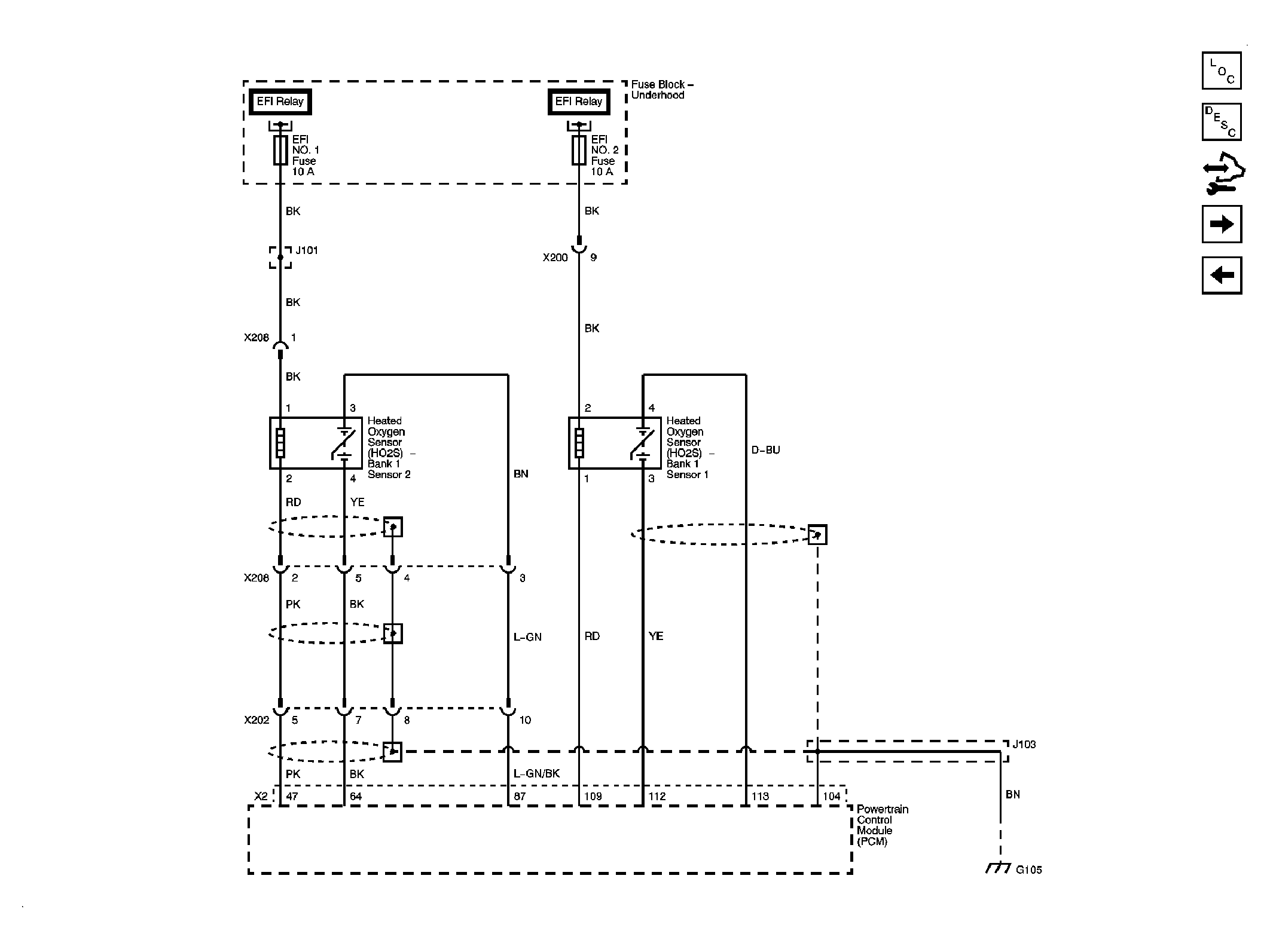
Fig 3: Engine Data Sensors - Oxygen Sensors
GM2031069Courtesy of GENERAL MOTORS CORP.
Fig 4: Electronic Throttle Controls
GM2030446Courtesy of GENERAL MOTORS CORP.
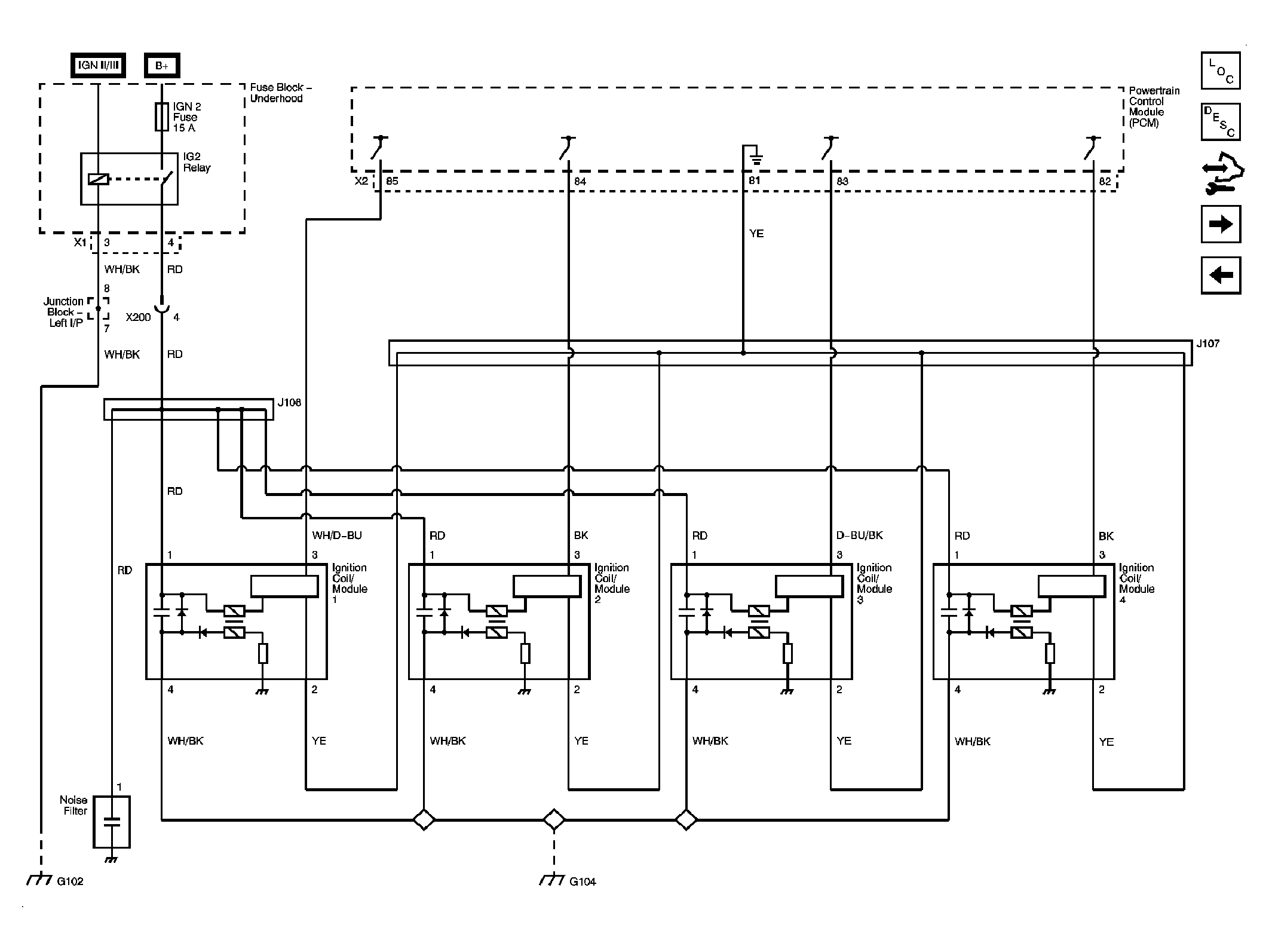
Fig 5: Ignition System
GM2029887Courtesy of GENERAL MOTORS CORP.
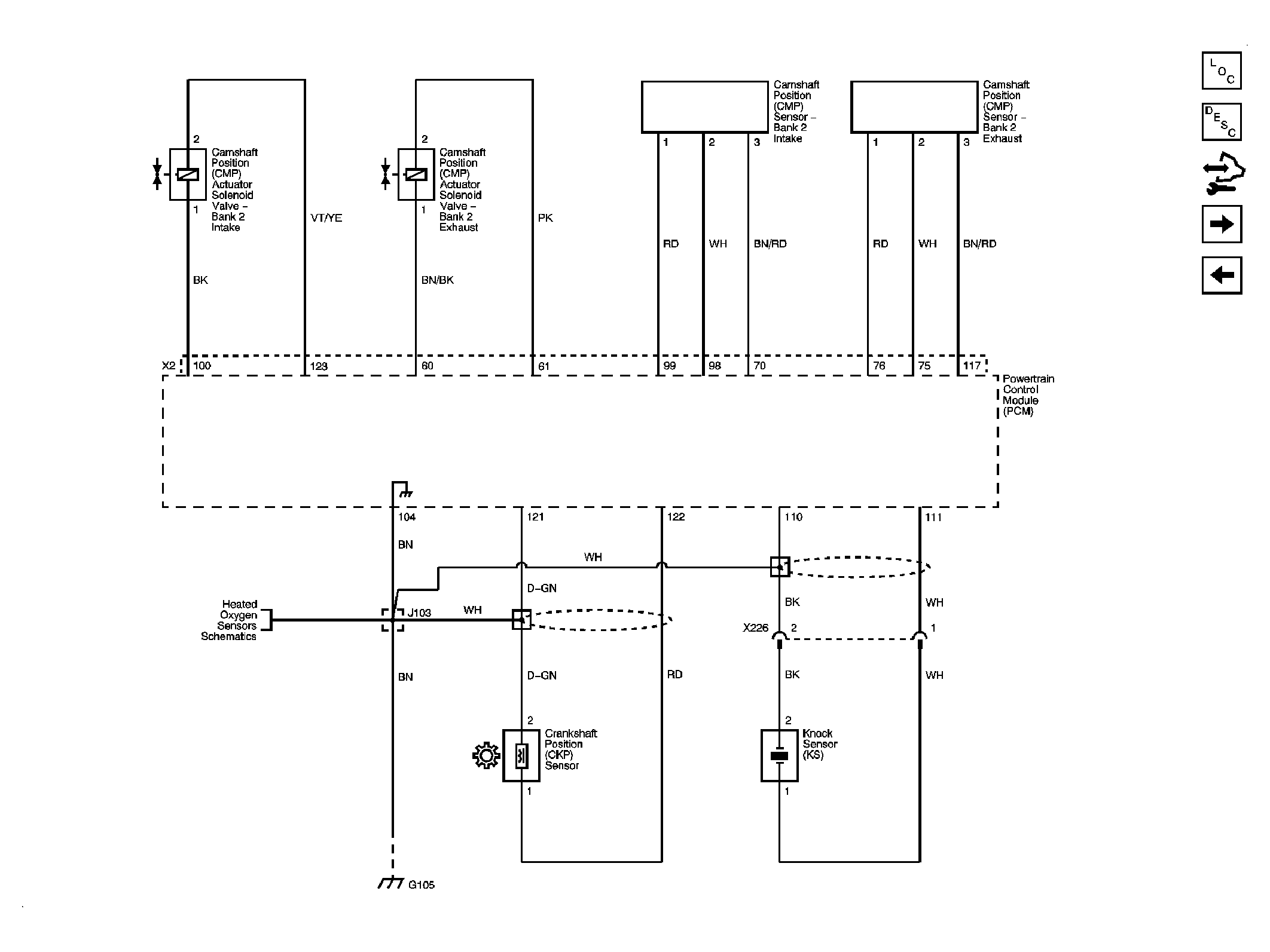
Fig 6: Ignition Controls - Sensors
GM2030248Courtesy of GENERAL MOTORS CORP.
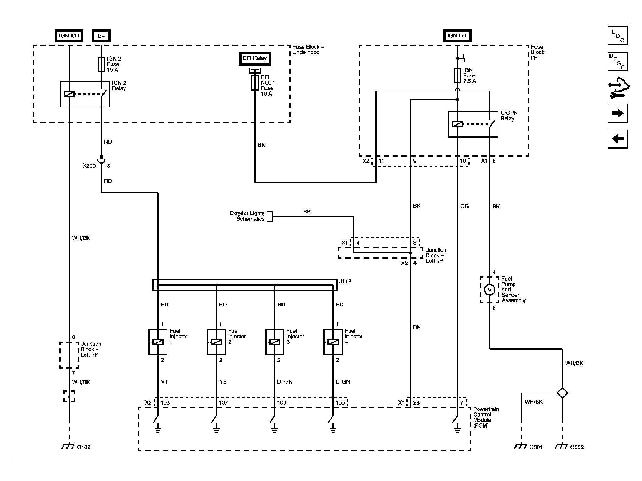
Fig 7: Fuel Pump and Fuel Injectors
GM2029739Courtesy of GENERAL MOTORS CORP.
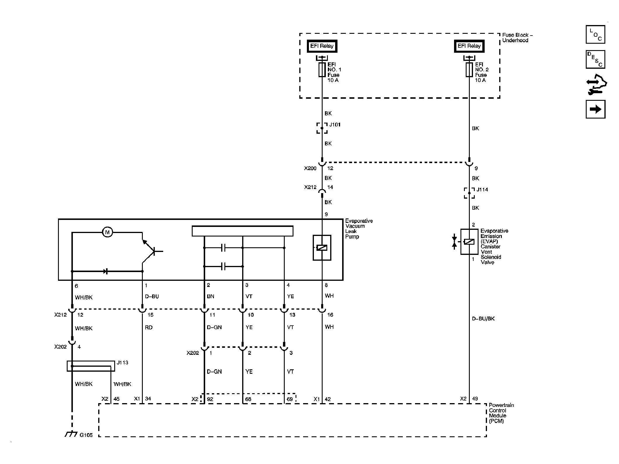
Fig 8: Fuel Controls - EVAP Controls
GM2030348Courtesy of GENERAL MOTORS CORP.
Fig 9: Controlled/Monitored Subsystem References
GM2032602Courtesy of GENERAL MOTORS CORP.