LEMON Manuals: Even more car manuals for everyone: 1960-2025
Home >> Saab >> 2004 >> 9-5 Linear, Automatic >> Repair and Diagnosis >> Engine Performance >> TRIONIC T7 Fuel Control System >> Technical Description >> Purging >> Diagnostics >> Notes
April 5, 2026: LEMON Manuals is launched! Read the announcement.

Technical Description: Purging: Diagnostics: Notes

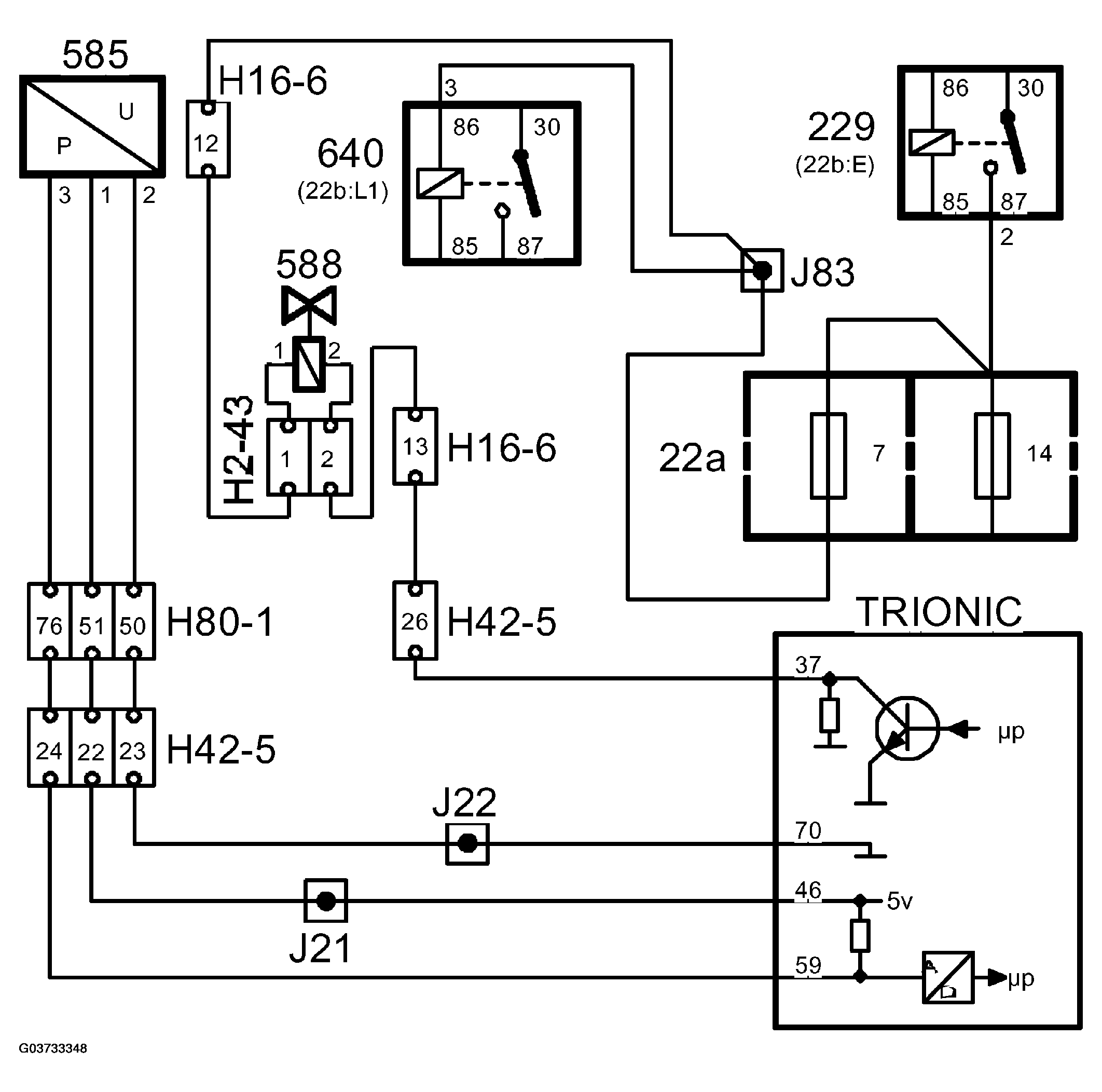
Fig 1: Integrity Diagnosis Circuit Diagram
G03733348Courtesy of SAAB-SCANIA OF AMERICA, INC.

Pressure sensor