LEMON Manuals: Even more car manuals for everyone: 1960-2025
Home >> Saab >> 2005 >> 9-5 Linear, Automatic >> Repair and Diagnosis >> Engine Performance >> TRIONIC T7 Fuel Control System, 4-CYL. >> Technical Description >> Purging >> Diagnostics >> Notes
April 5, 2026: LEMON Manuals is launched! Read the announcement.

Technical Description: Purging: Diagnostics: Notes

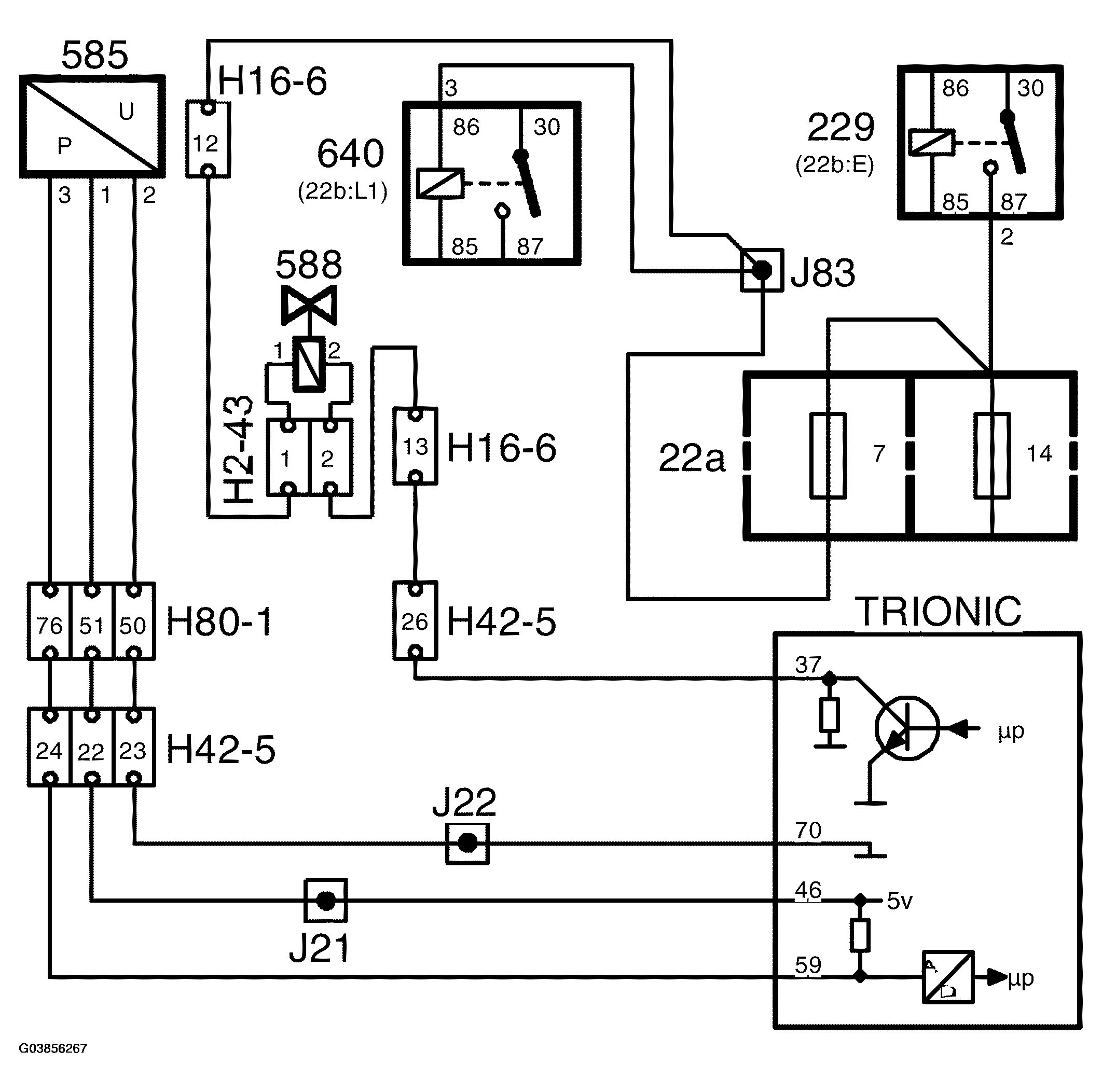
Fig 1: Integrity Diagnosis - Circuit Diagram
G03856267Courtesy of SAAB-SCANIA OF AMERICA, INC.

Pressure sensor