LEMON Manuals: Even more car manuals for everyone: 1960-2025
Home >> Saturn >> 2001 >> L100 L4-2.2L VIN F >> Repair and Diagnosis >> Powertrain Management >> Computers and Control Systems >> Engine Control Module >> Testing and Inspection >> Initial Inspection and Diagnostic Overview >> Chart 3
April 5, 2026: LEMON Manuals is launched! Read the announcement.

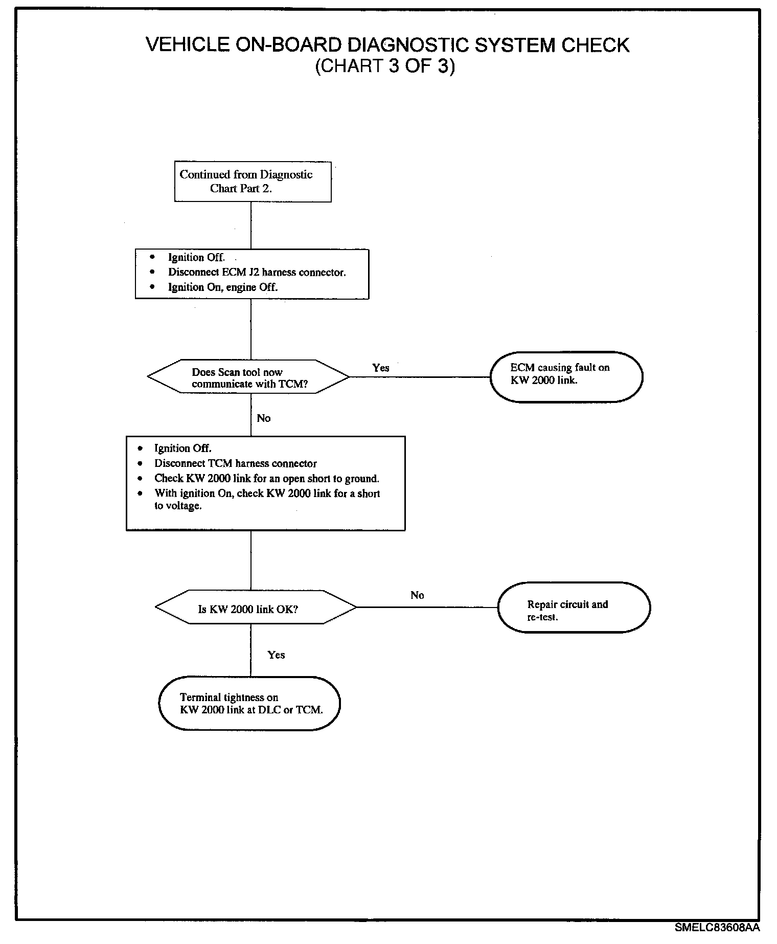
Chart 3

Diagnostic Chart Part 3:




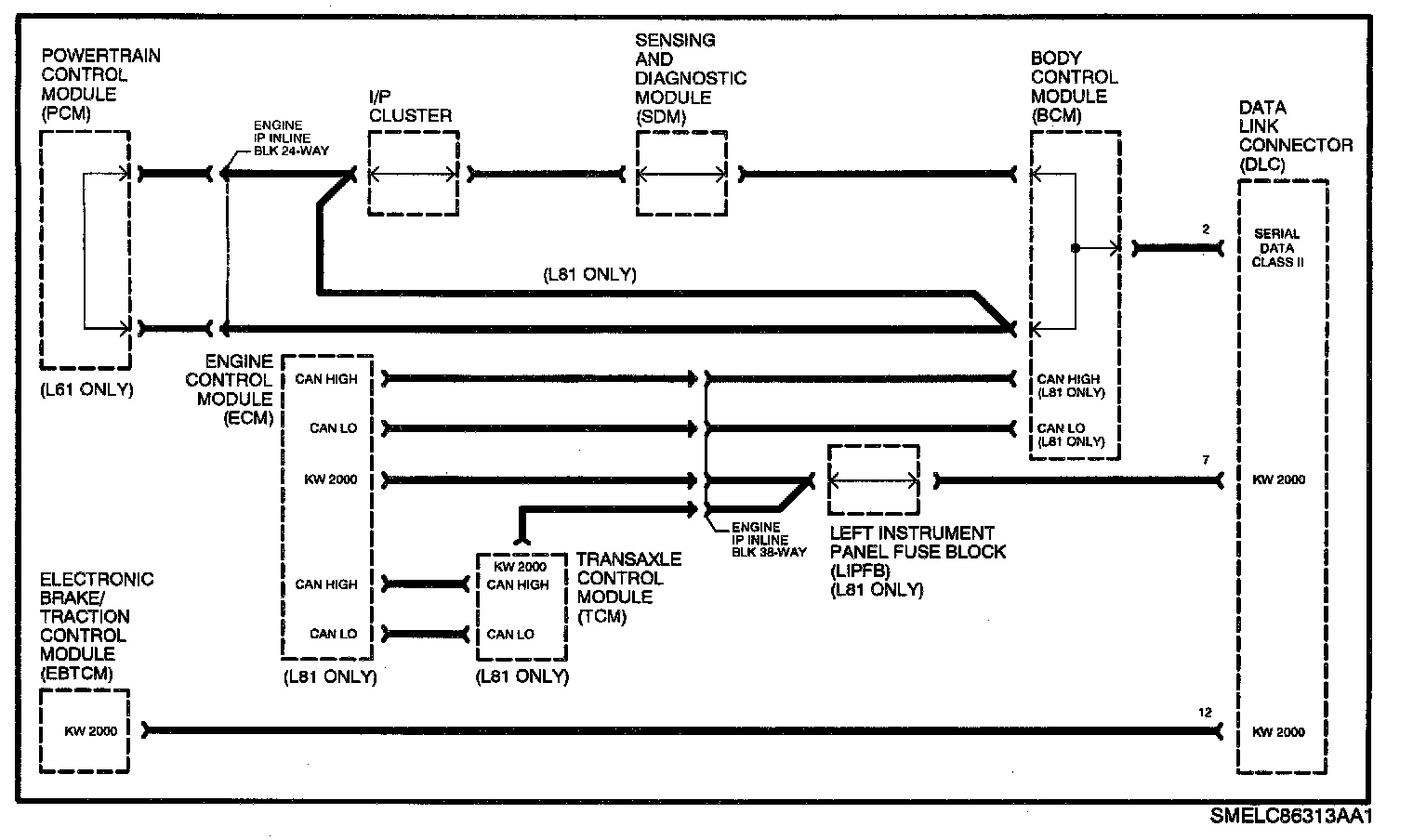
Schematic:




On the V6 (L81) application, the Scan tool communicates over a KW 2000 data link.

The BCM did not indicate any DTCs relating to the ECM or TCM up to this point in the "Vehicle On-Board Diagnostic System Check." Since the Scan tool cannot communicate with the ECM or TCM, this chart will diagnose faults associated with the KW 2000 data link.