LEMON Manuals: Even more car manuals for everyone: 1960-2025
Home >> Saturn >> 2006 >> Relay 3.9 1, AWD >> Repair and Diagnosis >> Transmission >> Automatic Trans >> Shift Lock Control System >> Schematic and Routing Diagrams >> Shift Lock Control Schematics
April 5, 2026: LEMON Manuals is launched! Read the announcement.

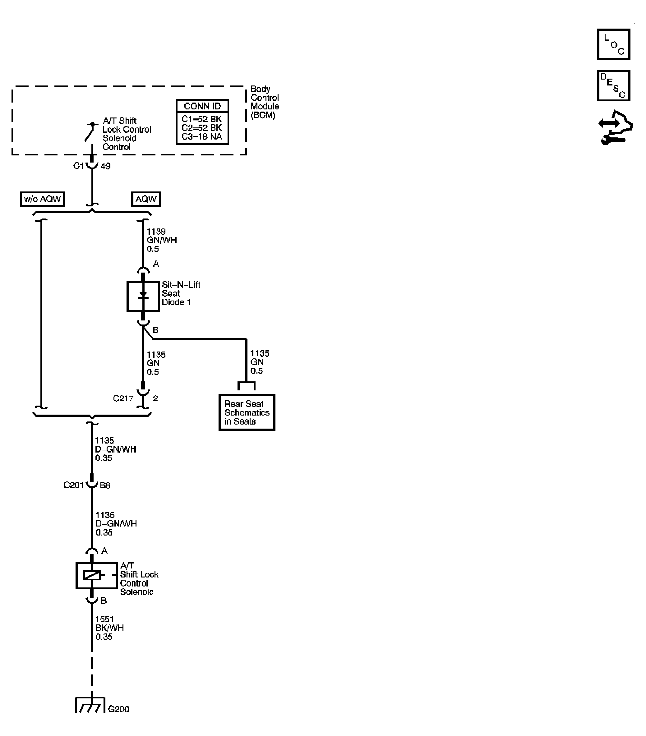
Shift Lock Control Schematics

Fig 1: Automatic Transmission Shift Lock Control Schematic
GM1636959Courtesy of GENERAL MOTORS CORP.