LEMON Manuals: Even more car manuals for everyone: 1960-2025
Home >> Saturn >> 2007 >> VUE FWD V6-3.5L >> Repair and Diagnosis >> Diagrams >> Exploded Views >> Engine
April 5, 2026: LEMON Manuals is launched! Read the announcement.

Engine



Disassembled Views

Intake Manifold

Intake Manifold:




500 - Intake Manifold
501 - Gasket
502 - Cover - Side
503 - Nut
504 - Bolt/Stud
505 - Cover - Side
506 - Gasket
507 - Nut
508 - Bolt
509 - Exhaust Gas Recirculation (EGR) Tube
510 - Bolt
511 - Gasket
512 - Cover - Top
513 - Bolt
514 - Nut
515 - Stud
516 - Stud
517 - Gasket
518 - Throttle Body
519 - Nut
520 - Gasket
520 - Gasket
521 - Spacer
535 - Stud
548 - Positive Crankcase Ventilation (PCV) Hose
549 - Clamp
553 - Stud
554 - Cap
555 - Bolt
708 - Bolt
709 - Front Lift Bracket
711 - Bolt
712 - Manifold Absolute Pressure (MAP) Sensor
713 - O-Ring
714 - O-Ring
715 - Intake Air Temperature (IAT) Sensor
718 - Evaporative Emission (EVAP) Valve
719 - Clamp
725 - Hose
726 - Hose
727 - Bolt
728 - Dampner
729 - Bolt

Camshaft Timing Components

Camshaft Timing Components:




227 - Balancer Bolt with Washer
228 - Crankshaft Balancer
229 - Cover - Lower Front
230 - Seal
231 - Nut
232 - Tensioner Pulley
233 - Tensioner Bracket
234 - Tensioner Bushing
235 - Timing Belt
236 - Guide
237 - Sprocket
238 - Bolt
239 - Idler Pulley
240 - Bolt
241 - Sprocket
242 - Bolt
243 - Seal
244 - Cover - Upper Rear
245 - Seal
246 - Cover - Upper Rear
247 - Bolt
248 - Sprocket
249 - Bolt
250 - Bolt
251 - Bolt
252 - Tensioner
256 - Seal
257 - Cover - Upper Front
258 - Seal
259 - Cover - Upper Front
260 - Grommet
260 - Grommet
260 - Grommet
261 - Bolt
262 - Bolt
271 - Label
272 - Seal
700 - Camshaft Position (CMP) Sensor
701 - Harness
702 - Nut
703 - Guide
704 - Crankshaft Position (CKP) Sensor
723 - Bolt
730 - Bolt

Cylinder Head/Upper Engine

Cylinder Head/Upper Engine:




100 - Engine Block
200 - Cylinder Head
208 - Bolt
225 - Gasket
226 - Pin
429 - Oil Level Indicator
430 - O-Ring
431 - Restrictor
441 - O-Ring
522 - Fuel Feed Pipe
523 - Fuel Rail with Injectors and Hoses
524 - Bolt
525 - O-Ring
526 - Clip
527 - Fuel Injector
528 - O-Ring
530 - Nut
531 - Manifold
532 - Bolt
533 - Gasket
534 - Stud
535 - Stud
540 - Seal
541 - Gasket
542 - Cover
543 - Bolt
544 - Grommet
545 - Oil Fill Cap
546 - O-Ring
547 - Pin
549 - O-Ring
551 - Positive Crankcase Ventilation (PCV) Valve
552 - Bolt
706 - Spark Plug
707 - Ignition Coil
708 - Bolt
731 - Nut

Cylinder Head Assembly

Cylinder Head Assembly:




200 - Cylinder Head
201 - Guide - Intake
202 - Seat - Intake
203 - Seal - Intake
204 - Spring - Intake
205 - Cap - Intake
206 - Keys - Intake
207 - Valve Lash Adjuster
209 - Camshaft
210 - O-Ring
211 - Cap
212 - Bolt
213 - Stud
214 - Bolt
214 - Bolt
215 - Rocker Arm Assembly - Intake
216 - Bolt
216 - Bolt
217 - Nut
217 - Nut
218 - Rocker Arm - Exhaust
219 - Spring
220 - Shaft - Exhaust
221 - Shaft - Intake
222 - Valve - Intake
223 - Seal
263 - Valve - Exhaust
264 - Guide - Exhaust
265 - Seat - Exhaust
266 - Seal - Exhaust
267 - Spring - Exhaust
268 - Cap - Exhaust
269 - Keys - Exhaust
270 - Gasket
534 - Stud

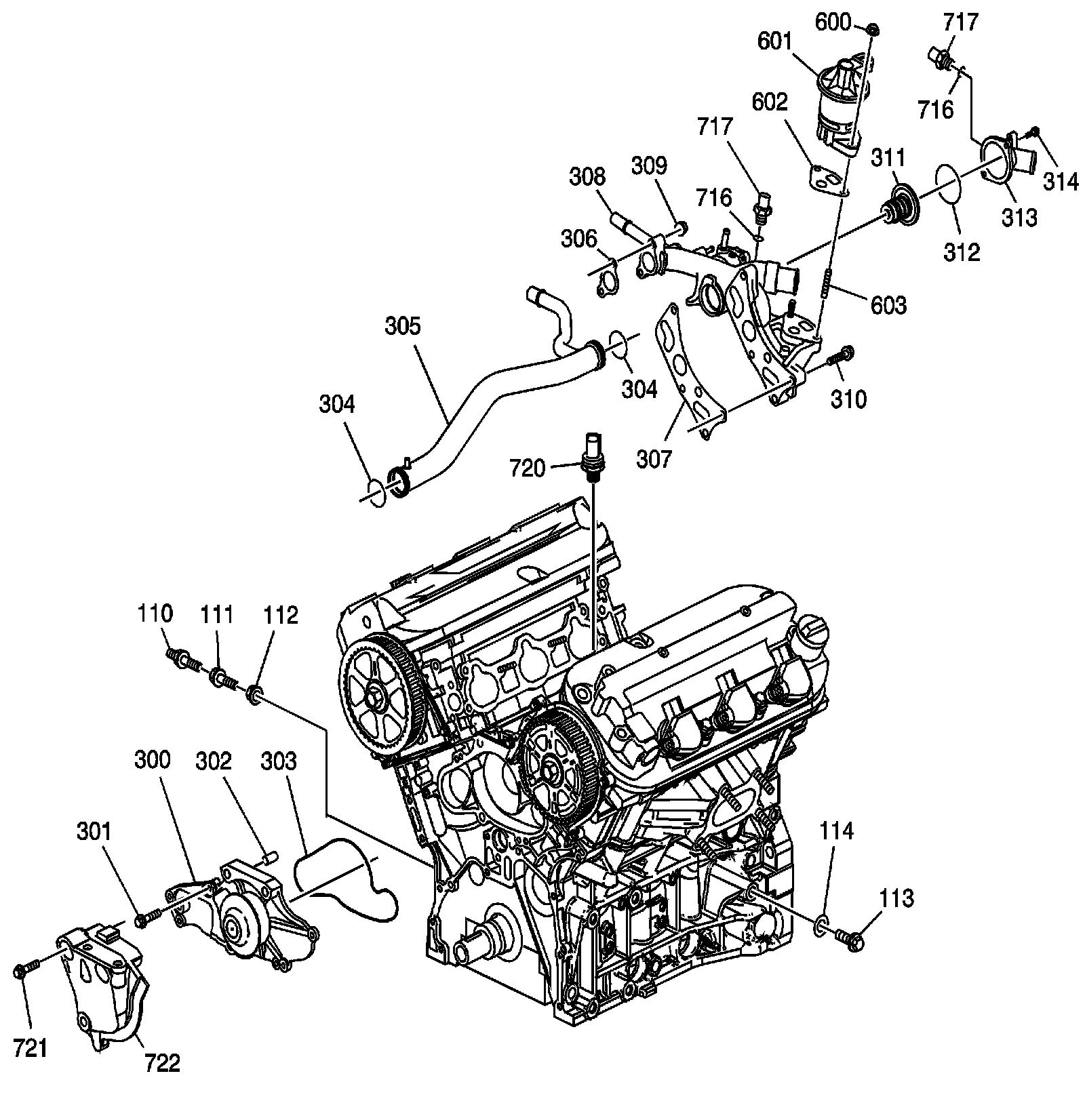
Cooling System/EGR

Cooling System/EGR:




110 - Coolant Drain Plug
111 - Coolant Drain Fitting
112 - Washer
113 - Coolant Drain Plug
114 - Washer
300 - Water Pump
301 - Bolt
302 - Pin
303 - O-Ring
304 - O-Ring
304 - O-Ring
305 - Coolant Crossover Pipe
306 - Gasket
307 - Gasket
308 - Housing
309 - Nut
310 - Bolt
311 - Thermostat
312 - O-Ring
313 - Housing
314 - Bolt
600 - Nut
601 - Exhaust Gas Recirculation (EGR) Valve
602 - Gasket
603 - Stud
716 - O-Ring
716 - O-Ring
717 - Engine Coolant Temperature (ECT) Sensor
717 - Engine Coolant Temperature (ECT) Sensor
720 - Knock Sensor
721 - Bolt
722 - Mount - Front

Oiling System

Oiling System:




404 - Bolt
405 - Screen
406 - O-Ring
410 - Oil Filter
411 - Fitting
412 - Oil Flow Control Module
413 - Spring
414 - Valve
415 - O-Ring
416 - Solenoid
417 - Bolt
418 - O-Ring - With Screen
419 - Seal
420 - Valve
421 - Spring
422 - Bolt
423 - Bolt
424 - Oil Pump
425 - Pin
426 - O-Ring
427 - O-Ring
428 - Oil Transfer Pipe
432 - Rotor - Inner
433 - Rotor - Outer
434 - Cover
435 - Bolt
436 - Bolt
437 - Oil Flow Control Switch
438 - Plug
439 - Plug
440 - O-Ring
705 - Oil Pressure Switch

Lower Engine Assembly

Lower Engine Assembly:




100 - Engine Block
102 - Crankshaft
103 - Cap
104 - Bearing - Thrust
105 - Bearing - Main Upper
106 - Bearing - Main Lower
107 - Pin
108 - Bolt
109 - Bolt
115 - Bolt
116 - Connecting Rod Cap
117 - Bearing - Connecting Rod
118 - Connecting Rod
119 - Pin
120 - Piston
121 - Clip
121 - Clip
122 - Piston Rings
123 - Key
124 - Seal
125 - Flywheel
126 - Washer
127 - Bolt
128 - Pin
129 - Pin
400 - Oil Pan
401 - O-Ring
402 - Pin
403 - Drain Plug
404 - Bolt
404 - Bolt
405 - Screen
406 - O-Ring
407 - Bolt
408 - Deflector
409 - Bolt
536 - O-Ring
537 - Housing
538 - Bolt
539 - Pin