LEMON Manuals: Even more car manuals for everyone: 1960-2025
Home >> Saturn >> 2008 >> Aura Green Line >> Repair and Diagnosis >> Accessories & Equipment >> Infotainment >> Cellular System, Entertainment System, And Navigation System >> Schematic and Routing Diagrams >> Radio/Navigation System Schematics
April 5, 2026: LEMON Manuals is launched! Read the announcement.

Radio/Navigation System Schematics

Fig 1: Power, Ground, Front Speakers, Antenna and References Schematic
GM1898503Courtesy of GENERAL MOTORS CORP.
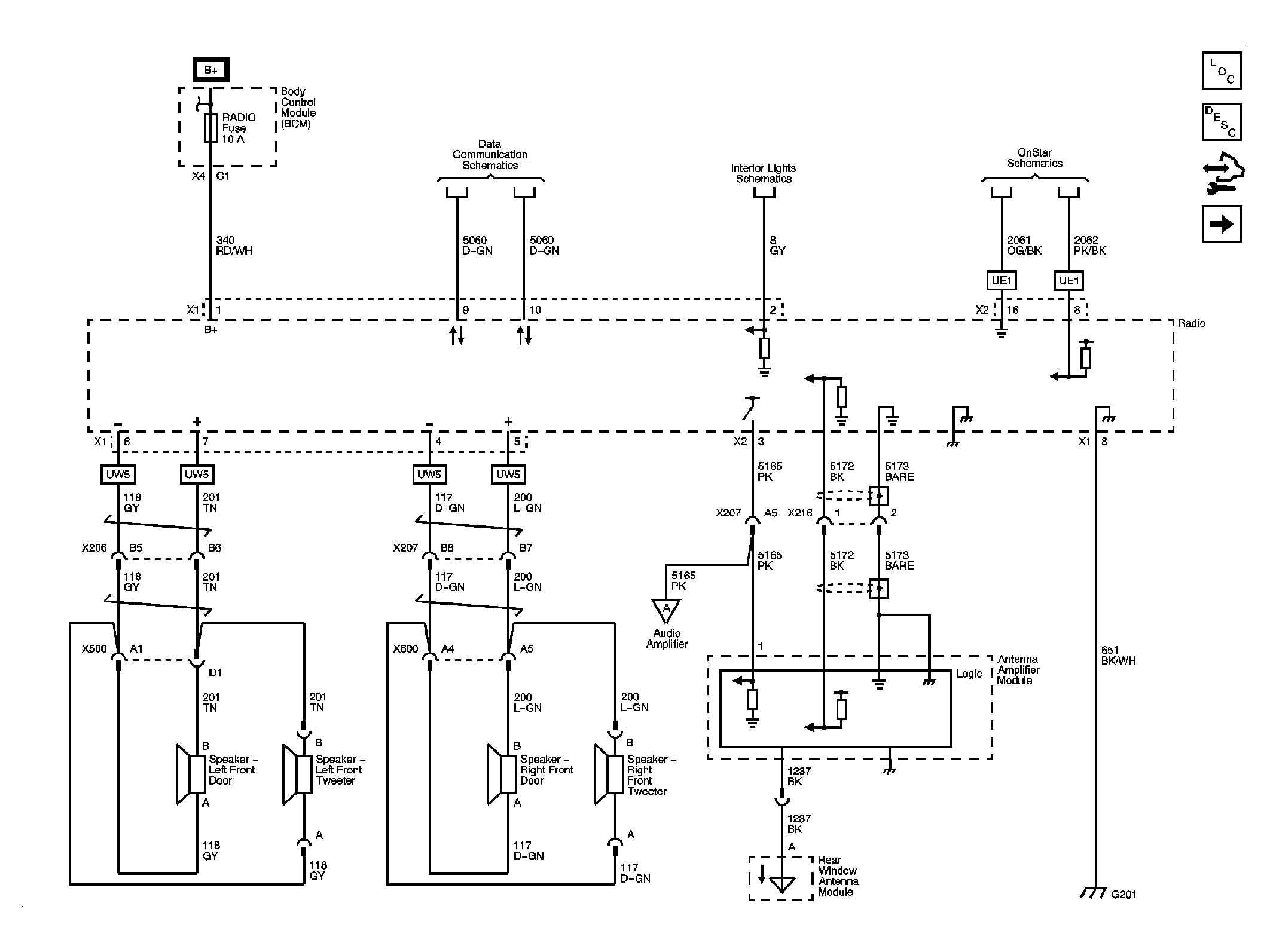
Fig 2: Rear Speakers (UW5) Schematic
GM1898506Courtesy of GENERAL MOTORS CORP.
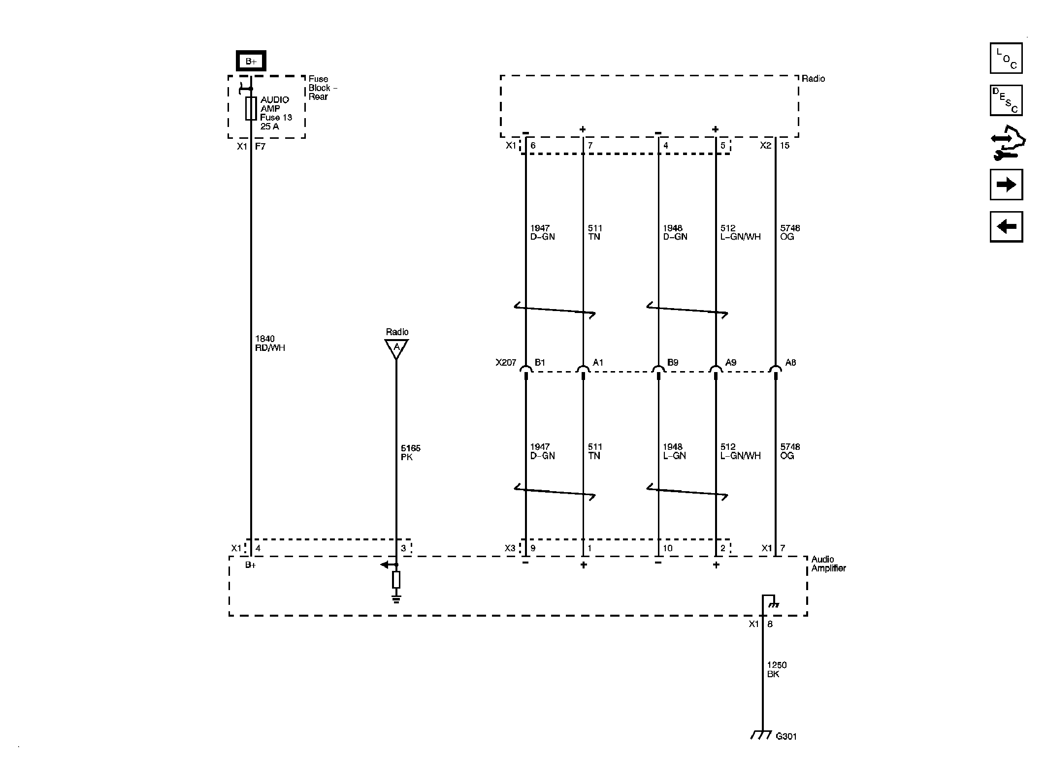
Fig 3: Amplifier UQ3 Schematic
GM1898520Courtesy of GENERAL MOTORS CORP.
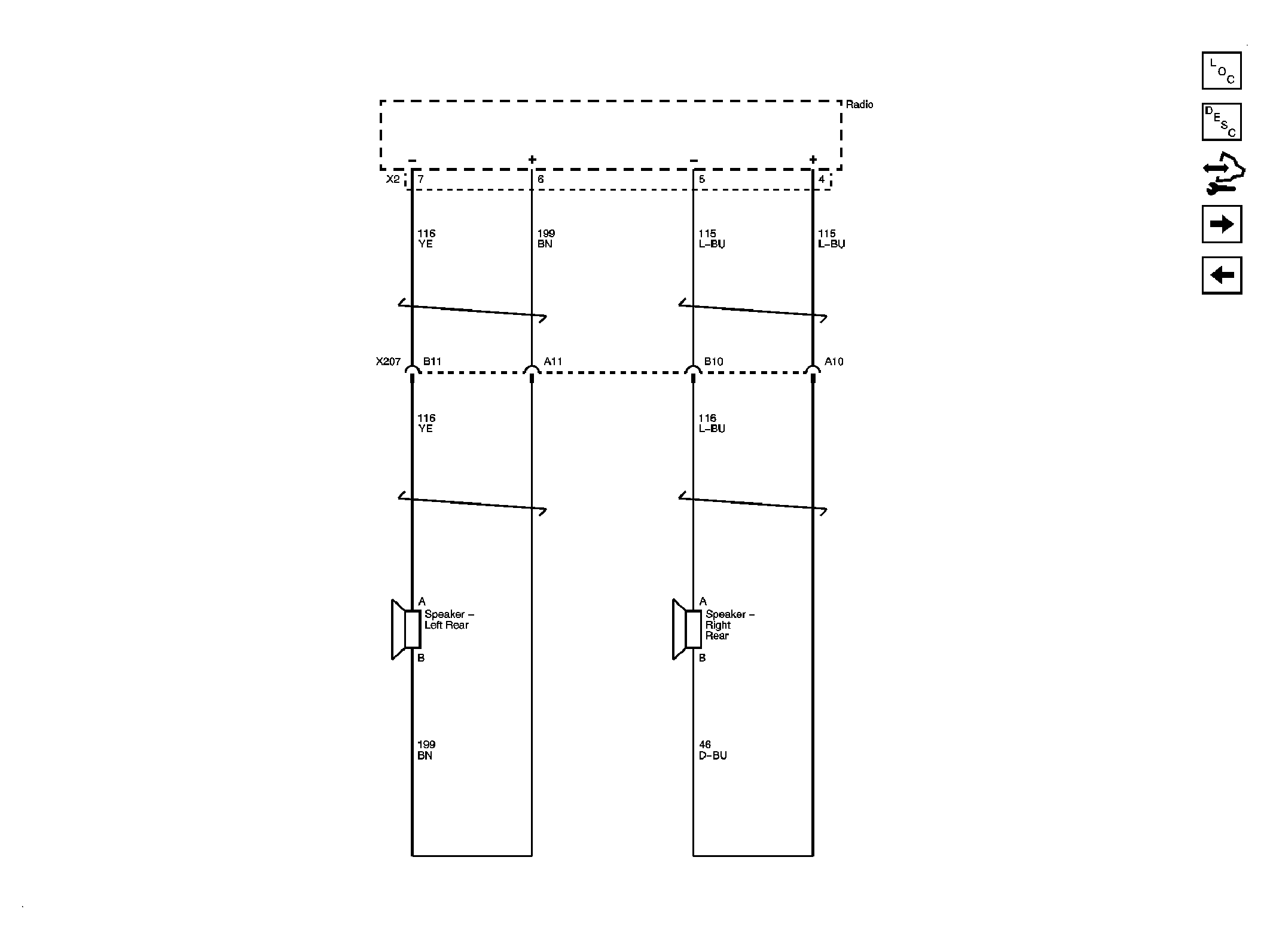
Fig 4: Front Speakers UQ3 Schematic
GM1898543Courtesy of GENERAL MOTORS CORP.
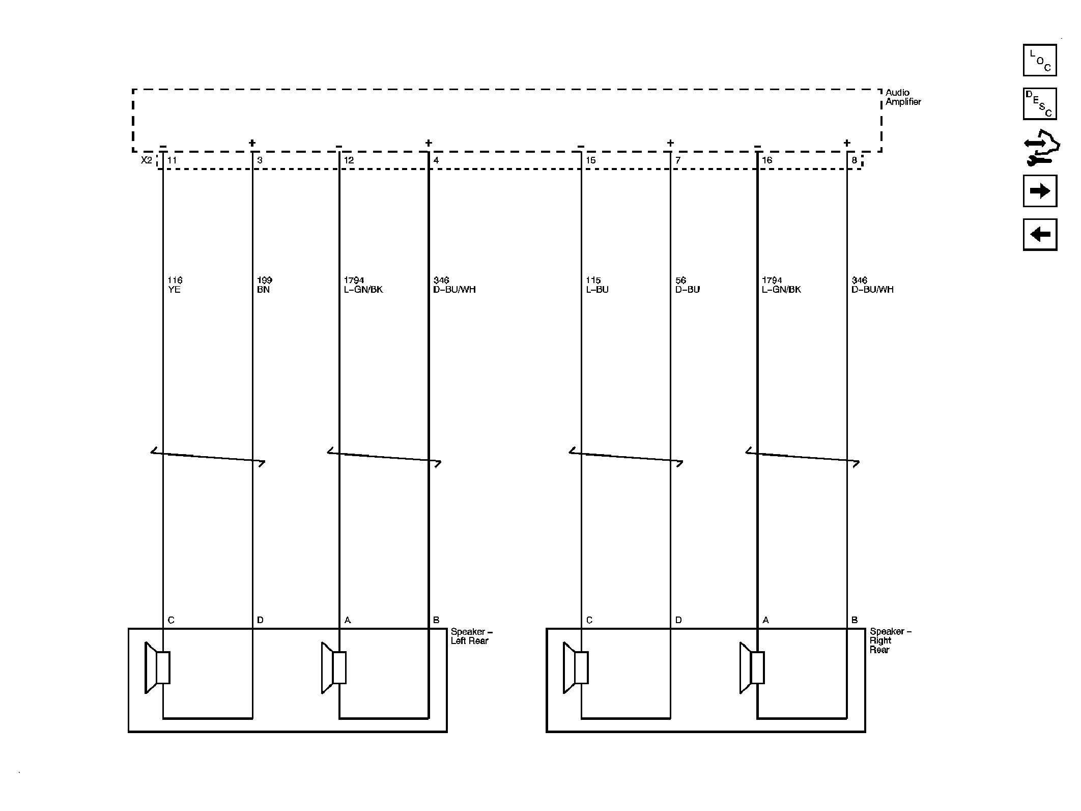
Fig 5: Rear Speakers UQ3 Schematic
GM1898571Courtesy of GENERAL MOTORS CORP.
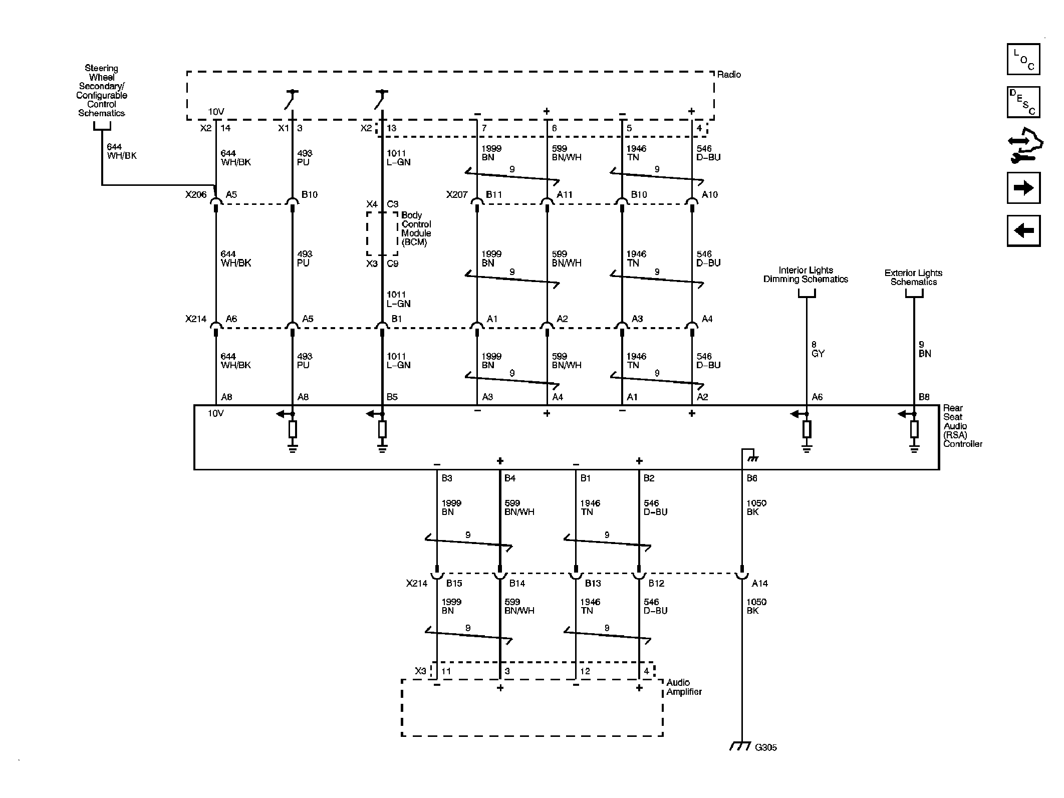
Fig 6: Rear Seat Audio (RSA) Controller Schematic
GM1898509Courtesy of GENERAL MOTORS CORP.
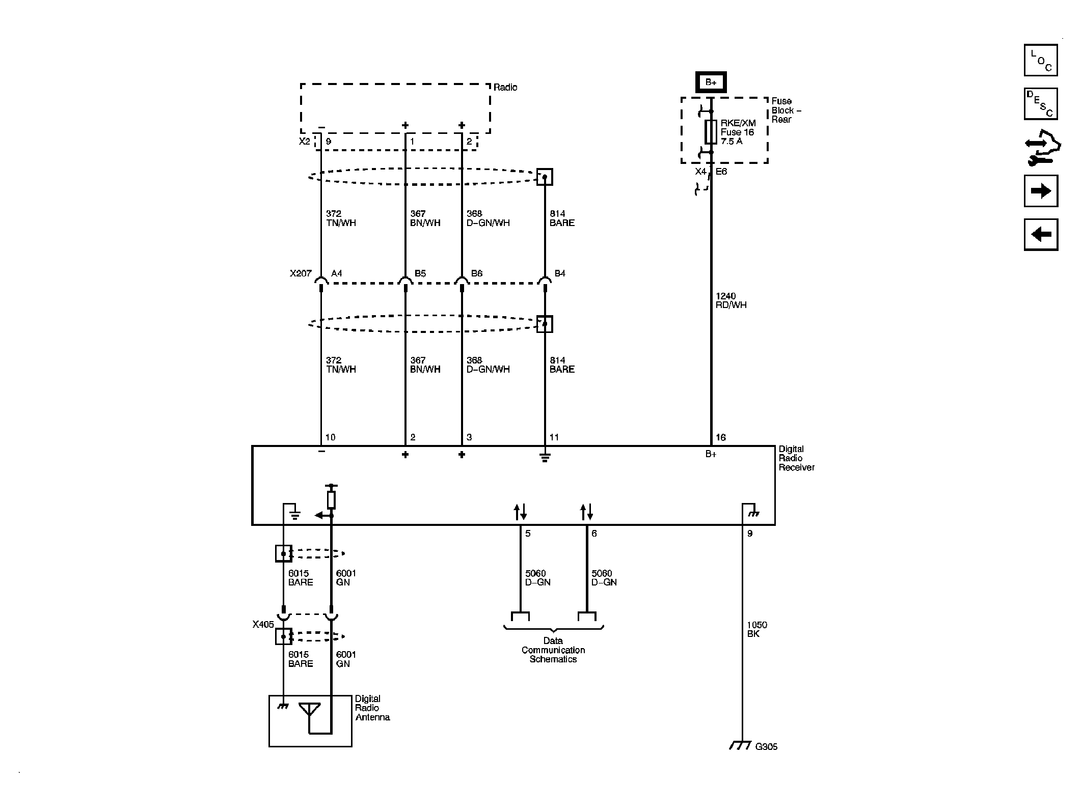
Fig 7: Digital Radio Receiver Schematic
GM1898512Courtesy of GENERAL MOTORS CORP.
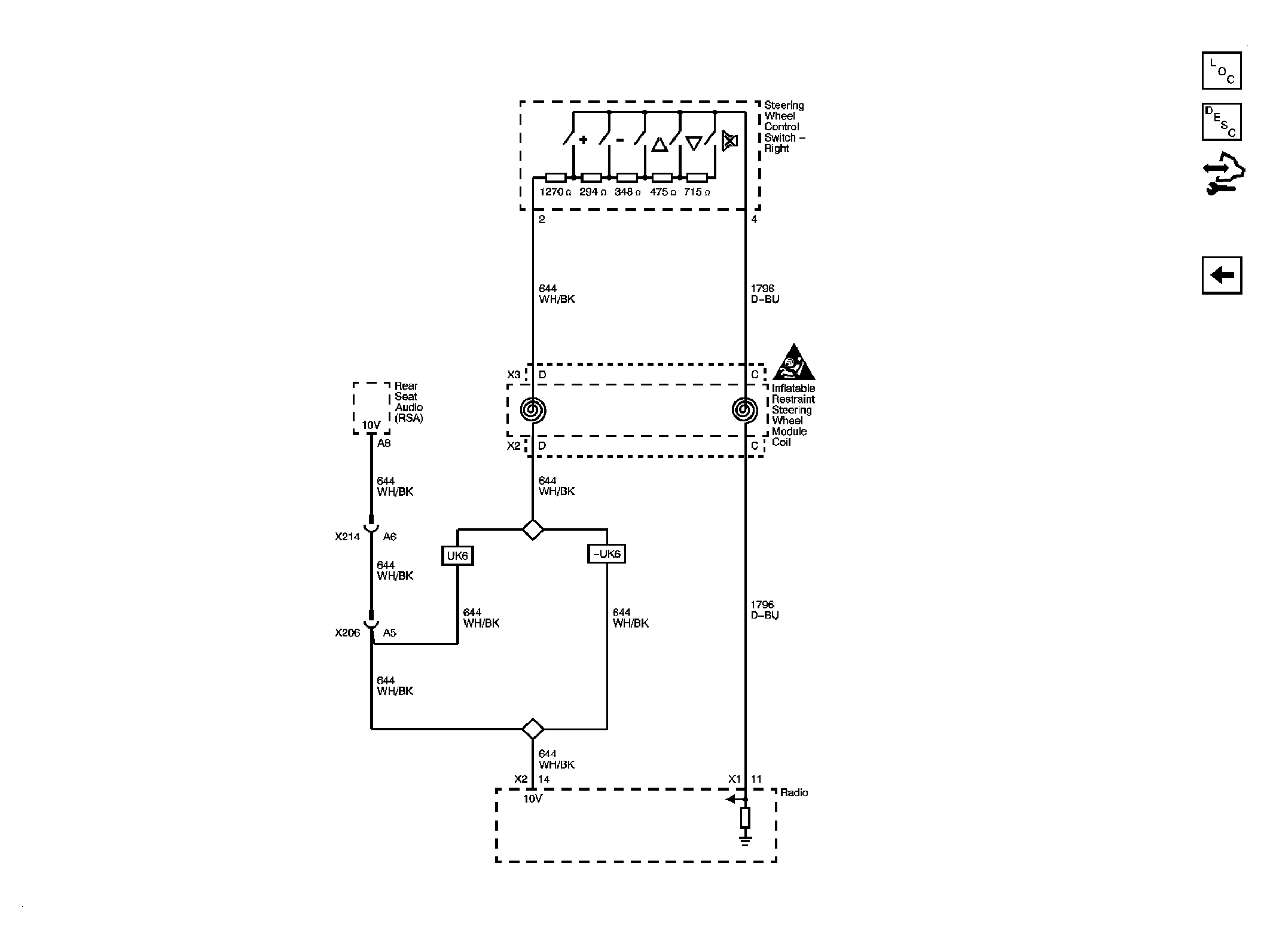
Fig 8: Redundant Radio Controls Schematic
GM1898518Courtesy of GENERAL MOTORS CORP.