LEMON Manuals: Even more car manuals for everyone: 1960-2025
Home >> Subaru >> 1987 >> DL 4D Sedan, Automatic >> Repair and Diagnosis >> Engine Performance >> System >> SPFI CEC System >> Trouble Shooting >> Basic Trouble Shooting Procedures & Memory Mode
April 5, 2026: LEMON Manuals is launched! Read the announcement.

Basic Trouble Shooting Procedures & Memory Mode

Fig 1: Basic Trouble Shooting Procedures & Memory Mode (1 Of 2)
G61892
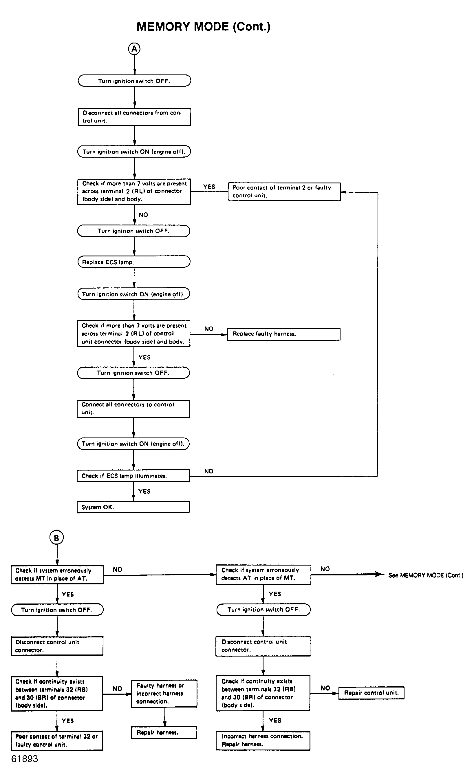
Fig 2: Memory Mode (2 Of 2)
G61893
SPECIFICATION CODE

Specification Application
05 M/T Federal
06 M/T CA & Canada
07 A/T Federal
08 A/T CA & Canada