LEMON Manuals: Even more car manuals for everyone: 1960-2025
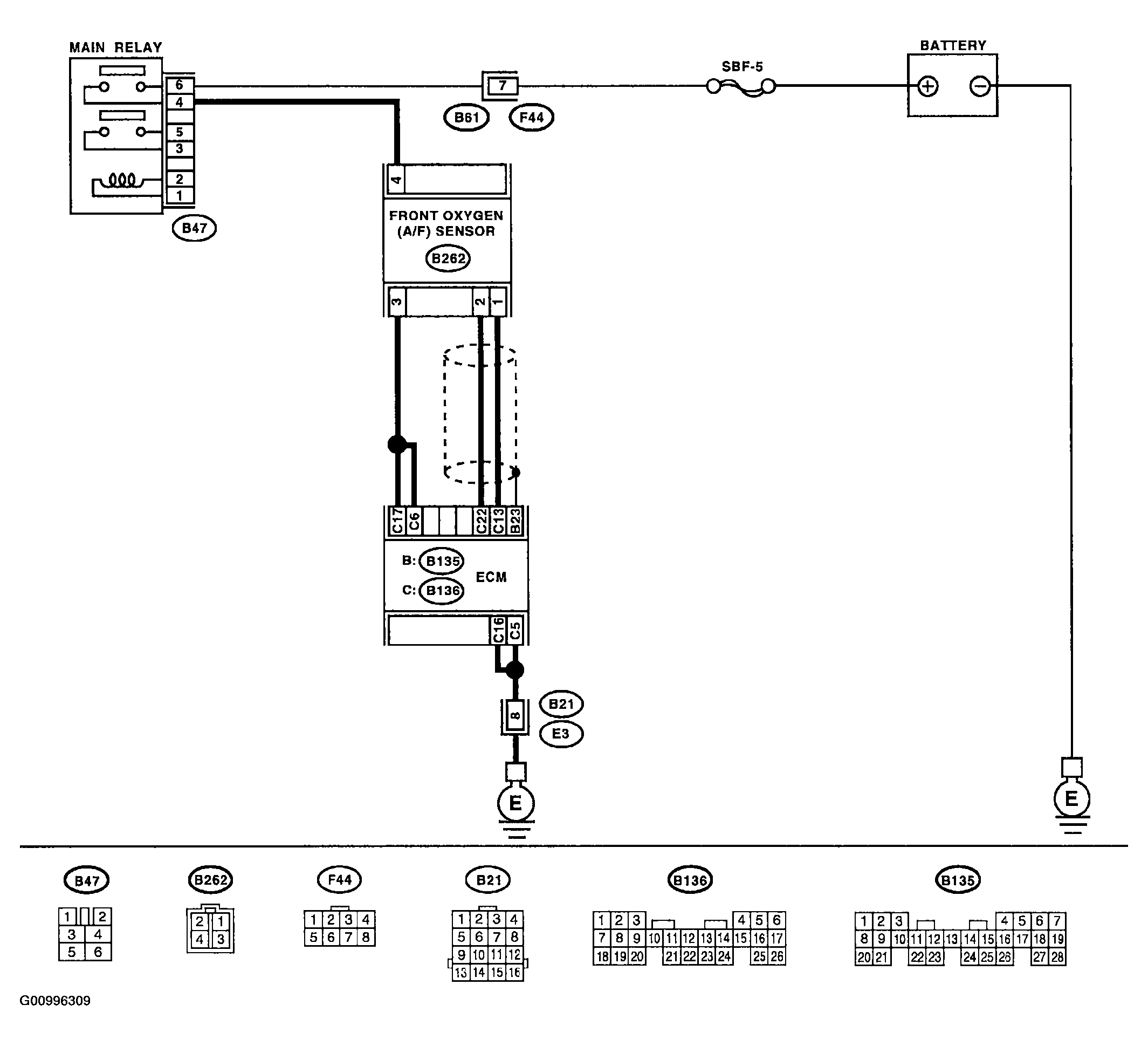
Home >> Subaru >> 2004 >> Forester X, Standard >> Repair and Diagnosis >> Engine Performance >> System >> Engine (Diagnostics) (H4SO) >> Diagnostic Procedure with Diagnostic Trouble Code (DTC) >> DTC P0134: O2 Sensor Circuit No Activity Detected (Bank 1 Sensor 1) >> Wiring Diagram:
April 5, 2026: LEMON Manuals is launched! Read the announcement.

Wiring Diagram:

Fig 1: DTC P0134 - Sensor Circuit No Activity Detected (Bank 1 Sensor 1) Wiring Diagram
G00996309Courtesy of SUBARU OF AMERICA, INC.