LEMON Manuals: Even more car manuals for everyone: 1960-2025
Home >> Subaru >> 2005 >> Forester XT, Automatic >> Repair and Diagnosis >> Engine Performance >> System >> Engine Controls - Engine (Diagnostics) (H4DOTC) >> Diagnostic Procedure with Diagnostic Trouble Code (DTC) >> DTC P0462 Fuel Level Sensor Circuit Low Input
April 5, 2026: LEMON Manuals is launched! Read the announcement.

DTC P0462 Fuel Level Sensor Circuit Low Input

DTC DETECTING CONDITION: 

CAUTION: After repair or replacement of faulty parts, conduct Clear Memory Mode < Ref. to , OPERATION , Clear Memory Mode. > and Inspection Mode < Ref. to , PROCEDURE , Inspection Mode. >.

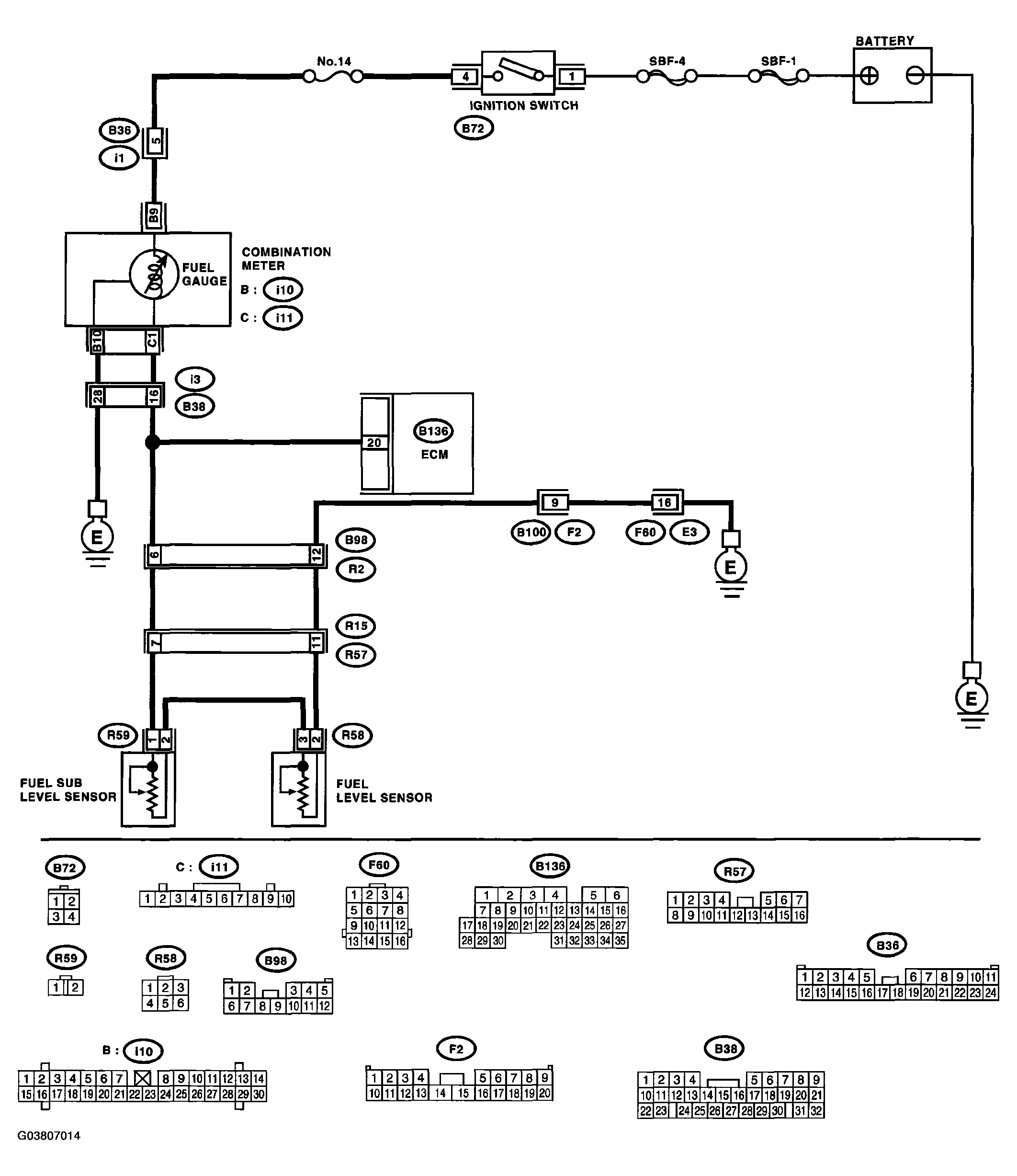
WIRING DIAGRAM: 

Fig 1: Wiring Diagram - Fuel Level Sensor Circuit (Low Input)
G03807014Courtesy of SUBARU OF AMERICA, INC.
DTC P0462 DIAGNOSTIC PROCEDURE

Step Check Yes No
1 CHECK SPEEDOMETER AND TACHOMETER OPERATION IN COMBINATION METER.  Does the speedometer and tachometer operate normally? Go to step 2.  Repair or replace the combination meter. < Ref. to COMBINATION METER SYSTEM . >
2 CHECK INPUT SIGNAL FOR ECM. 
  1. Turn the ignition switch to ON. (engine OFF)
  2. Measure the voltage between ECM connector and chassis ground.

Connector & terminal 
(B136) No. 20 (+)- Chassis ground (-): 
Is the voltage less than 0.12 V? Go to step 4.  Go to step 3. 
3 CHECK INPUT SIGNAL FOR ECM. (USING SUBARU SELECT MONITOR) 
Read the data of fuel level sensor signal using Subaru Select Monitor.
NOTE:
  • Subaru Select Monitor

    For detailed operation procedure, refer to the "READ CURRENT DATA SHOWN ON DISPLAY FOR ENGINE" inSUBARU SELECT MONITOR .

Does the voltage change, while shaking the ECM harness and connector? Repair the poor contact in ECM connector. Even if malfunction indicator light lights up, the circuit has returned to a normal condition at this time. A temporary poor contact of the connector may be the cause.
NOTE: In this case, repair the following:
  • Poor contact in combination meter connector
  • Poor contact in ECM connector
  • Poor contact in coupling connectors
4 CHECK INPUT VOLTAGE OF ECM. 
  1. Turn the ignition switch to OFF.
  2. Separate the fuel tank cord connector (R57) and rear wiring harness connector (R15).
  3. Turn the ignition switch to ON.
  4. Measure the voltage of harness between ECM connector and chassis ground.

Connector & terminal 
(B136) No. 20 (+)- Chassis ground (-): 
Is the voltage more than 0.12 V? Go to step 5.  Go to step 6. 
5 CHECK HARNESS BETWEEN ECM AND COMBINATION METER. 
  1. Turn the ignition switch to OFF.
  2. Disconnect the connector from connector (i11), (i12) and ECM connector.
  3. Measure the resistance between ECM and chassis ground.

Connector & terminal 
(B136) No. 20 - Chassis ground: 
Is the resistance more than 1 MΩ? Go to step 7.  Repair the ground short circuit in harness between ECM and combination meter connector.
6 CHECK HARNESS BETWEEN ECM AND COMBINATION METER. 
Measure the resistance between ECM and combination meter connector.
Connector & terminal 
(B136) No. 20 - (H1) No. 1: 
Is the resistance less than 10 Ω? Repair or replace the combination meter. < Ref. to COMBINATION METER SYSTEM . > Repair the open circuit between ECM and combination meter connector.
NOTE: In this case, repair the following:
Poor contact in coupling connector
7 CHECK FUEL TANK CORD. 
  1. Turn the ignition switch to OFF.
  2. Disconnect the connector from fuel sub level sensor.
  3. Measure the resistance between fuel sub level sensor and chassis ground.

Connector & terminal 
(R59) No. 1 - Chassis ground: 
Is the resistance more than 1 MΩ? Go to step 8.  Repair the ground short circuit in fuel tank cord.
8 CHECK FUEL TANK CORD. 
  1. Disconnect the connector from fuel pump assembly.
  2. Measure the resistance between fuel pump assembly and chassis ground.

Connector & terminal 
(R59) No. 2 - Chassis ground: 
Is the resistance more than 1 MΩ? Go to step 9.  Repair the ground short circuit in fuel tank cord.
9 CHECK FUEL LEVEL SENSOR. 
  1. Remove the fuel pump assembly. < Ref. to FUEL PUMP . >
  2. Measure the resistance between fuel level sensor and terminals with its float set to the full position.

Terminals 
No. 2 - No. 3: 
Is the resistance 0.5 - 2.5 Ω? Go to step 10.  Replace the fuel level sensor.
10 CHECK FUEL SUB LEVEL SENSOR. 
  1. Remove the fuel sub level sensor. < Ref. to FUEL SUB LEVEL SENSOR . >
  2. Measure the resistance between fuel sub level sensor and terminals with its float set to the full position.

Terminals 
No. 1 - No. 2: 
Is the resistance 0.5 - 2.5 Ω? Repair the poor contact in harness between ECM and combination meter connector. Replace the fuel sub level sensor.