LEMON Manuals: Even more car manuals for everyone: 1960-2025
Home >> Subaru >> 2007 >> B9 Tribeca Base >> Repair and Diagnosis (Single Page) >> Transmission >> Automatic Trans >> Mechanism & Function -- Automatic Transmission - 5AT >> Transmission Control Module (TCM) >> Shift Pattern Selection >> Steering Sports Shift Control
April 5, 2026: LEMON Manuals is launched! Read the announcement.

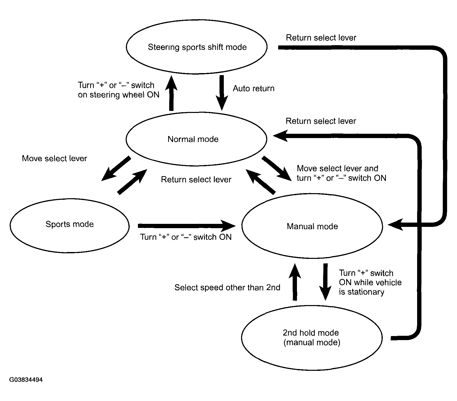
Steering Sports Shift Control

By operating the "+" or "-" switch on the steering wheel in D range during Normal mode, the system can be temporary switched to manual mode to perform manual shift operations. In this mode, the mode automatically returns to the previous mode when the next operation is not performed within a specified time or when the vehicle is put in the straight forward accelerating state.

Fig 1: Flow Chart Of Steering Sports Shift Control
G03834494Courtesy of SUBARU OF AMERICA, INC.