LEMON Manuals: Even more car manuals for everyone: 1960-2025
Home >> Subaru >> 2012 >> Outback Base, Automatic CVT Trans >> Repair and Diagnosis >> Quick Lookups >> Technical Bulletins >> Tech Tips >> Engine Control Systems >> Tech Tips (TIPS 0716)
April 5, 2026: LEMON Manuals is launched! Read the announcement.

Tech Tips (TIPS 0716)

Publication date: 2016-07-01
Reference number: TIPS 0716

TECH TIPS

TECH TIPS

TECHNICAL SERVICE BULLETIN

Reference Number(s): TIPS 0716, Date of Issue:  July, 2016
SUBARU: All

05 ABNORMAL NOISE DIAGNOSIS

The Techline continues to receive calls from Technicians needing assistance with noise concerns. One thing to keep in mind when calling is to have very specific details on the noise and its location. If possible, it is recommended a video of the noise be submitted for the Technline to better assist you. If unable to duplicate the noise, arrange for a test drive with the customer. One of the things you will need to diagnose a noise which is hard to find is a set of chassis ears. This will be one of the first recommendations by the Techline in order to get the noise localized. Once localized, we will have a better idea of a possible cause and be able to give better advice on how to approach the noise. One of the main issues we see is lack of detail. Here are some questions you can have the advisor ask the customer or you should have the answer to when calling:

When does the noise occur? (hot, cold, rough surface only, etc.)

Where is the noise coming from? (L/F, R/R, center of vehicle, etc.)

Is the noise normal? (Not sure? Compare it to a like vehicle.)

Check for any related TSBs or TIPS on the issue.

G10755651

07 BLUETOOTH PRE-CALL WORKSHEET

Please be advised there is a Bluetooth Pre-Call Worksheet which has been posted to Subarunet. This worksheet can be found under the Service Operations & Technical/Techline Pre-Call Worksheets area of Subarunet. When you have a customer concern of the Bluetooth system not working properly, please use this worksheet to interview them and fully understand the complaint. After diagnosing the issue, if you still cannot figure out the problem, you should call the Techline. Starting with this announcement, all calls related to Bluetooth issues will require this worksheet to be filled out completely before we can assist you. Any calls we receive without the worksheet filled out will automatically be directed to complete it. The Technical Representative you are working with will then review and attach the worksheet to your Techline case number.

11 DTC P0171 DIAGNOSTICS

Diagnosing P0171 can be broken down into simple categories to reduce diagnostic time. Start by electronically saving the freeze frame data (FFD) and review it for necessary information. Do not clear the ECM memory at this time. Doing so will reset all learned values and may require a test drive to duplicate the fault. Next, enter engine control module current data display to monitor the short and long term fuel trims while the vehicle is at idle. If necessary, compare to a like vehicle under the same conditions. If the fuel trims are a high percentage indicating a lean air/fuel mixture, inspect the following items:

Fuel 

Unmetered Air 

Exhaust 

Metering devices 

Combustion chamber 

12 INTERIOR REAR VIEW MIRROR SEPARATION REMINDER

Techline has received several glass repair authorization requests where the interior rear view mirror has separated from the windshield and in the process pulled some glass from the windshield. This type of failure is a result of abnormal (high shear force) being applied to the mirror. The mirror mounting is designed to meet the FMVSS (Federal Motor Vehicle Safety Standard) for required separation in the event of specified impact forces being applied to it during a collision to reduce bodily injury. These forces exceed the normally applied forces found during standard mirror adjustment. The application of high shear force to the mirror through sudden, forceful movements or an unusual level of force being applied against the mirror when it reaches or has reached the end limit of its range of travel, may duplicate the forces required to cause the mirror to shear from the windshield. This type of separation is not a result of any defect in the windshield glass and not eligible for authorization through the Techline glass authorization process. If you believe some unusual circumstances occurred beyond the control of the customer resulting in this condition, those facts should be reviewed with your DPSM.

Photo examples are shown to the right of mirror base and windshield glass following the application of high (unusual) shear force and the expected results. This will not occur during normal mirror adjustment.

G10755652
G10755653

15 AUTO DIMMING AND HOME LINK ACCESSORY MIRROR WIRING HARNESS TROUBLESHOOTING - A REMINDER

If you are diagnosing an electrical fault on a vehicle, do not forget to check all of the associated systems involved with the circuit in question. One example would be inoperative back-up lights and back-up camera on a 2016 Forester with a short to ground in power supply circuit FB-35  . Check if the vehicle is equipped with the Auto Dimming and Home Link accessory mirror. If equipped, there is a possibility when the map light or Eye Sight® panel was reinstalled, the wiring harness may have been pinched if not routed correctly. Figure 1  shows a damaged wiring harness in this case.

G10755654

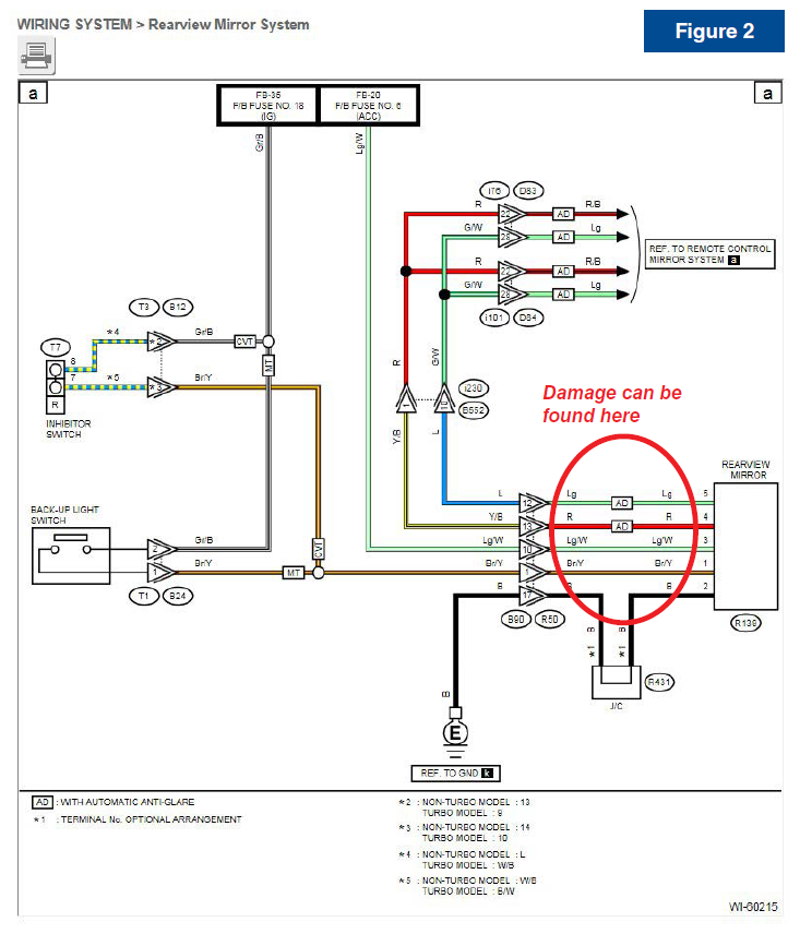
Outlined in Figures 2-4  are the wiring diagram, connector identification, and associated circuits involved with this particular scenario.

G10755655
G10755656
G10755657

Multiple components could be affected on this 2016 Forester if the roof harness or Auto Dimming and Home Link accessory mirror harness is damaged. Reviewing Figure 3  shows that any component on the reverse light circuit could be affected. Another symptom of this damage, shown in Figure 5  , can be found in TSB 15-173-14 which is applicable to the 2014-2015 Forester models. Information found in this bulletin highlights damaged exterior auto dimming mirrors with approach lighting caused by a short to ground in the interior auto dimming mirror harness.

G10755658

TSB 15-173-14 also includes detailed images of the harness damage, along with auto dimming mirror circuit testing when applicable. If inspecting this harness for damage, or replacement of the harness is necessary, it is required that the harness be routed correctly. Figures 6 and 7  show the proper routing and placement of the roof harness and accessory mirror harness.

G10755659
G10755660

Keep in mind, not all vehicles are equipped with the accessory Auto Dimming and Home Link mirror but could exhibit similar symptoms if the factory roof harness is damaged. In order to eliminate the roof harness, a simple test would be to refer to the applicable Service Manual and use the split-half troubleshooting technique on the circuit in question.

15 MICROPHONE NOT WORKING? CHECK THE TELEMATICS SYSTEM

Techline has received a limited number of reports concerning inoperative microphones on 2016MY and later vehicles. Customer concerns have stated the party on the other end of the call cannot hear them, the voice recognition feature is inoperative, and the STARLINK Telematics operator cannot hear them. When diagnosing these concerns, it is important to inspect all related items. Wiring should be verified from the microphone to both the audio unit and DCM. If the microphone harness is open or shorted, this could cause the condition. If a microphone is suspected as the failed component, it can easily be swapped into a known good vehicle to see if the concern follows.

Telematics system operation should be verified when inspecting the vehicle. A simple test would be to press the "i" button and see if there is a response. If no response, connect the SSM4 to the vehicle and attempt to communicate with the Telematics system. In the event communication cannot be established, the first check should be power and ground to the DCM. Some Technicians have found the DCM fuse was removed in error during the PDI process. Please refer to the applicable Service Manual to determine correct fuse locations. The February, 2016 issue of TechTIPS addresses this issue on 2016MY Impreza, Crosstrek, and Forester models.

If the audio unit is suspected as the failed component, it also can be swapped into a known good vehicle to see if the condition follows.

IMPORTANT NOTE / REMINDER: NEVER SWAP THE DCM!