LEMON Manuals: Even more car manuals for everyone: 1960-2025
Home >> Subaru >> 2016 >> BRZ Series.HyperBlue >> Repair and Diagnosis >> Body & Frame >> Door Locks >> Entry Start System Start System (Keyless Start) >> Entry & Start System (Start Function) >> DTC B2271: IGN Fuse Blown Or IGN Circuit Fault >> Circuit figure
April 5, 2026: LEMON Manuals is launched! Read the announcement.

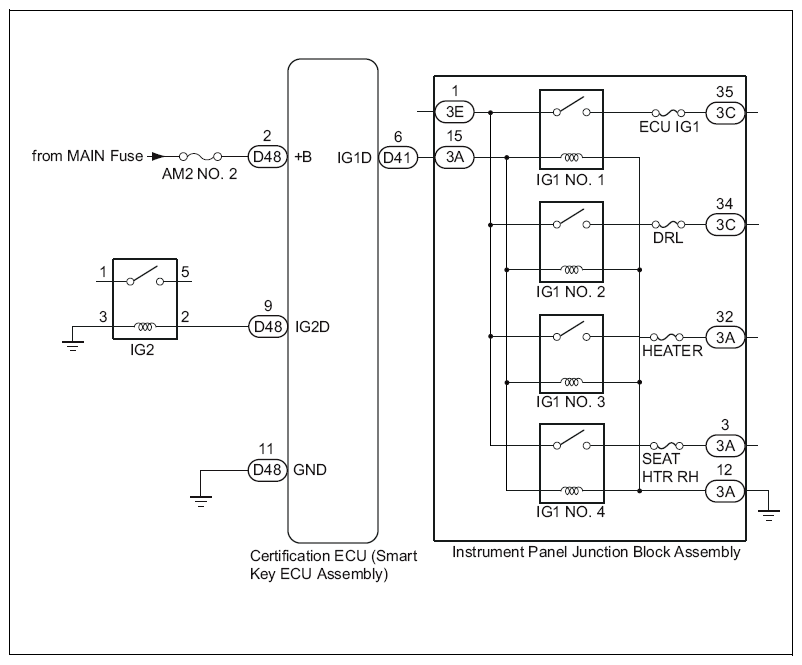
Circuit figure

Fig 1: Entry & Start System Circuit Diagram
G10216317Courtesy of SUBARU OF AMERICA, INC.