LEMON Manuals: Even more car manuals for everyone: 1960-2025
Home >> Subaru >> 2016 >> Outback 3.6R Limited >> Repair and Diagnosis (Single Page) >> Accessories & Equipment >> Entertainment Systems >> Infotainment System (Diagnostics) >> Control Module I/O Signal >> Electrical Specification >> Navigation Unit Or Audio (7-Inch Display)
April 5, 2026: LEMON Manuals is launched! Read the announcement.

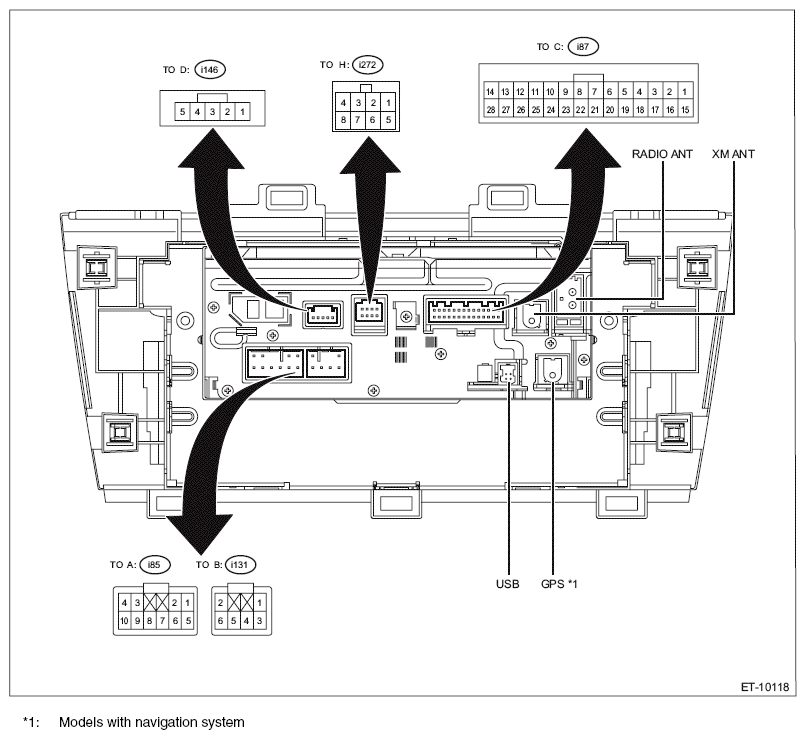
Navigation Unit Or Audio (7-Inch Display)

Fig 1: Navigation Unit Or Audio Control Module I/O Signal Connector Terminal Identification (7-Inch Display)
G10309184Courtesy of SUBARU OF AMERICA, INC.