LEMON Manuals: Even more car manuals for everyone: 1960-2025
Home >> Subaru >> 2016 >> WRX STI Series.HyperBlue >> Repair and Diagnosis (Single Page) >> Accessories & Equipment >> Anti-Theft Systems >> Security And Locks - Keyless Access (W-Push Button Start) (Diagnostics) >> Diagnostic Procedure with Diagnostic Trouble Code (DTC) >> DTC B2788 IGN SIGNAL CORRELATION (STEERING LOCK CM (Control Module)) >> Wiring Diagram
April 5, 2026: LEMON Manuals is launched! Read the announcement.

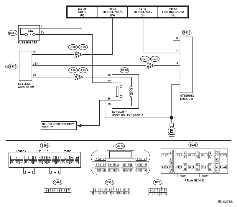
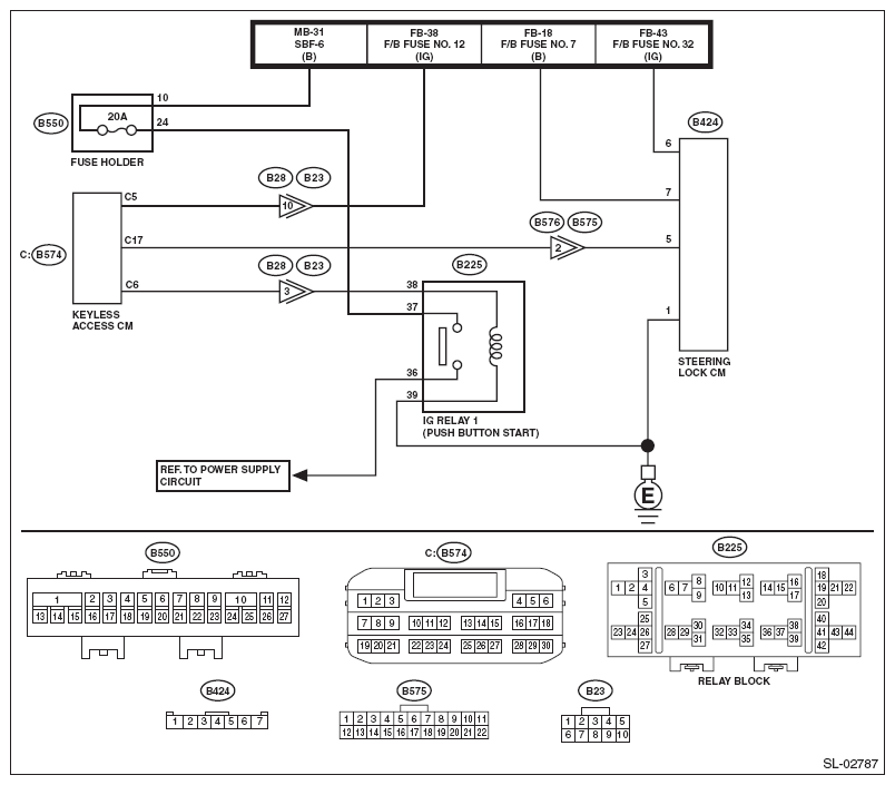
DTC B2788 IGN SIGNAL CORRELATION (STEERING LOCK CM (Control Module)): Wiring Diagram

Push button start system wiring diagram. Refer to appropriate SYSTEM WIRING DIAGRAMS article.

DIAGNOSTIC PROCEDURE

Step Check Yes No
1 CHECK FUSE. 
Check the fuse. < Ref. to RELAY AND FUSE . >
Is the fuse OK? Go to step 2.  Replace the fuse. When the replaced fuse is blown immediately, check the power supply circuit for short-circuited.
2 CHECK CURRENT DATA. 
Check the current data display of keyless access CM (Control Module) using the Subaru Select Monitor. < Ref. to READ CURRENT DATA . >
  • IGN SW
Is the display normal according to the ignition switch operation? Go to step 3.  Go to step 5. 
3 CHECK HARNESS. 
  1. Disconnect the steering lock CM (Control Module) connector.
  2. Using a tester, measure the resistance between the steering lock CM (Control Module) connector and chassis ground.

    Connector & terminal 

    (B424) No. 1 - Chassis ground: 

Is the resistance less than 1 Ω? Go to step 4.  Repair or replace the open circuit of harness.
4 CHECK HARNESS. 
  1. Connect the steering lock CM (Control Module) connector.
  2. Using the tester, measure the voltage between terminals.

    Connector & terminal 

    (B424) No. 6 (+) - (B424) No. 1 (-): 

Is the voltage 11 - 14 V with IG ON?
Is the voltage less than 1 V with IG OFF?
Replace the steering lock CM (Control Module). < Ref. to REMOVAL , Steering Lock CM (Control Module). > Check the DC power supply circuit.
5 CHECK HARNESS. 
Using a tester, measure the voltage between the keyless access CM (Control Module) connector and chassis ground.
Connector & terminal 
(B574) No. 5 (+) - Chassis ground (-): 
Is the voltage 11 - 14 V with IG ON?
Is the voltage less than 1 V with IG OFF?
Replace the keyless access CM (Control Module). < Ref. to REMOVAL , Keyless Access CM (Control Module). > Check the DC power supply circuit.