LEMON Manuals: Even more car manuals for everyone: 1960-2025
Home >> Subaru >> 2017 >> BRZ Limited, Automatic Trans >> Repair and Diagnosis >> Engine Performance >> System >> Engine Control System (Diagnostics) (System & Circuit Tests) >> EFI system (FA20) >> EVAP system >> Notes
April 5, 2026: LEMON Manuals is launched! Read the announcement.

EVAP system: Notes

DTC DESCRIPTION

DTC No. Monitoring items Reference pages
P0441 Purge flow DTC P0441 Purge flow
P0451 Difference in pressure between canister pressure sensor (integrated into canister pump module) and air pressure sensor DTC P0451 EL CONTROL MODULE evaporative emission control system pressure sensor performance; DTC P0452 EL CONTROL MODULE evaporative emission control system pressure sensor (continuity LOW); DTC P0453 EL CONTROL MODULE evaporative emission control system pressure sensor (continuity HIGH)
P0452 Canister pressure sensor (integrated into canister pump module) voltage LOW
P0453 Canister pressure sensor (integrated into canister pump module) voltage HIGH
P0455 Large leak from EVAP DTC P0455 Evaporative emission control system leak detected (gross leak); DTC P0456 Evaporative Emission Control System Leak Detected (very small leak); DTC P1451 Fuel tank pressure sensor range/performance; DTC P2404 Evaporative emission system leak detection pump sense circuit range/performance
P0456 Small leak from EVAP
P0458 Purge VSV voltage LOW DTC P0458 Evaporative Emission System Purge Control Valve Circuit Low; DTC P0459 Evaporative Emission System Purge Control Valve Circuit High
P0459 Purge VSV voltage HIGH
P1449 Clogged air filter (integrated into canister pump module) DTC P1449 Vent control filter clogging
P1451 Clogged pipe DTC P0455 Evaporative emission control system leak detected (gross leak); DTC P0456 Evaporative Emission Control System Leak Detected (very small leak); DTC P1451 Fuel tank pressure sensor range/performance; DTC P2404 Evaporative emission system leak detection pump sense circuit range/performance
P2404
  • Flow rate rises at reference orifice (integrated into canister pump module).
  • Flow rate reduces at reference orifice (integrated into canister pump module).
P2401 Leak detection pump stuck OFF (integrated into canister pump module) DTC P2401 Evaporative Emission Leak Detection Pump Stuck OFF; DTC P2402 Evaporative Emission Leak Detection Pump Stuck ON; DTC P2419 Evaporate Emission System Switching Valve Control Circuit Low; DTC P2420 Evaporate Emission System Switching Valve Control Circuit High
P2402 Leak detection pump stuck ON (integrated into canister pump module)
P2419 Closing of vent valve stuck (integrated into canister pump module) or not
P2420 Opening of vent valve stuck (integrated into canister pump module) or not
P2610 Soak timer (integrated into ECM) Inspection steps

When the DTCs related to the EVAP system have been stored, the malfunctioning section can be located using the table below.

Malfunctioning Areas/DTCs P0441 P0451 P0452 P0453 P0455 P0456 P0458 P0459
Purge valve stuck open            
Purge valve stuck closed              
Purge valve low output              
Purge valve high output              
Canister pressure sensor signal fixed              
Canister pressure sensor low output              
Canister pressure sensor high output              
Gross leak            
Small leak              
Malfunctioning Areas/DTCs P1449 P1451 P2401 P2402 P2404 P2419 P2420
Reference orifice low-flow            
Reference orifice high-flow            
Leak detection pump stuck OFF            
Leak detection pump stuck ON          
Vent valve stuck closed          
Vent valve stuck open          
Canister filter clogged            
Pipe clogged            
CAUTION: If the standard pressure difference between 1st check and 2nd check is out of specification, all DTCs (P0455, P0456, P1451, P2404) related to standard pressure are stored.

Circuit description

Fig 1: Identifying EVAP System Components
G11258287Courtesy of SUBARU OF AMERICA, INC.
NOTE: The canister pressure sensor, canister filter, and leak detection pump are integrated into the canister pump module.
Fig 2: Identifying Canister Pump Module Components
G11258288Courtesy of SUBARU OF AMERICA, INC.
CAUTION: In this vehicle, the EVAP system is not sealed even if the vent valve is turned to ON. In order to check for possible leakage from EVAP system, disconnect the air inlet drain hose, and apply pressure from the barometric pressure side of the canister.

With the engine running, under the specified condition (closed loop, etc.), the ECM opens the purge VSV and purges the fuel vapor accumulated in the canister to the intake manifold. The ECM changes the duty cycle ratio of the purge VSV and controls the purge flow rate.

The purge flow rate is determined by the intake manifold pressure. Pressure in the canister via vent valve ensures the retention of the purge flow when the negative (vacuum) pressure is applied to the canister.

In order to confirm the appropriate operation of the EVAP system, the following 2 monitors work.

  1. Purge flow monitor

    The purge flow monitor consists of two monitors. First monitoring is performed every time, and the second monitoring is performed as necessary.

    • First monitoring

      With the engine running, when the purge VSV is ON (open), the ECM monitors the purge flow by measuring the fluctuation in EVAP pressure. If the pressure variation exceeds the threshold value, the ECM initiates second monitoring.

    • Second monitoring

      The vent valve turns to ON (Closed) and EVAP pressure monitoring is carried out. If the pressure fluctuation exceeds the threshold, the ECM judges that the purge VSV is in the stuck close status and illuminates the MIL, and stores DTC P0441 (2 trip detection logic).

Atmospheric pressure measurement:

In order to securely perform a reliable malfunction detection, the ECM measures the fluctuation in barometric pressure (before and after the purge flow monitor).

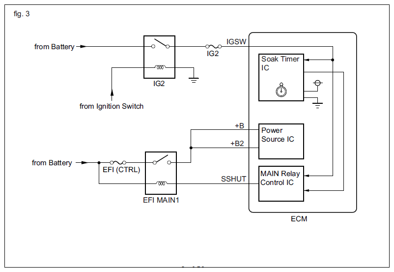
Fig 3: Identifying Canister Pump Module Components
G11258289Courtesy of SUBARU OF AMERICA, INC.
Parts Operation
Canister Contains activated charcoal to absorb the EVAP (evaporative emission) generated in the fuel tank.
Cutoff valve Located in the fuel tank. This valve is designed to prevent the accidental fuel spill when the vehicle overturns.
Purge VSV (vacuum switching valve) Opens and closes the line between canister and intake manifold. The ECM controls the EVAP purge flow by the purge VSV. The ECM opens the purge VSV to release the evaporative emission absorbed by the canister into the intake manifold. Amount of evaporative emission released into the intake manifold controlled by the purge VSV duty cycle (energized time) (Open: ON, Close: OFF)
Fuel tank vent valve Located in the fuel tank. Purges the fuel vapor generated during refueling into the canister. Also detects the highest fuel level in the fuel tank.
Soak timer Integrated into the ECM. In order to ensure the accuracy of the EVAP monitor, 5-hours (+/-15 min.) measurement is performed after ignition switch has been turned to OFF. This will lower the fuel temperature and stabilize the EVAP pressure. After approximately 5 hours have passed, the ECM will start up. (Fig. 3)
Canister pump module Consists of the following components (a, b, c, d). The canister pump module cannot be disassembled.
(a) Vent valve Ventilates and closes the EVAP system. When the ECM turns on the valve, the EVAP system is closed. When the ECM turns off the valve, the EVAP system is ventilated. Closes the purge VSV, turns the vent valve to ON (close), and operates the leak detection pump. In order to inspect for EVAP leakage, build up negative pressure (vacuum) into the EVAP system. (Fig. 1)
(b) Canister pressure sensor Indicates pressures such as voltage. The ECM applies the adjusted 5 V to the pressure sensor and monitors the EVAP system pressure using the feedback from the sensor. (Fig. 2)
(c) Leak detection pump Builds up the negative pressure (vacuum) in the EVAP system for leak detection.
(d) Reference orifice Equipped with an opening of 0.02-in. dia. In order to monitor the standard pressure, closes the purge VSV, turns the vent valve to OFF, and operates the leak detection pump. Eventually, the negative pressure (vacuum) is built up through the orifice. Standard pressure indicates the small leakage from the EVAP.
Fig 4: Identifying Canister Pump Module Components
G11258290Courtesy of SUBARU OF AMERICA, INC.
Fig 5: Canister Pressure Sensor Specifications Voltage And Pressure Graph
G11258291Courtesy of SUBARU OF AMERICA, INC.
Fig 6: Canister Pressure Sensor Circuit Diagram
G11258292Courtesy of SUBARU OF AMERICA, INC.