LEMON Manuals: Even more car manuals for everyone: 1960-2025
Home >> Subaru >> 2018 >> WRX STI >> Repair and Diagnosis (Single Page) >> Accessories & Equipment >> Anti-Theft Systems >> Security And Locks - Keyless Access (W/ Push Button Start) (Diagnostics) >> Diagnostic Procedure with Diagnostic Trouble Code (DTC) >> DTC B2788: IGN Signal Correlation (Steering Lock Control Module)
April 5, 2026: LEMON Manuals is launched! Read the announcement.

DTC B2788: IGN Signal Correlation (Steering Lock Control Module)

DTC detecting condition: 

When mismatch occurs in the IG1 input of the steering lock CONTROL MODULE for both LIN communication line input (IG1 input value of keyless access CONTROL MODULE) and solid line input.

Trouble symptom: 

The steering lock cannot be released.

CAUTION: For replacement procedure of steering lock CONTROL MODULE, refer to the "REGISTRATION MANUAL FOR IMMOBILIZER" provided as a separate volume. Contact an Authorized Subaru Dealership.

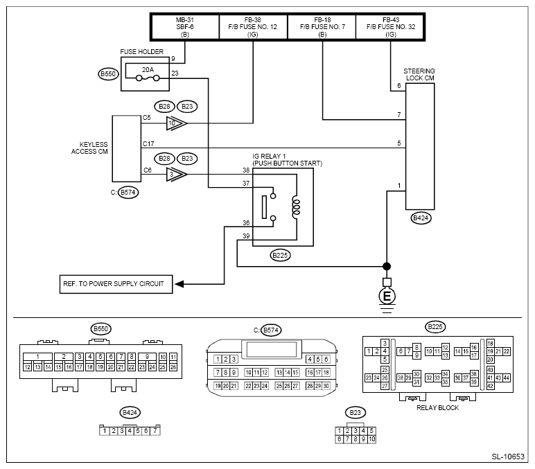
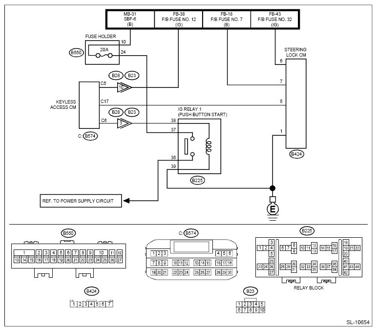
Wiring diagram: 

Push button start system Ref. to WIRING SYSTEM>Push Button Start System>WIRING DIAGRAM

  1. CHECK FUSE  .

    Check the fuse. Ref. to SECURITY AND LOCKS>Relay and Fuse

    Is the check result OK?

    Yes: Go to  2

    No: Replace the fuse. When the replaced fuse is blown immediately, check the power supply circuit for short-circuited.

  2. CHECK CURRENT DATA  .

    Check the current data display of «Keyless Access with Push Button Start» using Subaru Select Monitor. Ref. to KEYLESS ACCESS WITH PUSH BUTTON START SYSTEM (DIAGNOSTICS)>Read Current Data 

    • IGN SW

    Is the display normal according to the ignition switch operation?

    Yes: Go to  3

    No: Go to  5

  3. CHECK HARNESS (OPEN CIRCUIT)  .
    1. Disconnect the steering lock CONTROL MODULE connector.
    2. Using a tester, measure the resistance between the steering lock CONTROL MODULE connector and chassis ground.

      Connector & terminal 

      (B424) No. 1 - Chassis ground:

    Is the resistance less than 1 Ω?

    Yes: Go to  4

    No: Repair or replace the open circuit of harness.

  4. CHECK HARNESS  .
    1. Connect the steering lock CONTROL MODULE connector.
    2. Using a tester, measure the voltage between the steering lock CONTROL MODULE connector terminals.

      Connector & terminal 

      (B424) No. 6 (+) - (B424) No. 1 (-):

    Is the voltage 11 - 14 V with IG ON?

    Is the voltage less than 1 V with IG OFF?

    Yes: Replace the steering lock CONTROL MODULE. Ref. to SECURITY AND LOCKS>Steering Lock CONTROL MODULE >REMOVAL

    No: Check the DC power supply circuit.

  5. CHECK DTC  .

    Read the DTC using Subaru Select Monitor. Ref. to KEYLESS ACCESS WITH PUSH BUTTON START SYSTEM (DIAGNOSTICS)>Read Diagnostic Trouble Code (DTC) 

    Is DTC B2271 displayed?

    Yes: Perform the diagnosis of DTC B2271. Ref. to KEYLESS ACCESS WITH PUSH BUTTON START SYSTEM (DIAGNOSTICS)>Diagnostic Procedure with Diagnostic Trouble Code (DTC)>DTC B2271 IGN RELAY CONTROL CIRCUIT 

    No: Replace the keyless access CONTROL MODULE. Ref. to SECURITY AND LOCKS>Keyless Access CONTROL MODULE >REMOVAL