LEMON Manuals: Even more car manuals for everyone: 1960-2025
Home >> Subaru >> 2018 >> WRX STI >> Repair and Diagnosis (Single Page) >> Body & Frame >> Door Locks >> Security And Locks - Keyless Access (W/ Push Button Start) (Diagnostics) >> Diagnostic Procedure with Diagnostic Trouble Code (DTC) >> DTC B2786: Steering Lock Control Module Communication
April 5, 2026: LEMON Manuals is launched! Read the announcement.

DTC B2786: Steering Lock Control Module Communication

DTC detecting condition: 

When communication between keyless access CONTROL MODULE and steering lock CONTROL MODULE is interrupted for a set amount of time.

Trouble symptom: 

The steering lock cannot be released.

CAUTION: For replacement procedure of keyless access CONTROL MODULE and steering lock CONTROL MODULE, refer to the "REGISTRATION MANUAL FOR IMMOBILIZER" provided as a separate volume. Contact an Authorized Subaru Dealership.

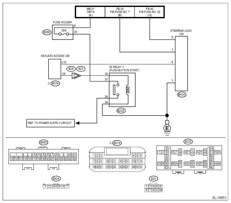
Wiring diagram: 

Push button start system Ref. to WIRING SYSTEM>Push Button Start System>WIRING DIAGRAM

  1. CHECK DTC  .

    Read the DTC using Subaru Select Monitor. Ref. to KEYLESS ACCESS WITH PUSH BUTTON START SYSTEM (DIAGNOSTICS)>Read Diagnostic Trouble Code (DTC) 

    Are DTCs other than DTC B2786 displayed?

    Yes: Perform the diagnosis of DTCs other than B2786.

    No: Go to  2

  2. CHECK HARNESS (OPEN CIRCUIT)  .
    1. Disconnect the keyless access CONTROL MODULE connector.
    2. Disconnect the steering lock CONTROL MODULE connector.
    3. Using the tester, measure the resistance between terminals.

      Connector & terminal 

      (B574) No. 17 - (B424) No. 5:

    Is the resistance less than 1 Ω?

    Yes: Go to  3

    No: Repair or replace the open circuit of harness.

  3. CHECK HARNESS (GROUND SHORT CIRCUIT)  .

    Using a tester, measure the resistance between the keyless access CONTROL MODULE and chassis ground.

    Connector & terminal 

    (B574) No. 17 - Chassis ground:

    Is the resistance 10 kΩ or more?

    Yes: Go to  4

    No: Repair or replace the short circuit of the harness.

  4. CHECK HARNESS (OPEN CIRCUIT)  .

    Using a tester, measure the resistance between the steering lock CONTROL MODULE connector and chassis ground.

    Connector & terminal 

    (B424) No. 1 - Chassis ground:

    Is the resistance less than 1 Ω?

    Yes: Go to  5

    No: Repair or replace the open circuit of harness.

  5. CHECK HARNESS  .
    1. Turn the ignition switch to ON.
    2. Using a tester, measure the voltage between the steering lock CONTROL MODULE connector and chassis ground.

      Connector & terminal 

      (B424) No. 6 (+) - Chassis ground (-):

      (B424) No. 7 (+) - Chassis ground (-):

    Is the voltage 11 - 14 V?

    Yes: Go to  6

    No: Repair or replace the faulty portion of the power supply circuit.

  6. CHECK STEERING LOCK CONTROL MODULE  .
    1. Turn the ignition switch to ON.
    2. Using the Subaru Select Monitor, clear the memory. Ref. to KEYLESS ACCESS WITH PUSH BUTTON START SYSTEM (DIAGNOSTICS)>Clear Memory Mode 
    3. Read the DTC using Subaru Select Monitor. Ref. to KEYLESS ACCESS WITH PUSH BUTTON START SYSTEM (DIAGNOSTICS)>Read Diagnostic Trouble Code (DTC) 

    Is DTC B2785 displayed?

    Yes: Replace the keyless access CONTROL MODULE. Ref. to SECURITY AND LOCKS>Keyless Access CONTROL MODULE

    No: Go to  7

  7. CHECK STEERING LOCK CONTROL MODULE  .
    1. Turn the ignition switch to ON.
    2. Using the Subaru Select Monitor, clear the memory. Ref. to KEYLESS ACCESS WITH PUSH BUTTON START SYSTEM (DIAGNOSTICS)>Clear Memory Mode 
    3. Read the DTC using Subaru Select Monitor. Ref. to KEYLESS ACCESS WITH PUSH BUTTON START SYSTEM (DIAGNOSTICS)>Read Diagnostic Trouble Code (DTC) 

    Is DTC B2786 displayed?

    Yes: Replace the steering lock CONTROL MODULE. Ref. to SECURITY AND LOCKS>Steering Lock CONTROL MODULE

    No: Even if DTC is displayed, the circuit has returned to a normal condition at this time. Reproduce the failure, and then perform the diagnosis again.

    NOTE: In this case, temporary poor contact of connector, temporary open or short circuit of harness may be the cause.