LEMON Manuals: Even more car manuals for everyone: 1960-2025
Home >> Subaru >> 2018 >> WRX STI >> Repair and Diagnosis (Single Page) >> Engine Performance >> System >> Engine Control System (Diagnostics) (4 Of 4) (STI) >> Diagnostic Procedure with Diagnostic Trouble Code (DTC) >> DTC P2127: Throttle/Pedal Position Sensor/Switch "E" Circuit Low >> Notes
April 5, 2026: LEMON Manuals is launched! Read the announcement.

DTC P2127: Throttle/Pedal Position Sensor/Switch "E" Circuit Low: Notes

DTC detecting condition: 

Immediately at fault recognition

Trouble symptom: 

CAUTION: After servicing or replacing faulty parts, perform Clear Memory Mode Ref. to ENGINE (DIAGNOSTICS) (STI)>Clear Memory Mode>OPERATION , and inspection mode Ref. to ENGINE (DIAGNOSTICS) (STI)>Inspection Mode>PROCEDURE .

Wiring diagram: 

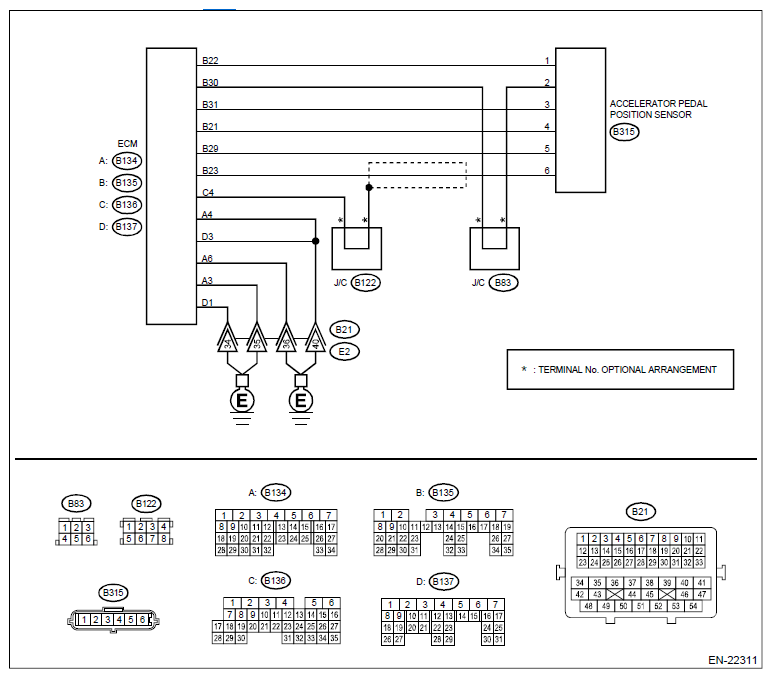
Engine Electrical System Ref. to WIRING SYSTEM>Engine Electrical System>WIRING DIAGRAM .

G12456905Courtesy of SUBARU OF AMERICA, INC.
  1. CHECK HARNESS BETWEEN ECM AND ACCELERATOR PEDAL POSITION SENSOR CONNECTOR  .
    1. Turn the ignition switch to OFF.
    2. Disconnect the connector from ECM.
    3. Disconnect the connector from the accelerator pedal position sensor.
    4. Measure the resistance between ECM connector and chassis ground.

      Connector & terminal 

      (B135) No. 22 - Chassis ground:

      (B135) No. 31 - Chassis ground:

    Is the resistance 1 MΩ or more?

    Yes:  Go to  2

    No:  Repair the short circuit to ground in harness between ECM connector and accelerator pedal position sensor connector.

  2. CHECK SHORT CIRCUIT INSIDE THE ECM  .
    1. Connect the connector to ECM.
    2. Measure the resistance between accelerator pedal position sensor connector and chassis ground.

      Connector & terminal 

      (B315) No. 3 - Chassis ground:

    Is the resistance 1 MΩ or more?

    Yes:  Replace the accelerator pedal. Ref. to SPEED CONTROL SYSTEMS(STI)>Accelerator Pedal .

    No:  Repair the short circuit to ground in harness between ECM connector and accelerator pedal position sensor connector. Replace the ECM if defective. Ref. to FUEL INJECTION (FUEL SYSTEMS) (STI)>Engine Control Module (ECM) .