LEMON Manuals: Even more car manuals for everyone: 1960-2025
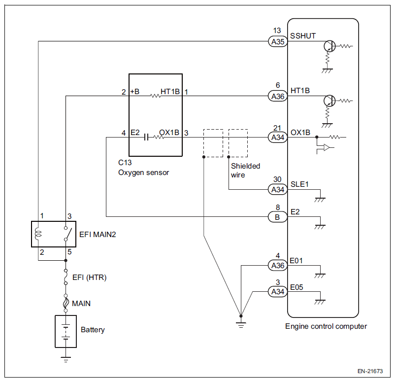
Home >> Subaru >> 2019 >> BRZ Series.Gray >> Repair and Diagnosis >> Engine Performance >> System >> Engine Control System (Diagnostics) (3 Of 3) >> EFI System (FA20) >> DTC P2270: O2 Sensor Signal Biased/Stuck Lean (Bank 1 Sensor 2) >> Circuit figure
April 5, 2026: LEMON Manuals is launched! Read the announcement.

Circuit figure

G11258100Courtesy of SUBARU OF AMERICA, INC.