LEMON Manuals: Even more car manuals for everyone: 1960-2025
Home >> Subaru >> 2019 >> Outback 2.5i >> Repair and Diagnosis >> Engine Performance >> System >> Engine Control System (2.5L) (Diagnostics) (4 Of 4) >> Diagnostic Procedure with Diagnostic Trouble Code (DTC) >> DTC U171F: Lost Lin Communication With Generator >> Notes
April 5, 2026: LEMON Manuals is launched! Read the announcement.

DTC U171F: Lost Lin Communication With Generator: Notes

DTC detecting condition: 

Immediately at fault recognition

CAUTION:

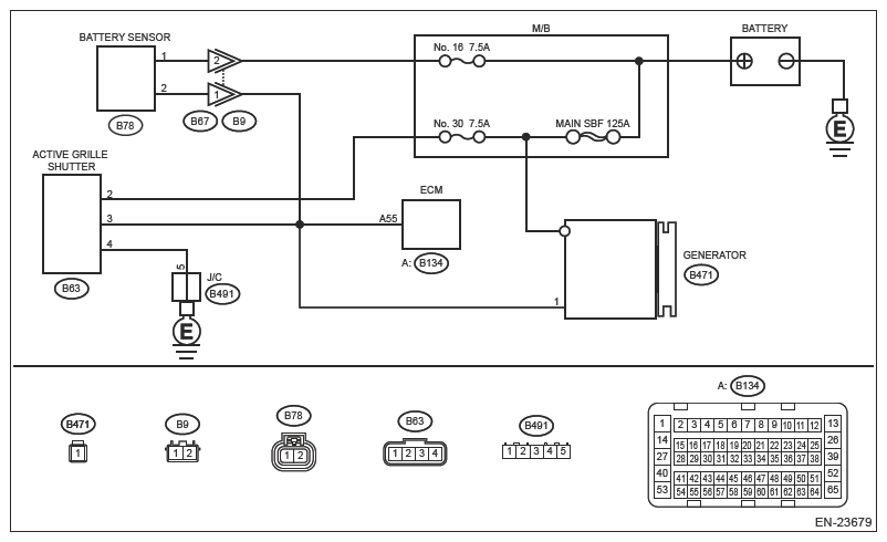
Wiring diagram: 

Charging System Ref. to WIRING SYSTEM>CHARGING SYSTEM .

G13252643Courtesy of SUBARU OF AMERICA, INC.
  1. CHECK DTC  .

    Read the engine DTC using the Subaru Select Monitor or general scan tool. Ref. to ENGINE (DIAGNOSTICS) (H4DO)>READ DIAGNOSTIC TROUBLE CODE (DTC) .

    Is DTC U171F displayed? (Current malfunction)

    Yes: Go to  2 .

    No: The circuit has returned to a normal condition at this time. Reproduce the failure, and then perform the diagnosis again.

  2. CHECK ECM CONNECTOR  .

    Check the connecting condition of ECM connector.

    Is the ECM connector correctly connected?

    Yes: Go to  3 .

    No: Connect the ECM connector correctly.

  3. CHECK VOLTAGE OF GENERATOR B TERMINAL  .
    1. Turn the ignition switch to OFF.
    2. Disconnect the ground terminal from battery sensor. Ref. to REPAIR CONTENTS>NOTE>BATTERY .
    3. Measure the voltage of the generator B terminal.

      Connector & terminal 

      Generator terminal B (+) - Engine ground (-):

    Is it battery voltage?

    Yes: Go to  4 .

    No: Check the generator B terminal harness and fuse.

  4. CHECK HARNESS BETWEEN ECM AND GENERATOR CONNECTOR  .
    1. Disconnect the connector from ECM.
    2. Disconnect the LIN communication connector from the generator.
    3. Measure the resistance of harness between ECM and LIN communication connector.

      Connector & terminal 

      (B134) No. 55 - (B471) No. 1:

    Is the resistance less than 1 Ω?

    Yes: Check the connector for poor contact and check the harness again. If no fault is found, replace the generator. Ref. to STARTING/CHARGING SYSTEMS (H4DO)>GENERATOR .

    No: Repair the harness and connector.

    NOTE: In this case, repair the following item:
    • Open circuit of harness between ECM connector and generator connector
    • Poor contact of coupling connector