LEMON Manuals: Even more car manuals for everyone: 1960-2025
Home >> Subaru >> 2021 >> Crosstrek Base, Automatic CVT Trans >> Repair and Diagnosis >> Transmission >> Transfer Case >> AWD Control System (Diagnostics) >> Diagnostic Procedure With Diagnostic Trouble Code (DTC) >> DTC P1F04: AWD Solenoid Circuit Range/Performance >> Notes
April 5, 2026: LEMON Manuals is launched! Read the announcement.

DTC P1F04: AWD Solenoid Circuit Range/Performance: Notes

  1. -

    DTC detecting condition: 

    Immediately at fault recognition

    Trouble symptom: 

    Drivability getting worse.

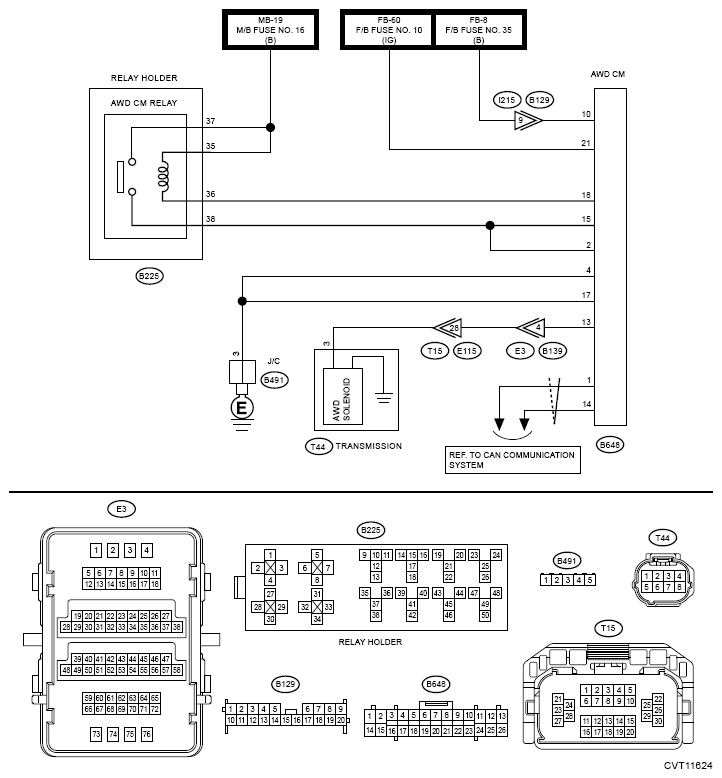
    Wiring diagram: 

    AWD control system Ref. to WIRING SYSTEM (CROSSTREK MODEL (HEV))> AWD CONTROL SYSTEM .

    G13237849Courtesy of SUBARU OF AMERICA, INC.
  1. CHECK DTC  .

    Read the DTC of [AWD Control] using the Subaru Select Monitor. Ref. to AWD CONTROL (DIAGNOSTICS)>DIAGNOSTIC TROUBLE CODE (DTC) .

    Besides DTC P1F04, is DTC P1F02 or P1F03 displayed?

    Yes:  Perform the diagnosis according to DTCs other than P1F04. Ref. to AWD CONTROL (DIAGNOSTICS)>DIAGNOSTIC TROUBLE CODE (DTC)>LIST .

    No:  Go to  2.

  2. CHECK AWD SOLENOID (ACTIVE TEST)  .
    1. Turn the ignition switch to ON.
    2. Stop vehicle in "P" range with READY OFF.
    3. Using the Subaru Select Monitor, perform the active test for AWD solenoid. Ref. to AWD CONTROL (DIAGNOSTICS)>ACTIVE TEST .

    Is 1000 → 2000 → 3000 mA indicated at the active test, and does [AWD Solenoid Actual Current] follow [AWD Solenoid Set Current]?

    Yes:  Check for poor contact of AWD control module connector. Replace the AWD control module if no fault is found. Ref. to CONTINUOUSLY VARIABLE TRANSMISSION (TH2A)>AWD CONTROL MODULE .

    No:  Go to  3.

  3. CHECK AWD SOLENOID  .
    1. Turn the ignition switch to OFF.
    2. Disconnect the AWD control module connector.
    3. Measure the resistance between AWD control module connector and transmission body.

    Connector and terminal 

    (B648) No. 13 - Transmission body:

    Is the resistance 1.6 - 3.8 Ω? (When cold)

    Yes:  Check for poor contact of AWD control module connector. Replace the AWD control module if no fault is found. Ref. to CONTINUOUSLY VARIABLE TRANSMISSION (TH2A)>AWD CONTROL MODULE .

    No:  Replace the transmission assembly. Ref. to CONTINUOUSLY VARIABLE TRANSMISSION (TH2A)>TRANSMISSION ASSEMBLY .