LEMON Manuals: Even more car manuals for everyone: 1960-2025
Home >> Subaru >> 2024 >> Forester Base >> Repair and Diagnosis (Single Page) >> Brakes >> Traction Control >> Brake Control System (Diagnostics) >> Diagnostic Procedure with Diagnostic Trouble Code (DTC) >> DTC U1079: Vehicle Dynamics Control Module Bus Off (Local)
April 5, 2026: LEMON Manuals is launched! Read the announcement.

DTC U1079: Vehicle Dynamics Control Module Bus Off (Local)

DTC detecting condition: 

No data is received from VDC Control Module.

Trouble symptom: 

Cooperation control with the electric brake booster Control Module does not operate properly.

CAUTION: Before performing diagnosis, refer to "CAUTION" in "General Description". Ref. to LAN SYSTEM (DIAGNOSTICS)>GENERAL DESCRIPTION>CAUTION .

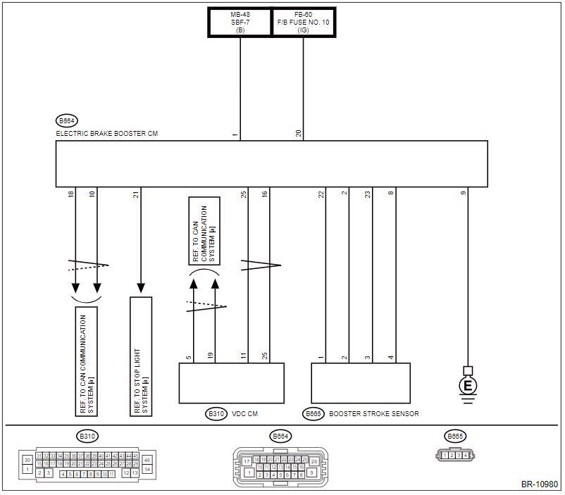
Wiring diagram: 

Electric brake booster system Ref. to WIRING SYSTEM>ELECTRIC BRAKE BOOSTER SYSTEM>WIRING DIAGRAM .

G00674366Courtesy of SUBARU OF AMERICA, INC.
  1. CHECK CAN COMMUNICATION HARNESS  .

    Perform the basic diagnostic procedure to check for fault in CAN communication harness. Ref. to LAN SYSTEM (DIAGNOSTICS)>BASIC DIAGNOSTIC PROCEDURE .

    Was the basic diagnostic procedure performed up to step 7?

    Yes:  Go to  2.

    No:  Perform the basic diagnostic procedure. Ref. to LAN SYSTEM (DIAGNOSTICS)>BASIC DIAGNOSTIC PROCEDURE .

  2. CHECK DTC  .
    1. Start the engine.
    2. Using the Subaru Select Monitor, read all DTCs. Ref. to LAN SYSTEM (DIAGNOSTICS)>DIAGNOSTIC TROUBLE CODE (DTC) .

    Is DTC U1079 displayed? (Current code)

    Yes:  Go to  3.

    No:  It may be a temporary poor contact. Using the Subaru Select Monitor, perform the clear memory of all DTCs. Ref. to COMMON (DIAGNOSTICS)>CLEAR MEMORY .

  3. CHECK DTC  .

    Check CAN communication circuit. Ref. to LAN SYSTEM (DIAGNOSTICS)>CAN COMMUNICATION CIRCUIT CHECK .

    Is CAN communication circuit faulty?

    Yes:  Repair the faulty portion, following the diagnosis procedure.

    No:  Go to  4.

  4. CHECK HARNESS (OPEN CIRCUIT)  .
    1. Turn the ignition switch to OFF.
    2. Disconnect the connector from the electric brake booster Control Module.
    3. Disconnect the connector from the VDCCM & H/U.
    4. Using a tester, measure the resistance between the electric brake booster Control Module connector and VDCCM & H/U connector.

      Connector & terminal 

      (B664) No. 25 - (B310) No. 11:

      (B664) No. 16 - (B310) No. 25:

    Is the resistance less than 10 Ω?

    Yes:  Go to  5.

    No:  Repair the open circuit of harness.

  5. CHECK HARNESS (SHORT CIRCUIT TO POWER SUPPLY)  .
    1. Turn the ignition switch to ON.
    2. Measure the resistance between the electric brake booster Control Module connector and chassis ground and between the VDCCM & H/U connector and chassis ground.

      Connector & terminal 

      (B664) No. 25 (+) - Chassis ground (-):

      (B664) No. 16 (+) - Chassis ground (-):

    Is the voltage less than 1 V?

    Yes:  Go to  6.

    No:  Repair the short circuit to power supply in harness.

  6. CHECK HARNESS (GROUND SHORT CIRCUIT)  .
    1. Turn the ignition switch to OFF.
    2. Measure the resistance between the electric brake booster Control Module connector and chassis ground and between the VDCCM & H/U connector and chassis ground.

      Connector & terminal 

      (B664) No. 25 - Chassis ground:

      (B664) No. 16 - Chassis ground:

    Is the resistance 1 MΩ or more?

    Yes:  Go to  7.

    No:  Repair the ground short circuit of harness.

  7. CHECK DTC  .
    1. Perform the inspection using the DTC check sheet. Ref. to LAN SYSTEM (DIAGNOSTICS)>DIAGNOSTIC TROUBLE CODE (DTC)>LIST>CHECK USING THE DTC CHECK SHEET .
    2. Using the Subaru Select Monitor, read all DTCs. Ref. to LAN SYSTEM (DIAGNOSTICS)>DIAGNOSTIC TROUBLE CODE (DTC) .

    Is DTC U1079 displayed? (Current code)

    Yes:  Go to  8.

    No:  System is normal.

  8. CHECK CONTROL MODULE  .
    1. Turn the ignition switch to OFF.
    2. Disconnect the control modules other than body integrated unit in order.
      NOTE: When disconnecting the control module with built-in end resistance, connect resistance of 120 Ω between CAN Hi and CAN Lo as an alternative of end resistance.
    3. Turn the ignition switch to ON.
    4. Using the Subaru Select Monitor, read all DTCs. Ref. to LAN SYSTEM (DIAGNOSTICS)>DIAGNOSTIC TROUBLE CODE (DTC) .

    Is there any control module that DTC U1079 is not detected as current code?

    Yes:  Replace the control module.

    No:  Repeat step  8 until DTC U1079 is not detected.