LEMON Manuals: Even more car manuals for everyone: 1960-2025
Home >> Subaru >> 2024 >> Forester Base >> Repair and Diagnosis (Single Page) >> Engine Performance >> Engine Control Systems >> Auto Start Stop System (Diagnostics) >> Diagnostic Procedure with Diagnostic Trouble Code (DTC) >> DTC P0B0D: Auxiliary Transmission Fluid Pump Motor Control Module >> Notes
April 5, 2026: LEMON Manuals is launched! Read the announcement.

DTC P0B0D: Auxiliary Transmission Fluid Pump Motor Control Module: Notes

DTC detecting condition: 

Detected when two consecutive driving cycles with fault occur.

Trouble symptom: 

Auto Start Stop does not operate.

CAUTION:

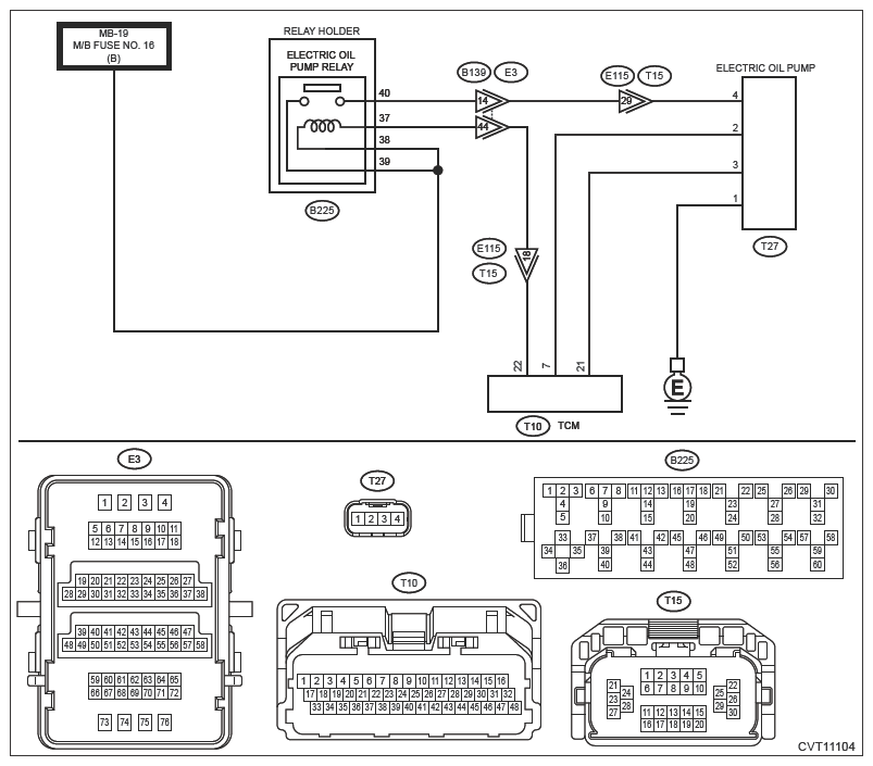
Wiring diagram: 

CVT control system Ref. to WIRING SYSTEM>CVT CONTROL SYSTEM .

Fuse and relay Ref. to WIRING SYSTEM>FUSE AND RELAY>LOCATION .

G13228223Courtesy of SUBARU OF AMERICA, INC.
  1. CHECK REPEATABILITY  .
    1. Using the Subaru Select Monitor, perform the clear memory of [Transmission]. Ref. to COMMON (DIAGNOSTICS)>CLEAR MEMORY .
    2. Start the engine.
    3. Operate Auto Start Stop after driving the vehicle, then restart the engine by operating the Auto Start Stop cancel switch.
      NOTE: Even if Auto Start Stop does not operate, go to step 4)  .
    4. Turn the ignition switch to OFF and wait for 10 seconds.
    5. Using the Subaru Select Monitor, read the DTC of [Transmission] after repeating the procedure from step  2 to  4 three times. Ref. to AUTO START STOP (DIAGNOSTICS)>DIAGNOSTIC TROUBLE CODE (DTC) .

    Is the same DTC as current diagnosis output?

    Yes:  Go to  2.

    No:  The circuit has returned to a normal condition at this time. Reproduce the failure, and then perform the diagnosis again.

    NOTE: In this case, temporary poor contact of connector, temporary open or short circuit of harness may be the cause  .
  2. CHECK STATUS AT DTC MEMORY  .

    Is the DTC memory set after Auto Start Stop is activated?

    Yes:  Go to  5.

    No:  Go to  3.

  3. CHECK HARNESS BETWEEN ELECTRIC OIL PUMP CONNECTOR AND CHASSIS GROUND  .
    1. Turn the ignition switch to OFF.
    2. Measure the resistance of harness between electric oil pump connector and chassis ground.

      Connector & terminal 

      (T27) No. 1 - Chassis ground:

    Is the resistance less than 5 Ω?

    Yes:  Go to  4.

    No:  Repair the open circuit in harness between electric oil pump connector and chassis ground.

  4. CHECK ELECTRIC OIL PUMP OPERATION STATUS SIGNAL  .
    1. Start the engine.
    2. Read the waveform of electric oil pump operation status signal using an oscilloscope.

      Connector & terminal 

      (T10) No. 7 (+) - Chassis ground (-):

    Is the duty ratio of electric oil pump operation status signal 30%? Ref. to AUTO START STOP (DIAGNOSTICS)>CONTROL MODULE I/O SIGNAL>WAVEFORM .

    Yes:  Check for the poor contact in TCM connector and electric oil pump connector. Replace the TCM if no fault is found. Ref. to CONTINUOUSLY VARIABLE TRANSMISSION(TR580)>TRANSMISSION CONTROL MODULE (TCM) .

    No:  Check for the poor contact in TCM connector and electric oil pump connector. If no fault is found, replace the electric oil pump. Ref. to CONTINUOUSLY VARIABLE TRANSMISSION(TR580)>ELECTRIC FLUID PUMP .

  5. CHECK ELECTRIC OIL PUMP OPERATION STATUS SIGNAL  .
    1. Using the Subaru Select Monitor, perform the clear memory of [Transmission]. Ref. to COMMON (DIAGNOSTICS)>CLEAR MEMORY .
    2. Start the engine.
    3. Perform the active test using Subaru Select Monitor to activate the Auto Start Stop. Ref. to AUTO START STOP (DIAGNOSTICS)>ACTIVE TEST .
    4. Read the waveform of electric oil pump operation status signal using an oscilloscope.

      Connector & terminal 

      (T10) No. 7 (+) - Chassis ground (-):

    Is the duty ratio of electric oil pump operation status signal 50%? Ref. to AUTO START STOP (DIAGNOSTICS)>CONTROL MODULE I/O SIGNAL>WAVEFORM .

    Yes:  Check for the poor contact in TCM connector and electric oil pump connector. Replace the TCM if no fault is found. Ref. to CONTINUOUSLY VARIABLE TRANSMISSION(TR580)>TRANSMISSION CONTROL MODULE (TCM) .

    No:  Check for the poor contact in TCM connector and electric oil pump connector. If no fault is found, replace the electric oil pump. Ref. to CONTINUOUSLY VARIABLE TRANSMISSION(TR580)>ELECTRIC FLUID PUMP .