LEMON Manuals: Even more car manuals for everyone: 1960-2025
Home >> Toyota >> 2003 >> Highlander Base, 2.4 D, AWD >> Repair and Diagnosis >> External Pages >> Different car >> Section 857 (Security Control System (Without Intelligent Key System)) >> Wiring Diagram >> NVIS >> Wiring Diagram - Without Intelligent Key System
April 5, 2026: LEMON Manuals is launched! Read the announcement.

Wiring Diagram - Without Intelligent Key System

WARNING: This page is about a different car, the 2013 Nissan Armada. However, it is still accessible from the selected car via links, so may be relevant.
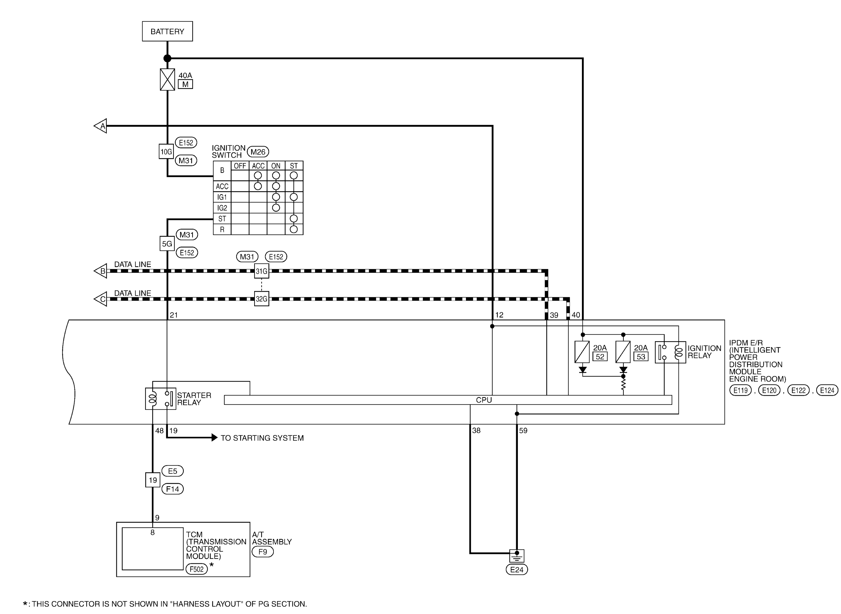
Fig 1: NVIS (Without Intelligent Key System) - Wiring Diagram (1 Of 2)
G08693105Courtesy of NISSAN NORTH AMERICA, INC.
Fig 2: NVIS (Without Intelligent Key System) - Wiring Diagram (2 Of 2)
G08693106Courtesy of NISSAN NORTH AMERICA, INC.
Fig 3: NVIS Connector End View - Without Intelligent Key System (1 Of 4)
G08693107Courtesy of NISSAN NORTH AMERICA, INC.
Fig 4: NVIS Connector End View - Without Intelligent Key System (2 Of 4)
G08693108Courtesy of NISSAN NORTH AMERICA, INC.
Fig 5: NVIS Connector End View - Without Intelligent Key System (3 Of 4)
G08123787Courtesy of NISSAN NORTH AMERICA, INC.
Fig 6: NVIS Connector End View - Without Intelligent Key System (4 Of 4)
G08693110Courtesy of NISSAN NORTH AMERICA, INC.