LEMON Manuals: Even more car manuals for everyone: 1960-2025
Home >> Toyota >> 2003 >> Matrix Base, FWD, Standard >> Repair and Diagnosis >> External Pages >> Different car >> Section 176 (Engine Controls - System & Component Testing) >> Fuel Systems >> Fuel Pump Control Circuit >> Diagnosis & Repair (With OBD II Scan Tool)
April 5, 2026: LEMON Manuals is launched! Read the announcement.

Diagnosis & Repair (With OBD II Scan Tool)

WARNING: This page is about a different car, the 2003 Lexus GX 470. However, it is still accessible from the selected car via links, so may be relevant.

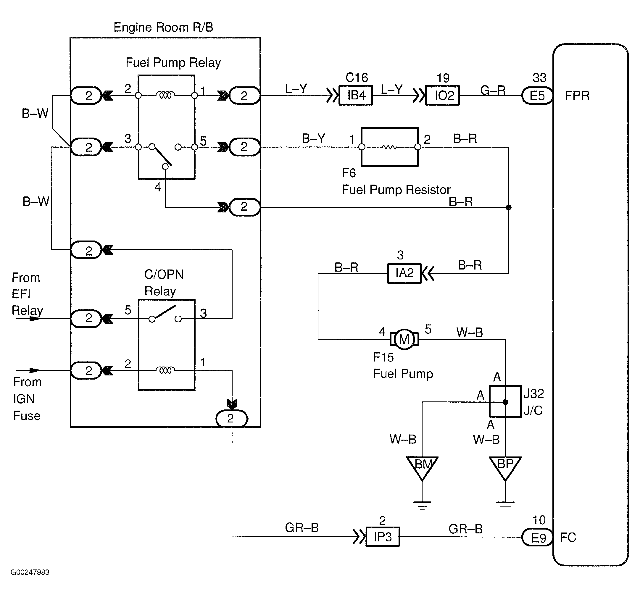
For wiring diagram, see Figure. For wire color identification, see WIRE COLOR IDENTIFICATION  table under COMPUTERIZED ENGINE CONTROLS. For diagnosis and repair, see Fig 1-Fig 5 .

Fig 1: Diagnosis & Repair Of Fuel Pump Control Circuit (Step 1-3)
G00247988Courtesy of © TOYOTA, LICENSE AGREEMENT TMS1002
Fig 2: Diagnosis & Repair Of Fuel Pump Control Circuit (Step 4-6)
G00247989Courtesy of © TOYOTA, LICENSE AGREEMENT TMS1002
Fig 3: Diagnosis & Repair Of Fuel Pump Control Circuit (Step 7-8)
G00247990Courtesy of © TOYOTA, LICENSE AGREEMENT TMS1002
Fig 4: Diagnosis & Repair Of Fuel Pump Control Circuit (Step 9-10)
G00247991Courtesy of © TOYOTA, LICENSE AGREEMENT TMS1002
Fig 5: Diagnosis & Repair Of Fuel Pump Control Circuit (Step 11-12)
G00247992Courtesy of © TOYOTA, LICENSE AGREEMENT TMS1002