LEMON Manuals: Even more car manuals for everyone: 1960-2025
Home >> Toyota >> 2004 >> Matrix Base, FWD, Automatic >> Repair and Diagnosis >> External Pages >> Different car >> Section 131 (Engine Control System Self Diagnostics) >> Diagnostic Tests >> DTC P0420: Catalyst System Efficiency Below Threshold >> Diagnosis & Repair
April 5, 2026: LEMON Manuals is launched! Read the announcement.

Diagnosis & Repair

WARNING: This page is about a different car, the 2003 Toyota Prius. However, it is still accessible from the selected car via links, so may be relevant.
NOTE: Using Toyota hand-held tester or scan tool, read FREEZE FRAME data. Freeze frame data records engine conditions when malfunction is detected.

To aid in diagnosis of deteriorated catalyst, it is recommended to perform Confirmation Driving Pattern while observing HO2S waveform pattern. See CONFIRMATION DRIVING PATTERN .

For diagnosis and repair procedure, see Fig 1.

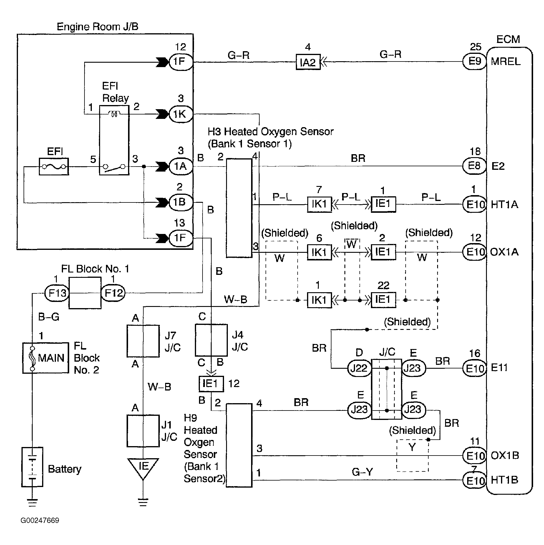
For HO2S circuit wiring diagram, see Figure. For ECM location, see Figure. For ECM connector terminal view, see Figure.

For testing of systems or components, see SYSTEM & COMPONENT TESTING - 4-CYLINDER article. For removal and installation of components, see REMOVAL & INSTALLATION - 4-CYLINDER article.

Fig 1: DTC P0420 Diagnostic Procedure
G00249309Courtesy of © TOYOTA, LICENSE AGREEMENT TMS1002