LEMON Manuals: Even more car manuals for everyone: 1960-2025
Home >> Toyota >> 2004 >> Matrix Base, FWD, Automatic >> Repair and Diagnosis >> External Pages >> Different car >> Section 159 (Multiplex Communication System) >> Diagnostic Tests >> DTC B1281/81: Air Bag Sensor Assembly Communication Stopped >> Circuit Description
April 5, 2026: LEMON Manuals is launched! Read the announcement.

Circuit Description

WARNING: This page is about a different car, the 2003 Lexus GS 430, 2003 Lexus GS 300, 2002 Lexus GS 430, and 2002 Lexus GS 300. However, it is still accessible from the selected car via links, so may be relevant.

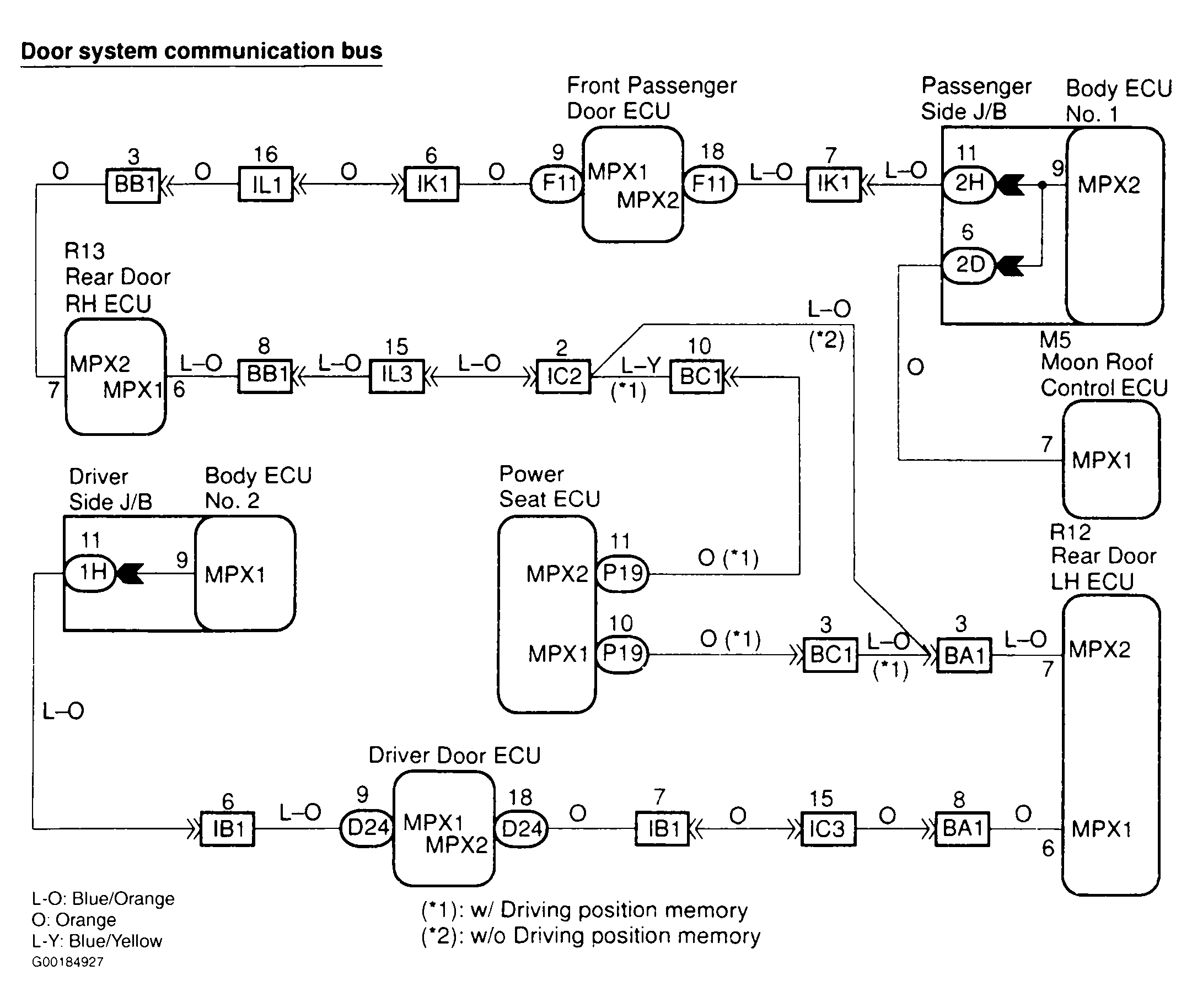
This DTC is output when communications between the air bag sensor assembly, instrument panel ECU and the tilt and telescopic ECU. See Figure. There is no communication from the air bag sensor assembly for more than 10 seconds.

Trouble Area