LEMON Manuals: Even more car manuals for everyone: 1960-2025
Home >> Toyota >> 2004 >> Matrix Base, FWD, Standard >> Repair and Diagnosis >> External Pages >> Different car >> Section 165 (Power Windows) >> Circuit Tests >> Power Window Switch Circuit (Passenger) >> Circuit Description
April 5, 2026: LEMON Manuals is launched! Read the announcement.

Circuit Description

WARNING: This page is about a different car, the 2002 Lexus GS 430 and 2002 Lexus GS 300. However, it is still accessible from the selected car via links, so may be relevant.

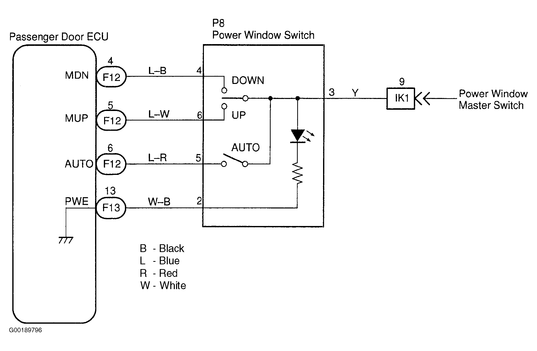
For the passenger door power window switch circuit diagram, see Fig 1.

Fig 1: Identifying Passenger Door Power Window Switch Circuit
G00189796Courtesy of © TOYOTA, LICENSE AGREEMENT TMS1002