LEMON Manuals: Even more car manuals for everyone: 1960-2025
Home >> Toyota >> 2006 >> Matrix Base, 4WD >> Repair and Diagnosis >> Accessories & Equipment >> Cruise Control Systems >> Cruise Control System >> CRUISE CONTROL SYSTEM (w/o Electronic Throttle Control System) >> ECU Power Source Circuit >> Wiring Diagram
April 5, 2026: LEMON Manuals is launched! Read the announcement.

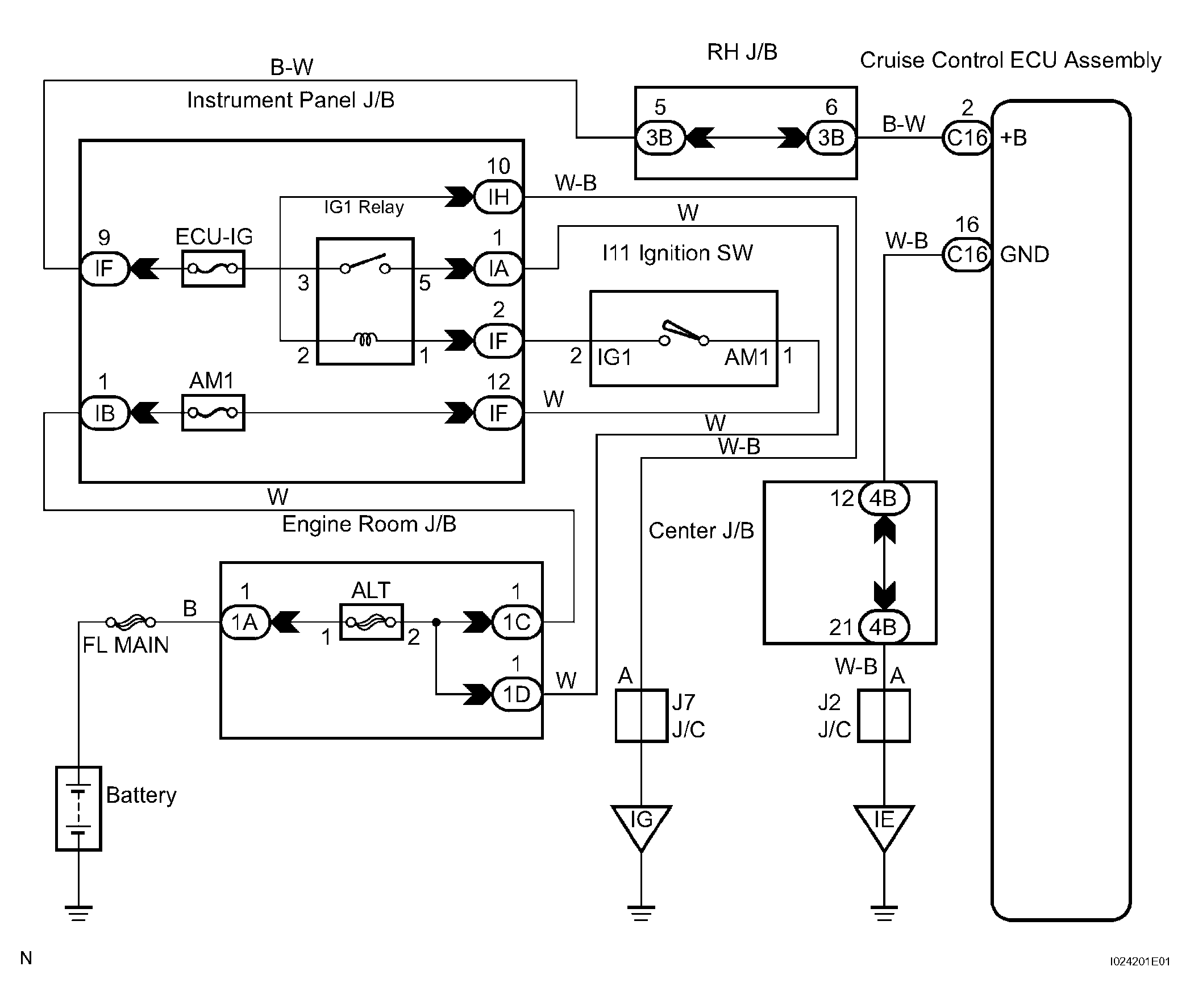
ECU Power Source Circuit: Wiring Diagram

Fig 1: ECU Power Source Circuit Wiring Diagram
G04466413Courtesy of © TOYOTA, LICENSE AGREEMENT TMS1002