LEMON Manuals
: Even more car manuals for everyone: 1960-2025
Home
>>
Toyota
>>
2009
>>
RAV4 Base, 2.5 F, AWD
>>
Repair and Diagnosis
>>
External Pages
>>
Different variant/trim
>>
Section 15 (Engine Control System (2GR-FE) - Component And System Testing, Removal, Inspection & Installation)
>>
ECM Power Source Circuit
>>
Wiring Diagram
April 5, 2026:
LEMON Manuals is launched!
Read the announcement.
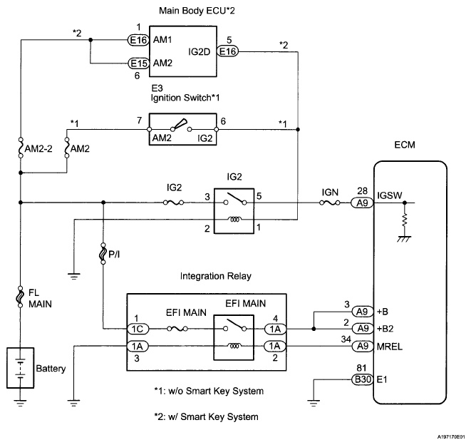
ECM Power Source Circuit: Wiring Diagram
WARNING:
This page is about a different variant/trim than selected.
Fig 1: ECM Power Source - Wiring Diagram
Courtesy of © TOYOTA, LICENSE AGREEMENT TMS1002