LEMON Manuals: Even more car manuals for everyone: 1960-2025
Home >> Toyota >> 2013 >> Matrix Base, Automatic Trans >> Repair and Diagnosis >> Engine Performance >> System >> Engine Control System (2ZR-FE) (Diagnostic Codes (P0010-P0420) >> SFI System >> DTC P0102: Mass or Volume Air Flow Circuit Low Input; DTC P0103: Mass or Volume Air Flow Circuit High Input >> Wiring Diagram
April 5, 2026: LEMON Manuals is launched! Read the announcement.

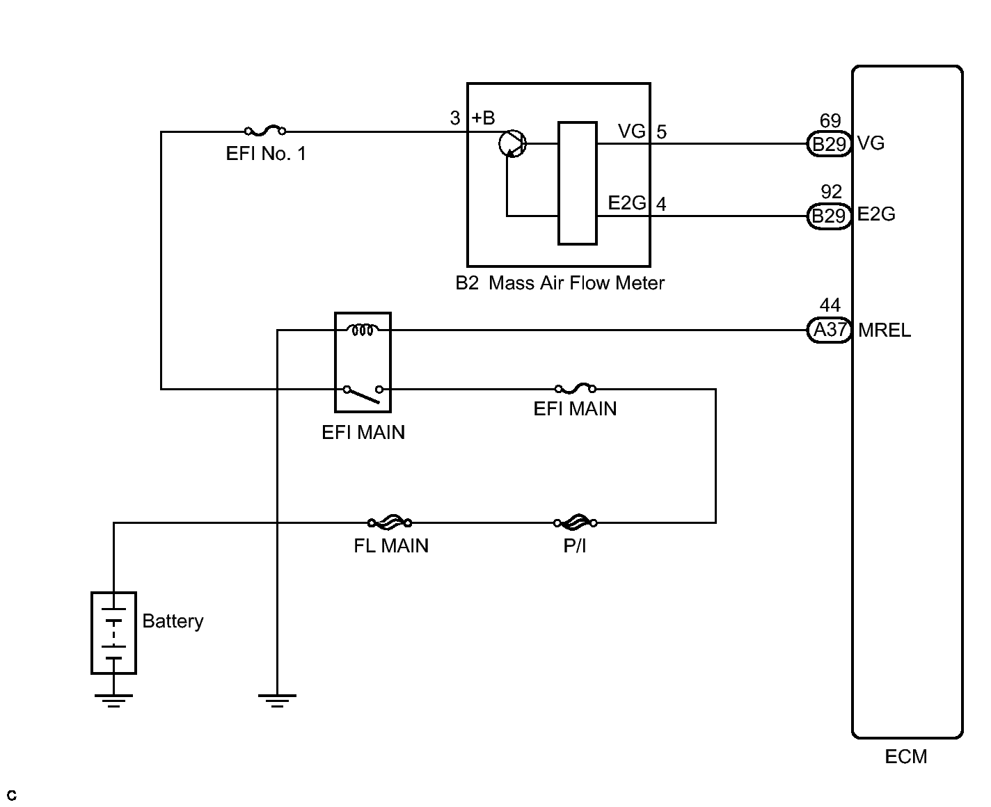
DTC P0102: Mass or Volume Air Flow Circuit Low Input; DTC P0103: Mass or Volume Air Flow Circuit High Input: Wiring Diagram

Fig 1: Mass or Volume Air Flow Circuit Diagram
GTY292417Courtesy of © TOYOTA, LICENSE AGREEMENT TMS1002