LEMON Manuals: Even more car manuals for everyone: 1960-2025
Home >> Toyota >> 2017 >> 86 Base, Standard Trans >> Repair and Diagnosis (Single Page) >> Electrical >> Body Electrical >> Electric Power Control System - Diagnostics - Introduction >> Electric Power Control System >> System Diagram [06/2016 - 03/2017] >> System Diagram [06/2016 - 03/2017]
April 5, 2026: LEMON Manuals is launched! Read the announcement.

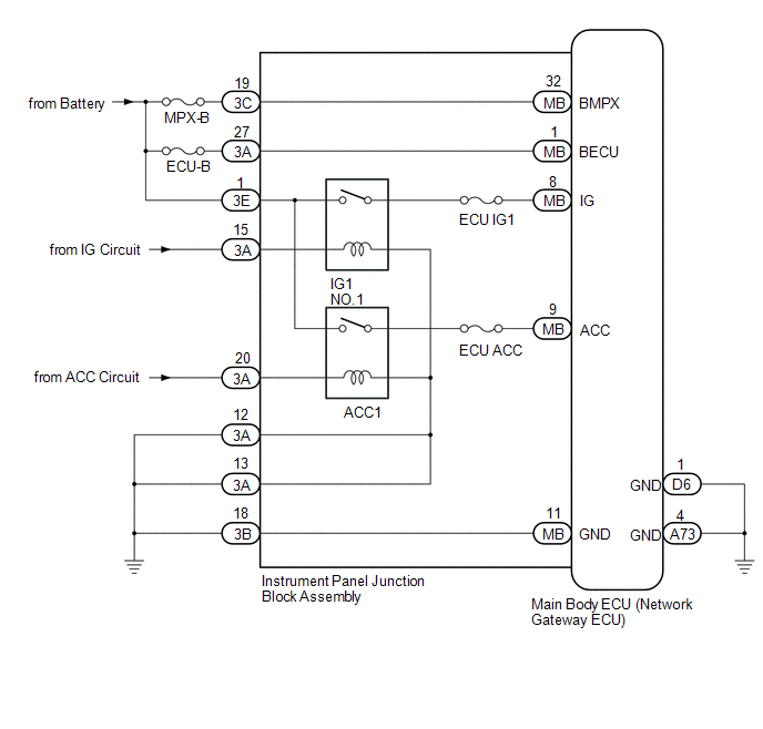
System Diagram [06/2016 - 03/2017]

GTY733976Courtesy of © TOYOTA, LICENSE AGREEMENT TMS1002