LEMON Manuals: Even more car manuals for everyone: 1960-2025
Home >> Toyota >> 2017 >> 86 Base, Standard Trans >> Repair and Diagnosis (Single Page) >> Engine Performance >> System >> Engine Control System - Circuit Tests >> SFI System >> ECM Power Source Circuit [03/2017 - ] >> Wiring Diagram
April 5, 2026: LEMON Manuals is launched! Read the announcement.

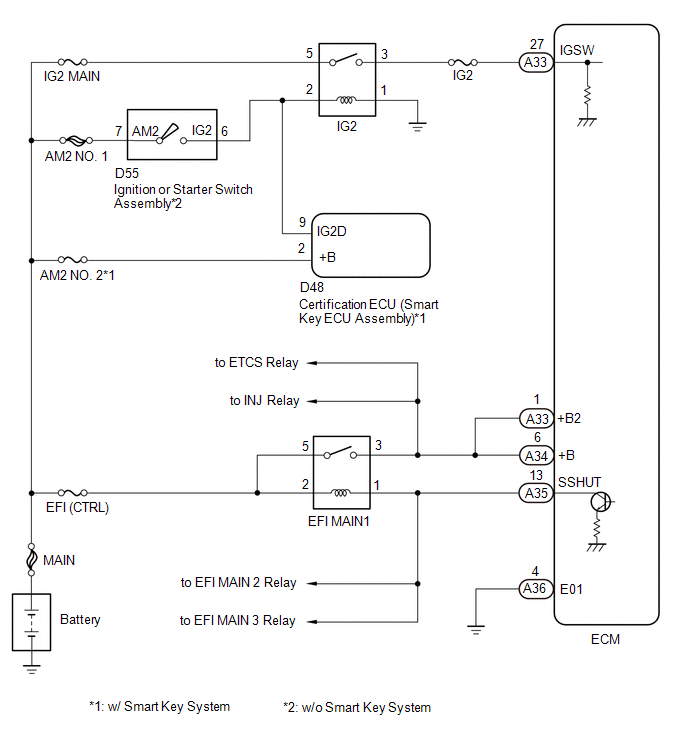
ECM Power Source Circuit [03/2017 - ]: Wiring Diagram

GTY734887Courtesy of © TOYOTA, LICENSE AGREEMENT TMS1002