LEMON Manuals: Even more car manuals for everyone: 1960-2025
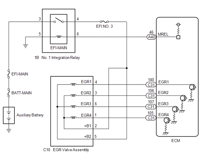
Home >> Toyota >> 2020 >> Prius LE AWD-e >> Repair and Diagnosis >> Engine Performance >> System >> Engine Control System - Diagnostic Codes (4 Of 8) >> SFI System >> DTC P0403-14: Exhaust Gas Recirculation "A" Control Circuit 1 Open; DTC P1400-00: Exhaust Gas Recirculation "A" Control Circuit 2 Open; DTC P1405-96: Exhaust Gas Recirculation "A" Control Circuit 3 Open; DTC P1410-04: Exhaust Gas Recirculation "A" Control Circuit 4 Open [11/2015 - 12/2018] >> Wiring Diagram
April 5, 2026: LEMON Manuals is launched! Read the announcement.

DTC P0403-14: Exhaust Gas Recirculation "A" Control Circuit 1 Open; DTC P1400-00: Exhaust Gas Recirculation "A" Control Circuit 2 Open; DTC P1405-96: Exhaust Gas Recirculation "A" Control Circuit 3 Open; DTC P1410-04: Exhaust Gas Recirculation "A" Control Circuit 4 Open [11/2015 - 12/2018]: Wiring Diagram

GTY567098Courtesy of © TOYOTA, LICENSE AGREEMENT TMS1002