LEMON Manuals: Even more car manuals for everyone: 1960-2025
Home >> VinFast >> 2023 >> VF9 Eco >> Repair and Diagnosis (Single Page) >> Accessories & Equipment >> Anti-Theft Systems >> Vehicle Access And Security >> Description And Function >> Keyless Entry, Immobilizer And Anti-Theft Systems Description And Function >> Notes
April 5, 2026: LEMON Manuals is launched! Read the announcement.

Keyless Entry, Immobilizer And Anti-Theft Systems Description And Function: Notes

Keyless Entry Components: 

G16025120Courtesy of VINFAST, LLC

The buttons have additional functionalities, depending on pressing method:

Door operation: 

The VF9 is equipped with flush door handles and soft close.

G16025121Courtesy of VINFAST, LLC

To open the door

Technical Description: 

Keyless entry:

Keyless entry allows the user to lock and unlock the doors of the vehicle without using the mechanical key.

To unlock the vehicle with keyless entry, press the button on the driver's door. The smart key must be within a range of about 1 meter from the receiver antennas located in the driver's door and the tailgate.

To lock the vehicle, press the button on the driver's door handle with the smart key within 1 meter of the outside of the vehicle.

Body control module - the BCM is the main control unit for body electrical functions:

G16025122Courtesy of VINFAST, LLC

The integrated security module covers:

Immobilizer:

The immobilizer is an electrical device fitted to the vehicle which aims to deter vehicle theft by preventing the vehicle from being started without the appropriate key fob. The immobilizer functions automatically without the need for manual activation or intervention.

The immobilizer indicator is briefly displayed on the instrument panel when starting the vehicle. If the immobilizer system recognizes the key fob correctly, the indicator light turns off.

Anti-theft systems:

The alarm system automatically arms your vehicle after you lock the vehicle with the key fob or touch the sensor on the door handle.

The following scenarios will activate the alarm system:

If the alarm is activated, the lights and/or alarm siren will sound, depending on the vehicle settings. If the vehicle is paired to a C-App account, the C-App will also display a message.

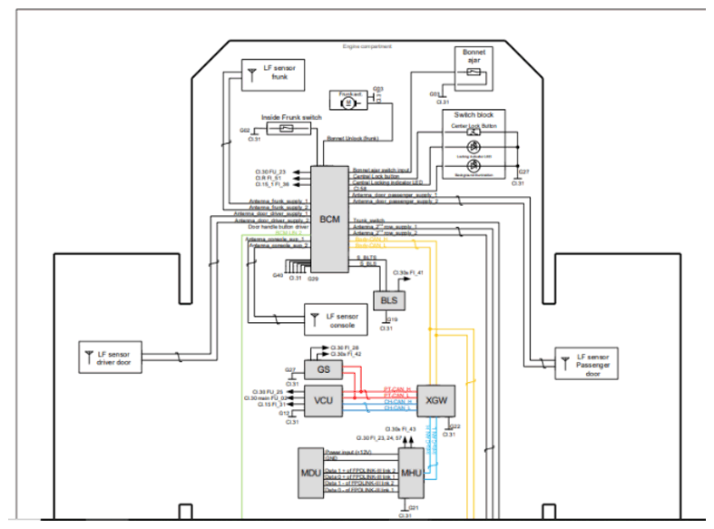
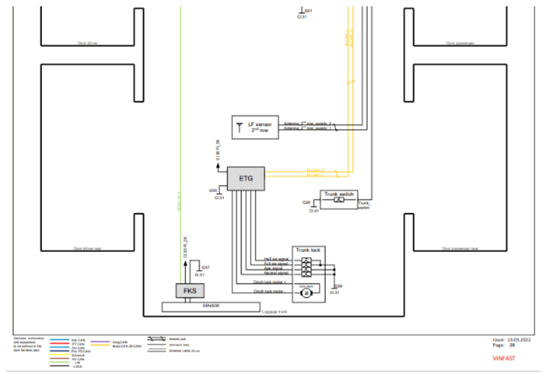
Schematic Diagram: 

Keyless Entry VF9 Plus with Electric Tail Gate (ETG)

G16025123Courtesy of VINFAST, LLC
G16025124Courtesy of VINFAST, LLC

Operation: 

Door lock control 

G16025125Courtesy of VINFAST, LLC

Passive entry function ("keyless")

Single lock/double lock ("deadlock") function

G16025126Courtesy of VINFAST, LLC

Global open/close:

Key fob unlocks:

G16025127Courtesy of VINFAST, LLC

Auto unlock:

Speed control auto lock:

G16025128Courtesy of VINFAST, LLC

"Driver door" selected:

G16025129Courtesy of VINFAST, LLC

"All Doors" (Easy entry)