LEMON Manuals: Even more car manuals for everyone: 1960-2025
Home >> Volkswagen >> 2015 >> Jetta Base >> Repair and Diagnosis (Single Page) >> Quick Lookups >> Wiring Diagrams >> Cell Phone System With Media-In (OEM Wiring Diagram) >> Cell Phone System With Media-In Wiring Diagram >> Cellular Telephone Preparation Control Head, Cell Phone Operating Electronics Control Module, Fuse Panel B, Fuse Panel C
April 5, 2026: LEMON Manuals is launched! Read the announcement.

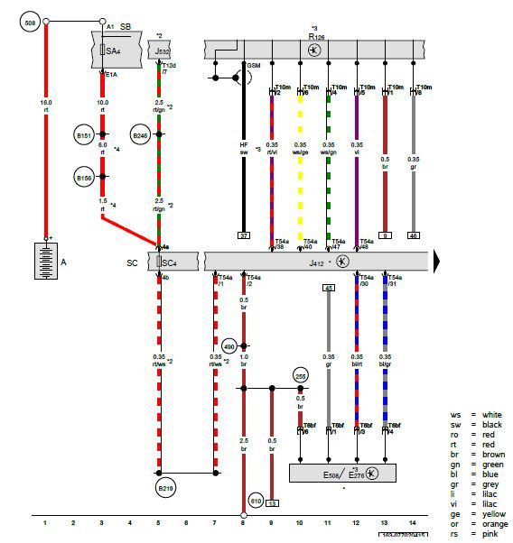
Cellular Telephone Preparation Control Head, Cell Phone Operating Electronics Control Module, Fuse Panel B, Fuse Panel C

G00601514Courtesy of VOLKSWAGEN GROUP OF AMERICA, INC.

Battery

E276  Emergency call button

E508  Cellular telephone preparation control head

J412  Cell phone operating electronics control module

J532  Voltage Stabilizer

R126  Telephone baseplate

SB  Fuse panel B

SC  Fuse panel C

SC4  Fuse 4 (on fuse panel C)

SA4  Fuse 4 (on fuse panel A)

T6bf  6-Pin connector

T10m  10-Pin connector

T12d  12-Pin connector

T54a  54-Pin connector

256  Ground connection 1 (in radio wiring harness)

490  Shielding 2 ground connection (in radio navigation system wiring harness)

508  Terminal 30 threaded connection (on E-box)

610  Audio ground connection under front center console

B151  Positive connection 3 (30a) (in interior wiring harness)

B156  Positive connection (30a) (in interior wiring harness)

B219  Positive connection 4 (30a) (in interior wiring harness)

B246  Stabilized positive connection 30a (in interior wiring harness)

Component not contained in cell phone prep

*2  Only for vehicles with Stop/Start system

*3  Depending on equipment

*4  Only for vehicles without Start/Stop system